安徽省阜阳市第三中学2025届物理高二下期中检测试题含解析

安徽省阜阳市第三中学2025届物理高二下期中检测试题含解析_第1页
1/12
安徽省阜阳市第三中学2025届物理高二下期中检测试题含解析_第2页
2/12
安徽省阜阳市第三中学2025届物理高二下期中检测试题含解析_第3页
3/12
安徽省阜阳市第三中学 2025 届物理高二下期中检测试题注意事项1.考试结束后,请将本试卷和答题卡一并交回.2.答题前,请务必将自己的姓名、准考证号用 0.5 毫米黑色墨水的签字笔填写在试卷及答题卡的规定位置.3.请认真核对监考员在答题卡上所粘贴的条形码上的姓名、准考证号与本人是否相符.4.作答选择题,必须用 2B 铅笔将答题卡上对应选项的方框涂满、涂黑;如需改动,请用橡皮擦干净后,再选涂其他答案.作答非选择题,必须用 05 毫米黑色墨水的签字笔在答题卡上的指定位置作答,在其他位置作答一律无效.5.如需作图,须用 2B 铅笔绘、写清楚,线条、符号等须加黑、加粗.一、单项选择题:本题共 6 小题,每小题 4 分,共 24 分。在每小题给出的四个选项中,只有一项是符合题目要求的。1、关于物体的惯性,以下说法中正确的是 ()A.物体在静止时惯性最大B.物体在任何情况下都有惯性C.物体的速度越大,惯性越大D.物体的加速度越小,惯性越小2、质量分别为 ma=0.5 kg,mb=1.5 kg 的物体 a、b 在光滑水平面上发生正碰,若不计碰撞时间,它们碰撞前后的位移–时间图象如图所示,则下列说法中不正确的是A.碰撞前 a 物体的动量大小为 2 kg·m/sB.碰撞前 b 物体的动量大小为零C.碰撞过程中 a 与 b 物体共同损失的动能为 3.75 JD.碰撞过程中 a 物体动量变化量的大小为 1.5 kg·m/s3、在国际单位制中,阿伏加德罗常数是 NA,铜的摩尔质量是,密度是,则下列说法正确的是( )A.一个铜原子的质量为B.一个铜原子所占的体积为C.1m3铜中所含的原子数为D.mkg 铜所含有的原子数为 mNA4、如图是慢中子反应堆的示意图,对该反应堆的下列说法中正确的是( )A.铀 235 容易吸收快中子后发生裂变反应B.快中子跟慢化剂的原子核碰撞后能量减少,变成慢中子,慢中子容易被铀 235 俘获而引起裂变反应C.控制棒由镉做成,当反应过于激烈时,使控制棒插入浅一些,让它少吸收一些中子,链式反应的速度就会慢一些D.要使裂变反应更激烈一些,应使控制棒插入深一些,使大量快中子碰撞控制棒后变成慢中子,链式反应的速度就会快一些5、下列关于分子运动和热现象的说法正确的是( )A.如果气体温度升高,那么所有分子的速率都增加B.一定量气体的内能等于其所有分子热运动动能和分子势能的总和C.一定量的水变成的水蒸气,其分子平均动能增加D.气体如果失去了容器的约束就会散开,这是因为气体分子之...

1、当您付费下载文档后,您只拥有了使用权限,并不意味着购买了版权,文档只能用于自身使用,不得用于其他商业用途(如 [转卖]进行直接盈利或[编辑后售卖]进行间接盈利)。
2、本站所有内容均由合作方或网友上传,本站不对文档的完整性、权威性及其观点立场正确性做任何保证或承诺!文档内容仅供研究参考,付费前请自行鉴别。
3、如文档内容存在违规,或者侵犯商业秘密、侵犯著作权等,请点击“违规举报”。

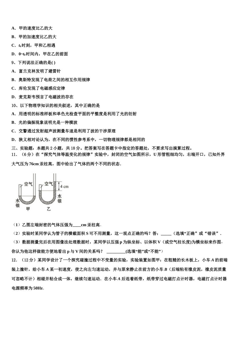
碎片内容

安徽省阜阳市第三中学2025届物理高二下期中检测试题含解析

您可能关注的文档

确认删除?