山东省济南市莱芜区市级名校2026年中考适应性测试试卷(语文试题文)试题含解析

山东省济南市莱芜区市级名校2026年中考适应性测试试卷(语文试题文)试题含解析_第1页
1/16
山东省济南市莱芜区市级名校2026年中考适应性测试试卷(语文试题文)试题含解析_第2页
2/16
山东省济南市莱芜区市级名校2026年中考适应性测试试卷(语文试题文)试题含解析_第3页
3/16
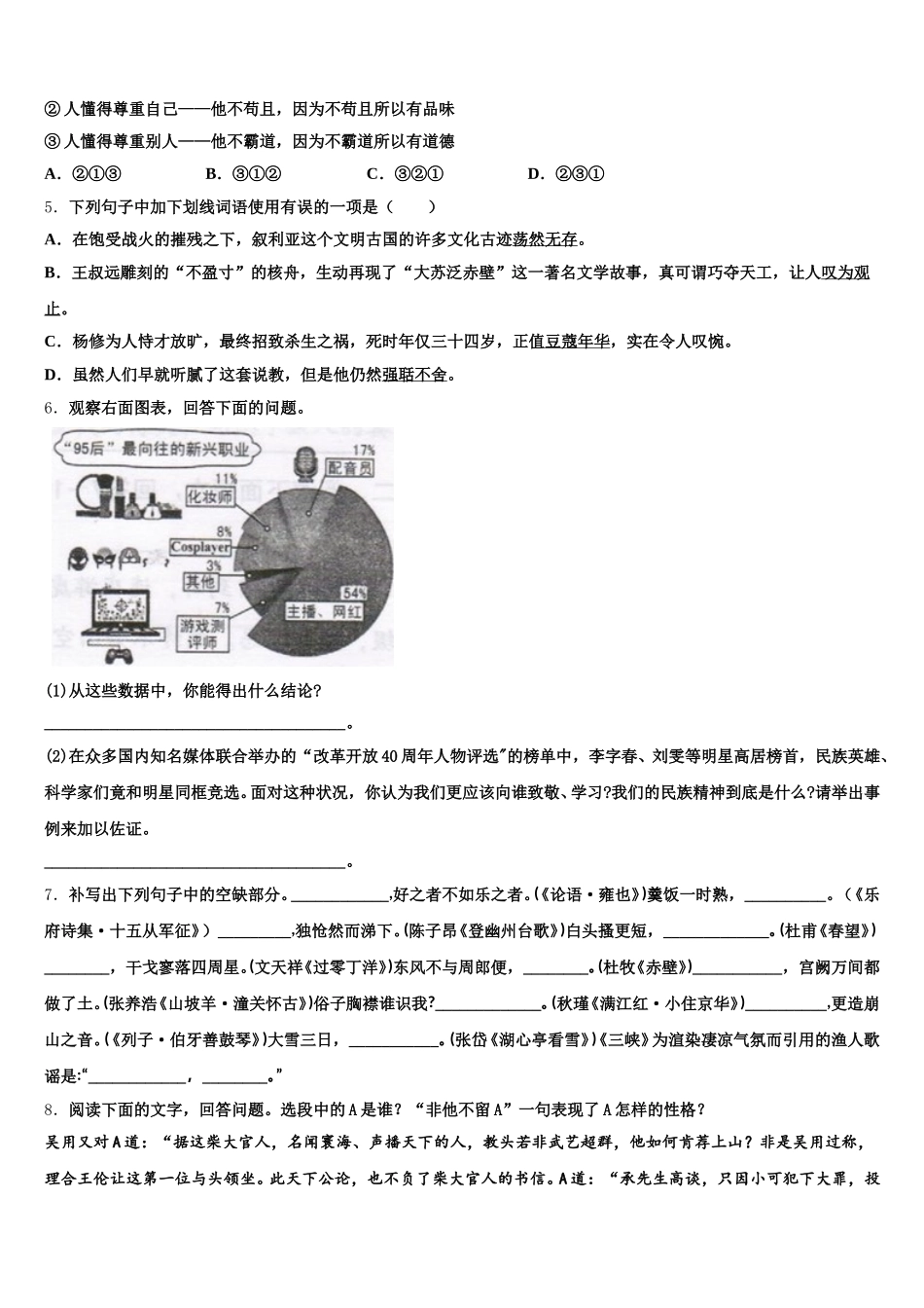
山东省济南市莱芜区市级名校 2026 年中考适应性测试试卷(语文试题文)试题注意事项:1. 答题前,考生先将自己的姓名、准考证号填写清楚,将条形码准确粘贴在考生信息条形码粘贴区。2.选择题必须使用 2B 铅笔填涂;非选择题必须使用 0.5 毫米黑色字迹的签字笔书写,字体工整、笔迹清楚。3.请按照题号顺序在各题目的答题区域内作答,超出答题区域书写的答案无效;在草稿纸、试题卷上答题无效。4.保持卡面清洁,不要折叠,不要弄破、弄皱,不准使用涂改液、修正带、刮纸刀。一、积累与运用1.下面各项中加点字的注音完全正确的一项是( )A.胡笳(qié) 臆度(duó) 啁啾(jiū) 循规蹈矩(jù)B.鄙薄(bó) 溺爱(mì) 凋敝(bì) 仙山琼阁(qóng)C.执袂(mèi) 箱箧(qiè) 旋转(zhuǎn) 虚与委蛇(yí)D.玛瑙(nǎo) 作梗(gěn) 消长(cháng) 风姿绰约(chuò)2.下列关于文学常识的表述,不正确的一项是( )A.古人对自己的谦称有“愚、鄙、敝、子”等,称对方或对方亲属有“令、尊、贤、仁”等,对尊长者的称谓有“足下、先生、大人”等。B.《儒林外史》是清代小说家吴敬梓写的一部长篇讽刺小说,主要描写了明清时期科举制度下读书人及官绅的活动和精神面貌。C.沈雁冰是我国著名作家、社会活动家,其代表作有小说《蚀》三部曲、长篇小说《子夜》、短篇小说《林家铺子》《春蚕》等。D.曾痛斥英法联军劫掠圆明园罪行的雨果是法国人道主义作家,其代表作有小说《巴黎圣母院》《悲惨世界》(九三年》等。3.下列各句中,没有语病的一项是( )A.今年五一节前夕,发改委发出紧急通知,禁止空调厂商和经销商不得以价格战的手段进行不正当竞争。B.据报道,某市场被发现存在销售假冒伪劣产品,伪造质检报告书,管理部门将对此开展专项检查行动,进一步规范经营行为 。C.随着个人计算机的广泛应用,互联网以不可阻挡之势在全世界范围内掀起了影响社会不同领域、不同层次的变革浪潮。D.打车软件为乘客和司机搭建起沟通平台,方便了市民打车,但出租车无论是否使用打车软件,均应遵守运营规则,这才能维护相关各方的合法权益和合理要求。4.填入下面语段横线处的句子,语序最恰当的一项是( )文化影响人的思维方式和行为习惯,调节人与世界的关系。在一个文化厚实的社会里, ; ; 。这样,人方能实现从“小我”向“大我”的转变,成为一个有文化、有教养的人。① 人懂得尊重自然——他...

1、当您付费下载文档后,您只拥有了使用权限,并不意味着购买了版权,文档只能用于自身使用,不得用于其他商业用途(如 [转卖]进行直接盈利或[编辑后售卖]进行间接盈利)。
2、本站所有内容均由合作方或网友上传,本站不对文档的完整性、权威性及其观点立场正确性做任何保证或承诺!文档内容仅供研究参考,付费前请自行鉴别。
3、如文档内容存在违规,或者侵犯商业秘密、侵犯著作权等,请点击“违规举报”。

碎片内容

山东省济南市莱芜区市级名校2026年中考适应性测试试卷(语文试题文)试题含解析

您可能关注的文档

确认删除?