2025届江苏省南通市第一中学高一生物第二学期期末学业水平测试模拟试题含解析

2025届江苏省南通市第一中学高一生物第二学期期末学业水平测试模拟试题含解析_第1页
1/10
2025届江苏省南通市第一中学高一生物第二学期期末学业水平测试模拟试题含解析_第2页
2/10
2025届江苏省南通市第一中学高一生物第二学期期末学业水平测试模拟试题含解析_第3页
3/10
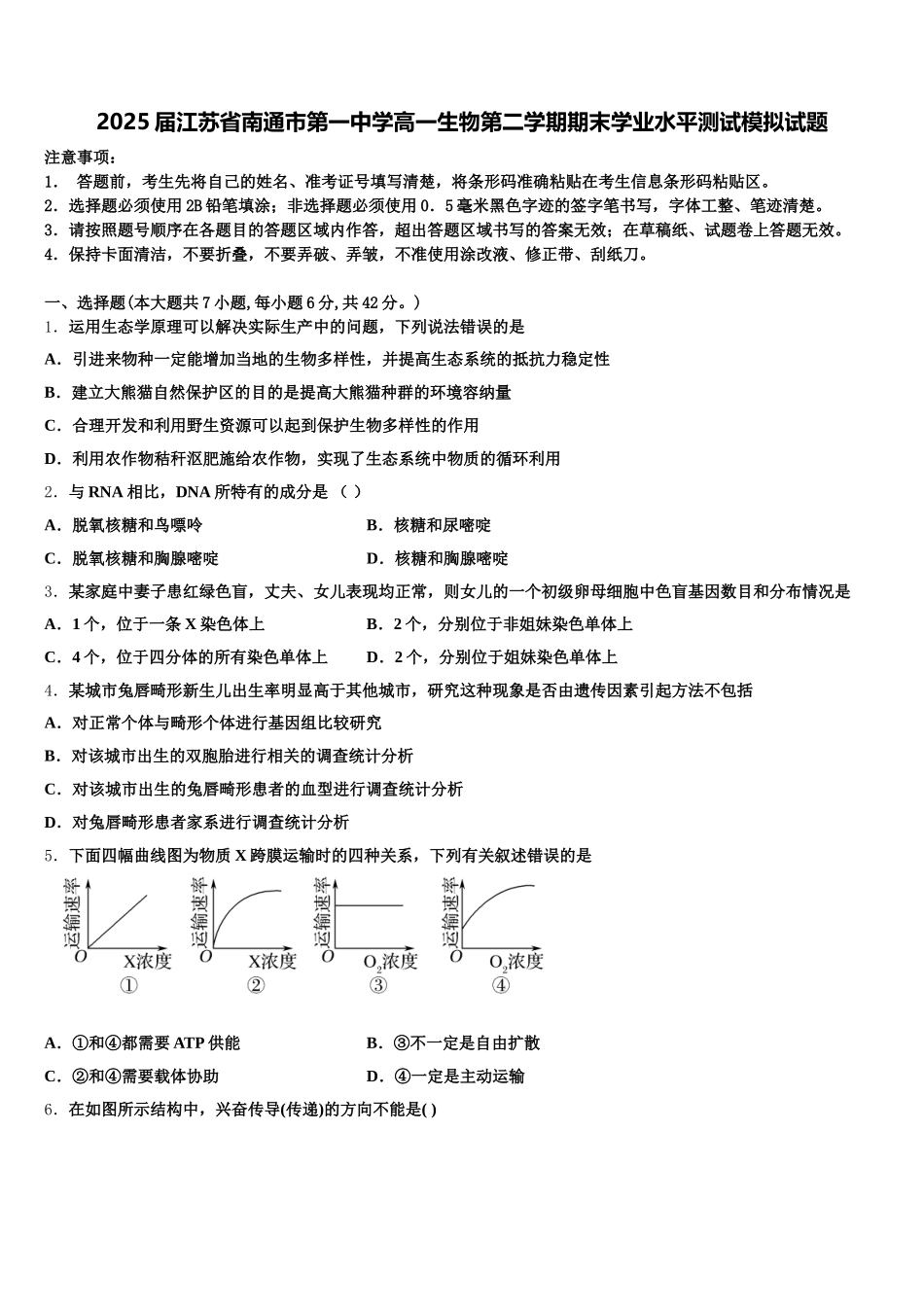
2025 届江苏省南通市第一中学高一生物第二学期期末学业水平测试模拟试题注意事项:1. 答题前,考生先将自己的姓名、准考证号填写清楚,将条形码准确粘贴在考生信息条形码粘贴区。2.选择题必须使用 2B 铅笔填涂;非选择题必须使用 0.5 毫米黑色字迹的签字笔书写,字体工整、笔迹清楚。3.请按照题号顺序在各题目的答题区域内作答,超出答题区域书写的答案无效;在草稿纸、试题卷上答题无效。4.保持卡面清洁,不要折叠,不要弄破、弄皱,不准使用涂改液、修正带、刮纸刀。一、选择题(本大题共 7 小题,每小题 6 分,共 42 分。)1.运用生态学原理可以解决实际生产中的问题,下列说法错误的是A.引进来物种一定能增加当地的生物多样性,并提高生态系统的抵抗力稳定性B.建立大熊猫自然保护区的目的是提高大熊猫种群的环境容纳量C.合理开发和利用野生资源可以起到保护生物多样性的作用D.利用农作物秸秆沤肥施给农作物,实现了生态系统中物质的循环利用2.与 RNA 相比,DNA 所特有的成分是 ( )A.脱氧核糖和鸟嘌呤B.核糖和尿嘧啶C.脱氧核糖和胸腺嘧啶D.核糖和胸腺嘧啶3.某家庭中妻子患红绿色盲,丈夫、女儿表现均正常,则女儿的一个初级卵母细胞中色盲基因数目和分布情况是A.1 个,位于一条 X 染色体上B.2 个,分别位于非姐妹染色单体上C.4 个,位于四分体的所有染色单体上D.2 个,分别位于姐妹染色单体上4.某城市兔唇畸形新生儿出生率明显高于其他城市,研究这种现象是否由遗传因素引起方法不包括A.对正常个体与畸形个体进行基因组比较研究B.对该城市出生的双胞胎进行相关的调查统计分析C.对该城市出生的兔唇畸形患者的血型进行调查统计分析D.对兔唇畸形患者家系进行调查统计分析5.下面四幅曲线图为物质 X 跨膜运输时的四种关系,下列有关叙述错误的是 A.①和④都需要 ATP 供能B.③不一定是自由扩散C.②和④需要载体协助D.④一定是主动运输6.在如图所示结构中,兴奋传导(传递)的方向不能是( )A.①→②B.③→④C.②→①D.④→③7.现有①~④ 四个果蝇品系(都是纯种),其中品系①的性状均为显性,品系②~④ 均只有一种性状是隐性,其他性状均为显性。这四个品系的隐性性状及控制该隐性性状的基因所在的染色体如下表所示:若需验证基因的自由组合定律,可选择下列哪种交配类型()品系①②③④隐形性状均为显性残翅黑身紫红眼相应染色体Ⅰ、ⅡⅡⅡⅢA.①×③B.①×②C.②×③D.③×④8...

1、当您付费下载文档后,您只拥有了使用权限,并不意味着购买了版权,文档只能用于自身使用,不得用于其他商业用途(如 [转卖]进行直接盈利或[编辑后售卖]进行间接盈利)。
2、本站所有内容均由合作方或网友上传,本站不对文档的完整性、权威性及其观点立场正确性做任何保证或承诺!文档内容仅供研究参考,付费前请自行鉴别。
3、如文档内容存在违规,或者侵犯商业秘密、侵犯著作权等,请点击“违规举报”。

碎片内容

2025届江苏省南通市第一中学高一生物第二学期期末学业水平测试模拟试题含解析

您可能关注的文档

确认删除?