2025年湖北省咸丰县第一中学高一上化学期中联考试题含解析

2025年湖北省咸丰县第一中学高一上化学期中联考试题含解析_第1页
1/18
2025年湖北省咸丰县第一中学高一上化学期中联考试题含解析_第2页
2/18
2025年湖北省咸丰县第一中学高一上化学期中联考试题含解析_第3页
3/18
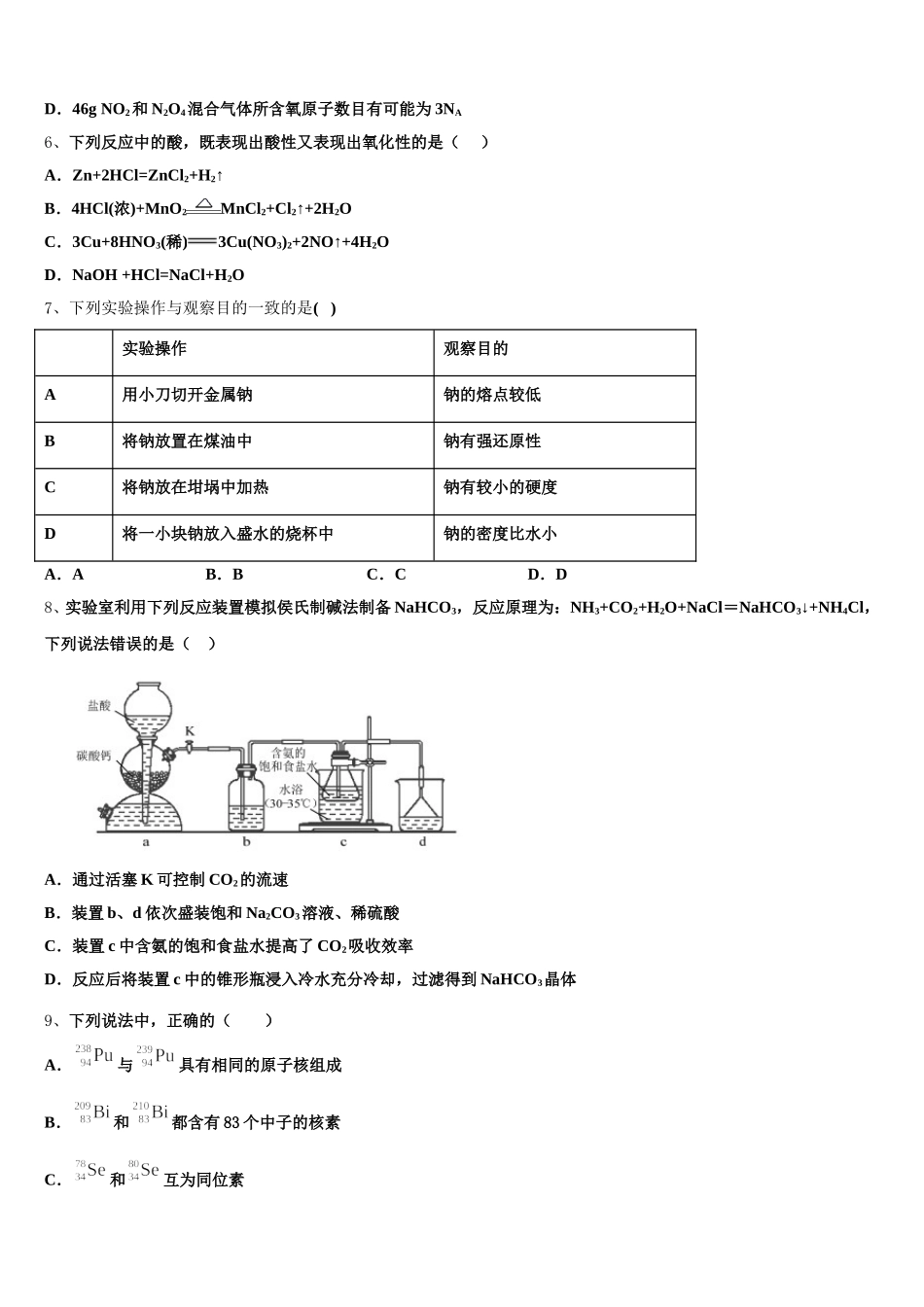
2025 年湖北省咸丰县第一中学高一上化学期中联考试题注意事项1.考生要认真填写考场号和座位序号。2.试题所有答案必须填涂或书写在答题卡上,在试卷上作答无效。第一部分必须用 2B 铅笔作答;第二部分必须用黑色字迹的签字笔作答。3.考试结束后,考生须将试卷和答题卡放在桌面上,待监考员收回。一、选择题(共包括 22 个小题。每小题均只有一个符合题意的选项)1、原子序数依次增大的四种短周期元素 X、Y、Z、W,其中 X 的最高正化合价与 Z 的相同,Z 原子的最外层电子数是内层电子数的 0.4 倍,Y 元素的周期序数等于族序数,W 的最高价氧化物对应的水化物的浓溶液 Q 是实验室常用的气体干燥剂。下列说法错误的是A.原子半径:Y>Z>W>XB.简单气态氢化物的热稳定性:X>ZC.Y 最高价氧化物对应的水化物可以和 Q 反应D.加热条件下 Q 可氧化 X、Y、Z 的单质2、下列物质中属于醇类且能发生消去反应的是( )A.CH3OH B.C.CH3CH(OH)CH2CH3 D.3、提纯含有少量硝酸钡杂质的硝酸钾溶液,设计实验方案为则 X 试剂为A.Na2CO3 B.K2SO4 C.Na2SO4 D.K2CO34、下列离子方程式可能不正确的是A.钠与水反应:2Na+2H2O=2Na++2OH-+H2↑B.硫酸与氢氧化钡溶液反应:Ba2++2OH-++2H+=2H2O+BaSO4↓C.酸碱中和反应:OH-+H+=H2OD.盐酸清除铁锈:Fe2O3+6H+=2Fe3++3H2O5、用 NA表示阿伏加德罗常数,下列说有关说法正确的是A.在常温常压下,11.2L N2含有的分子数小于 0.5NAB.标准状况下,2.24L SO3含有的原子数为 0.4NAC.将 1L 2mol/L 的 FeCl3溶液,其中含有 Cl-为 2NAD.46g NO2和 N2O4混合气体所含氧原子数目有可能为 3NA6、下列反应中的酸,既表现出酸性又表现出氧化性的是( )A.Zn+2HCl=ZnCl2+H2↑B.4HCl(浓)+MnO2MnCl2+Cl2↑+2H2OC.3Cu+8HNO3(稀)3Cu(NO3)2+2NO↑+4H2OD.NaOH +HCl=NaCl+H2O7、下列实验操作与观察目的一致的是( )实验操作观察目的A用小刀切开金属钠钠的熔点较低B将钠放置在煤油中钠有强还原性C将钠放在坩埚中加热钠有较小的硬度D将一小块钠放入盛水的烧杯中钠的密度比水小A.AB.BC.CD.D8、实验室利用下列反应装置模拟侯氏制碱法制备 NaHCO3,反应原理为:NH3+CO2+H2O+NaCl=NaHCO3↓+NH4Cl,下列说法错误的是( )A.通过活塞 K 可控制 CO2的流速B.装置 b、d 依次盛装饱和 Na2CO3溶液、稀硫酸C.装置 c 中含氨的饱和食盐水提高了 CO2吸收效率D.反应后将装置 c 中的锥...

1、当您付费下载文档后,您只拥有了使用权限,并不意味着购买了版权,文档只能用于自身使用,不得用于其他商业用途(如 [转卖]进行直接盈利或[编辑后售卖]进行间接盈利)。
2、本站所有内容均由合作方或网友上传,本站不对文档的完整性、权威性及其观点立场正确性做任何保证或承诺!文档内容仅供研究参考,付费前请自行鉴别。
3、如文档内容存在违规,或者侵犯商业秘密、侵犯著作权等,请点击“违规举报”。

碎片内容

2025年湖北省咸丰县第一中学高一上化学期中联考试题含解析

您可能关注的文档

确认删除?