2025-2026学年广东惠东中学化学高一第一学期期中联考试题含解析

2025-2026学年广东惠东中学化学高一第一学期期中联考试题含解析_第1页
1/16
2025-2026学年广东惠东中学化学高一第一学期期中联考试题含解析_第2页
2/16
2025-2026学年广东惠东中学化学高一第一学期期中联考试题含解析_第3页
3/16
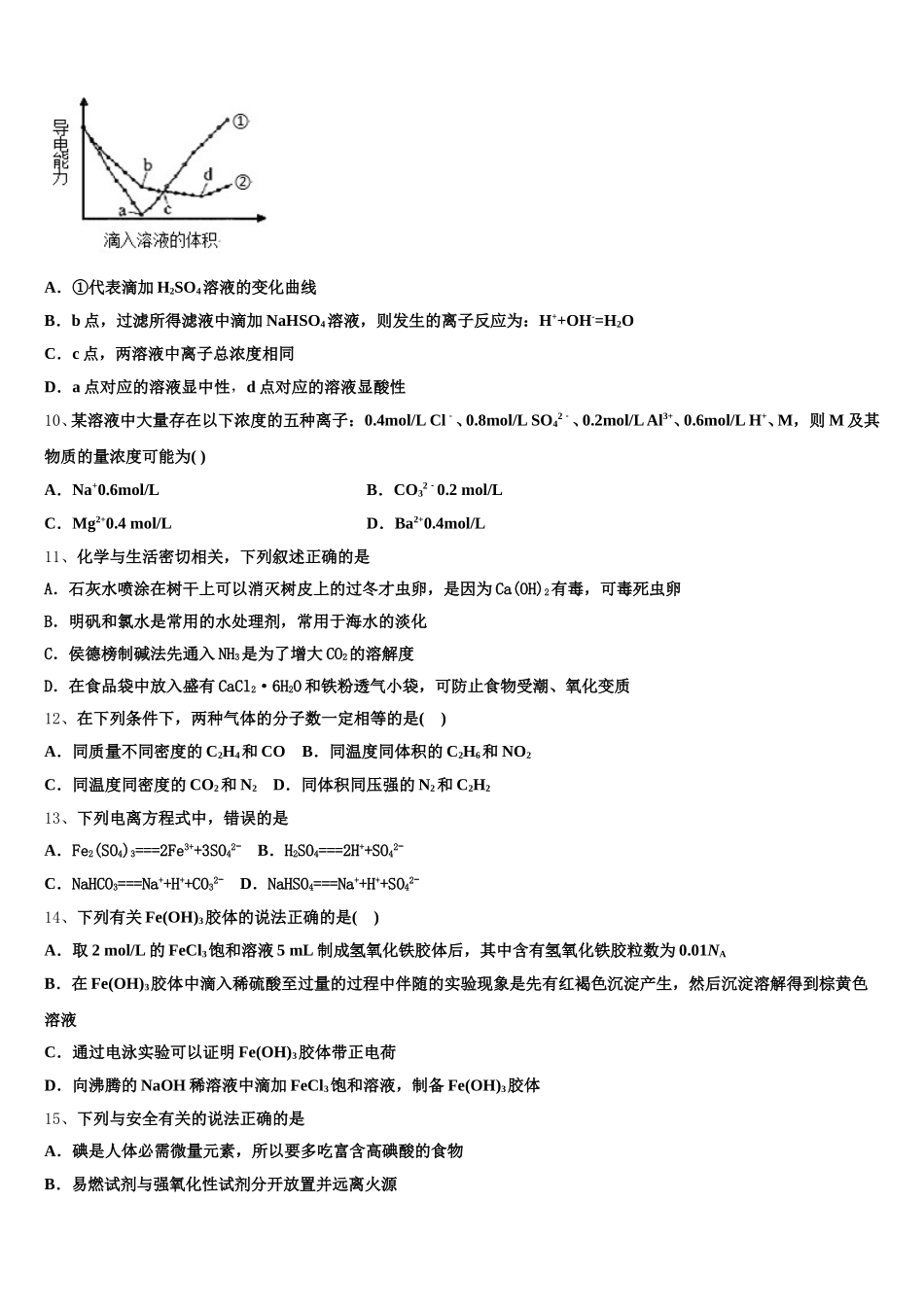
2025-2026 学年广东惠东中学化学高一第一学期期中联考试题请考生注意:1.请用 2B 铅笔将选择题答案涂填在答题纸相应位置上,请用 0.5 毫米及以上黑色字迹的钢笔或签字笔将主观题的答案写在答题纸相应的答题区内。写在试题卷、草稿纸上均无效。2.答题前,认真阅读答题纸上的《注意事项》,按规定答题。一、选择题(每题只有一个选项符合题意)1、下列物质中属于电解质的是( )A.NaOH 溶液B.K2SO4C.CO2D.Cu2、下列家庭小实验不能制得溶液的是 ( )A.B.C.D.3、下列离子方程式正确的是A.向 Mg(HCO3)2溶液中加入过量 NaOH 溶液,产生白色沉淀:Mg2++2HCO3-+2OH- = MgCO3↓+2H2OB.在强碱溶液中次氯酸钠与 Fe(OH)3 反应生成 Na2FeO4:3ClO-+2Fe(OH)3 =2FeO42-+3Cl-+H2O+4H+C.NH4HCO3溶于过量的 NaOH 溶液中:NH4++HCO3−+2OH−=CO32−+NH3•H2O+ H2OD.物质的量相等的 MgCl2、Ba(OH)2 、 HCl 三种溶液混合:Mg2++2OH-═Mg(OH)2↓4、下列关于金属钠的叙述中,正确的是A.将钠与水置于试管中进行反应,可防止反应时钠燃烧B.钠着火时应用干燥的沙土灭火C.钠在空气中受热时,熔化为银白色的小球,产生苍白色的火焰D.取用金属钠可用小刀切割,说明金属钠密度小5、某同学用下列装置进行有关 Cl2的实验,下列说法不正确的是( )A.Ⅰ图中:实验现象证明干燥的氯气无漂白作用,潮湿的氯气有漂白作用B.Ⅱ图中:闻 Cl2的气味C.Ⅲ图中:生成棕黄色的烟D.Ⅳ图中:若气球干瘪,证明 Cl2可与 NaOH 反应6、在无色透明的强酸性溶液中,能大量共存的离子组是A.NH4+、Mg2+、SO42-、NO3- B.Ba2+、Na+、OH-、Cl-C.K+、NH4+、MnO4-、SO42- D.K +、Na+、NO3-、HCO3-7、用下列实验装置完成对应的实验(部分仪器已省略),合理的是( )A.干燥 Cl2 B.实验室制盐酸C.实验室制氯水D.吸收多余 Cl28、设 NA为阿伏加德罗常数的值,下列说法中正确的是A.标准状况下,18g H2O 的体积约为 22.4 LB.28 g N2和 CO 的混合气含有的分子数为 NAC.1 mol CH4中含有的质子数约为 6.02×1023D.同温同压下,体积相同的氧气和氨气含有相同个数的原子9、在两份相同的 Ba(OH)2溶液中,分别滴入物质的量浓度相等的 H2SO4、NaHSO4溶液,其导电能力随滴入溶液体积变化的曲线如图所示。下列分析不正确的是A.①代表滴加 H2SO4溶液的变化曲线B.b 点,过滤所得滤液中滴加 NaHSO4溶液,则发生的离...

1、当您付费下载文档后,您只拥有了使用权限,并不意味着购买了版权,文档只能用于自身使用,不得用于其他商业用途(如 [转卖]进行直接盈利或[编辑后售卖]进行间接盈利)。
2、本站所有内容均由合作方或网友上传,本站不对文档的完整性、权威性及其观点立场正确性做任何保证或承诺!文档内容仅供研究参考,付费前请自行鉴别。
3、如文档内容存在违规,或者侵犯商业秘密、侵犯著作权等,请点击“违规举报”。

碎片内容

2025-2026学年广东惠东中学化学高一第一学期期中联考试题含解析

您可能关注的文档

确认删除?