四川营山县2025年七年级生物第二学期期末考试试题含解析

四川营山县2025年七年级生物第二学期期末考试试题含解析_第1页
1/11
四川营山县2025年七年级生物第二学期期末考试试题含解析_第2页
2/11
四川营山县2025年七年级生物第二学期期末考试试题含解析_第3页
3/11
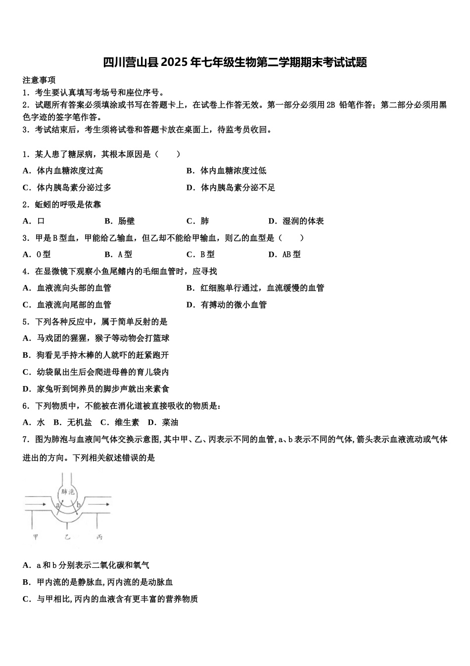
四川营山县 2025 年七年级生物第二学期期末考试试题注意事项1.考生要认真填写考场号和座位序号。2.试题所有答案必须填涂或书写在答题卡上,在试卷上作答无效。第一部分必须用 2B 铅笔作答;第二部分必须用黑色字迹的签字笔作答。3.考试结束后,考生须将试卷和答题卡放在桌面上,待监考员收回。1.某人患了糖尿病,其根本原因是( )A.体内血糖浓度过高B.体内血糖浓度过低C.体内胰岛素分泌过多D.体内胰岛素分泌不足2.蚯蚓的呼吸是依靠A.口B.肠壁C.肺D.湿润的体表3.甲是 B 型血,甲能给乙输血,但乙却不能给甲输血,则乙的血型是( )A.O 型B.A 型C.B 型D.AB 型4.在显微镜下观察小鱼尾鳍内的毛细血管时,应寻找A.血液流向头部的血管B.红细胞单行通过,血流缓慢的血管C.血液流向尾部的血管D.有搏动的微小血管5.下列各种反应中,属于简单反射的是A.马戏团的猩猩,猴子等动物会打篮球B.狗看见手持木棒的人就吓的赶紧跑开C.幼袋鼠出生后会爬进母兽的育儿袋内D.家兔听到饲养员的脚步声就出来素食6.下列物质中,不能被在消化道被直接吸收的物质是:A.水 B.无机盐 C.维生素 D.菜油7.图为肺泡与血液间气体交换示意图,其中甲、乙、丙表示不同的血管,a、b 表示不同的气体,箭头表示血液流动或气体进出的方向。下列相关叙述错误的是A.a 和 b 分别表示二氧化碳和氧气B.甲内流的是静脉血,丙内流的是动脉血C.与甲相比,丙内的血液含有更丰富的营养物质D.乙和肺泡的壁都由一层上皮细胞构成8.呼吸作用的实质是 ( )A.吸入氧气呼出二氧化碳B.在肺内进行气体交换C.氧化分解有机物,释放能量D.在组织里进行气体交换9.下列关于人体神经系统组成的叙述错误的是( )A.神经系统包括中枢神经系统和周围神经系统B.中枢神经系统包括大脑、小脑和脑干三部分C.神经中枢主要分布于脑和脊髓的灰质部分D.脊髓的白质是脑与脊髓、内脏之间的联系通道10.医生在抢救大面积烧伤病人和严重贫血病人时,应该分别给患者输( )A.全血和红细胞B.血浆和白细胞C.血浆和红细胞D.全血和白细胞11.眼和耳是人体重要的感觉器官,而视觉和听觉形成部位分别位于( )A.角膜和耳郭B.视网膜和耳蜗C.虹膜和鼓膜D.视觉中枢和听觉中枢12.危重病人在医院通常需要输氧和输液,其中输液主要是补充A.蛋白质 B.脂肪 C.葡萄糖 D.维生素13.逃生演练中,某同学作出的部分反应如下图所示。下列叙述不正确的是( )A.图...

1、当您付费下载文档后,您只拥有了使用权限,并不意味着购买了版权,文档只能用于自身使用,不得用于其他商业用途(如 [转卖]进行直接盈利或[编辑后售卖]进行间接盈利)。
2、本站所有内容均由合作方或网友上传,本站不对文档的完整性、权威性及其观点立场正确性做任何保证或承诺!文档内容仅供研究参考,付费前请自行鉴别。
3、如文档内容存在违规,或者侵犯商业秘密、侵犯著作权等,请点击“违规举报”。

碎片内容

四川营山县2025年七年级生物第二学期期末考试试题含解析

您可能关注的文档

确认删除?