2024-2025学年吉林省通化市辉南县第一中学物理高二下期中统考试题含解析

2024-2025学年吉林省通化市辉南县第一中学物理高二下期中统考试题含解析_第1页
1/11
2024-2025学年吉林省通化市辉南县第一中学物理高二下期中统考试题含解析_第2页
2/11
2024-2025学年吉林省通化市辉南县第一中学物理高二下期中统考试题含解析_第3页
3/11
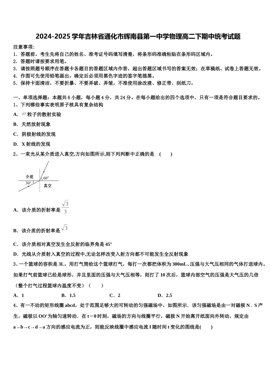
2024-2025 学年吉林省通化市辉南县第一中学物理高二下期中统考试题注意事项:1.答题前,考生先将自己的姓名、准考证号码填写清楚,将条形码准确粘贴在条形码区域内。2.答题时请按要求用笔。3.请按照题号顺序在答题卡各题目的答题区域内作答,超出答题区域书写的答案无效;在草稿纸、试卷上答题无效。4.作图可先使用铅笔画出,确定后必须用黑色字迹的签字笔描黑。5.保持卡面清洁,不要折暴、不要弄破、弄皱,不准使用涂改液、修正带、刮纸刀。一、单项选择题:本题共 6 小题,每小题 4 分,共 24 分。在每小题给出的四个选项中,只有一项是符合题目要求的。1、下列哪些事实表明原子核具有复杂结构A.粒子的散射实验B.天然放射现象C.阴极射线的发现D.X 射线的发现2、一束光从某介质进入真空,方向如图所示,则下列判断中正确的是 ( )A.该介质的折射率是B.该介质的折射率是C.该介质相对真空发生全反射的临界角是 45°D.光线从介质射入真空的过程中,无论怎样改变入射方向都不可能发生全反射现象3、一个篮球的容积是 3L,用打气筒给这个篮球打气,每打一次都把体积为 300mL、压强与大气压相同的气体打进球内。如果打气前篮球已经是球形,并且里面的压强与大气压相等,则打了 10 次后,篮球内部空气的压强是大气压的几倍(整个打气过程篮球内温度不变)( )A.1B.1.5C.2D.2.54、有一不动的矩形线圈 abcd,处于范围足够大的可转动的匀强磁场中,如图所示.该匀强磁场是由一对磁极 N、S 产生,磁极以 OO′为轴匀速转动.在 t=0 时刻,磁场的方向与线圈平行,磁极 N 开始离开纸面向外转动,规定由a→b→c→d→a 方向的感应电流为正,则能反映线圈中感应电流 I 随时间 t 变化的图线是( ) A.B.C.D.5、关于简谐运动,下列说法正确的是( )A.做简谐运动物体所受的回复力方向不变,始终指向平衡位置B.在恒力的作用下,物体可能做简谐运动C.做简谐运动物体速度越来越大时,加速度一定越来越小D.做简谐运动物体的加速度方向始终与速度方向相反6、关于弹力和摩擦力,下列说法中正确的是( )A.两物体间有摩擦力,一定有弹力,且两者方向互相垂直B.两物体间有弹力作用,一定还有摩擦力作用C.物体间的摩擦力大小与弹力大小成正比D.物体间有弹力作用,并有相对运动,就一定有摩擦力二、多项选择题:本题共 4 小题,每小题 5 分,共 20 分。在每小题给出的四个选项中,有多个选项是符合题目要求的。...

1、当您付费下载文档后,您只拥有了使用权限,并不意味着购买了版权,文档只能用于自身使用,不得用于其他商业用途(如 [转卖]进行直接盈利或[编辑后售卖]进行间接盈利)。
2、本站所有内容均由合作方或网友上传,本站不对文档的完整性、权威性及其观点立场正确性做任何保证或承诺!文档内容仅供研究参考,付费前请自行鉴别。
3、如文档内容存在违规,或者侵犯商业秘密、侵犯著作权等,请点击“违规举报”。

碎片内容

2024-2025学年吉林省通化市辉南县第一中学物理高二下期中统考试题含解析

您可能关注的文档

确认删除?