安徽省滁州市英华2025年化学高一第一学期期中复习检测模拟试题含解析

安徽省滁州市英华2025年化学高一第一学期期中复习检测模拟试题含解析_第1页
1/14
安徽省滁州市英华2025年化学高一第一学期期中复习检测模拟试题含解析_第2页
2/14
安徽省滁州市英华2025年化学高一第一学期期中复习检测模拟试题含解析_第3页
3/14
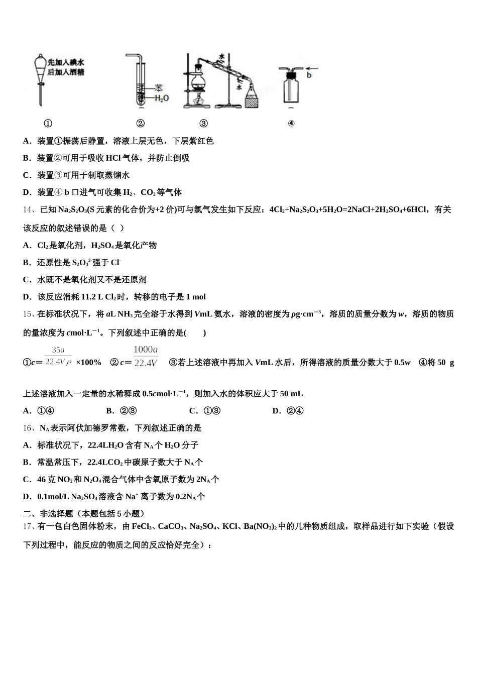
安徽省滁州市英华 2025 年化学高一第一学期期中复习检测模拟试题注意事项:1. 答题前,考生先将自己的姓名、准考证号填写清楚,将条形码准确粘贴在考生信息条形码粘贴区。2.选择题必须使用 2B 铅笔填涂;非选择题必须使用 0.5 毫米黑色字迹的签字笔书写,字体工整、笔迹清楚。3.请按照题号顺序在各题目的答题区域内作答,超出答题区域书写的答案无效;在草稿纸、试题卷上答题无效。4.保持卡面清洁,不要折叠,不要弄破、弄皱,不准使用涂改液、修正带、刮纸刀。一、选择题(每题只有一个选项符合题意)1、由两份质量分数分别为 ω1和 ω2的 H2SO4溶液,其物质的量浓度分别为 c1和 c2,且 c1=2c2。已知硫酸的密度大于水,下列判断正确的是( )A.ω2<ω1<2ω2B.ω1>2ω2C.ω1<ω2<2ω1D.ω1=2ω22、下列离子方程式书写错误的是( )A.盐酸除铁锈:B.氯气通入 NaOH 溶液中:C.向 KOH 溶液中加入溶液:D.向溶液中加入过量稀盐酸:3、用 NA表示阿伏加德罗常数的值。下列叙述中正确的是( )A.2.3g 钠在空气中完全燃烧时失去的电子数为 0.2NAB.分子总数为 NA的 NO2和 CO2混合气体中含有的氧原子数为 2NAC.常温常压下,22.4L 氯气与足量镁粉充分反应,转移的电子数为 2NAD.28g 乙烯(C2H4)和环丁烷(C4H8)的混合气体中含有的碳原子数为 4NA4、某同学欲大量配制含有下列四种不同阴、阳离子的溶液,其中能配制成功的是A.K+、H+、Cl-、CO32- B.Mg2+、Al3+、Cl-、SO42-C.Na+、H+、NO3-、Fe2+ D.Na+、Ba2+、HCO3-、OH-5、下列有关物质性质的应用正确的是( )A.活泼金属与活泼非金属形成的都是离子键B.二氧化硅是制造太阳能电池板的主要材料C.二氧化硫通入酸性 KMnO4溶液,溶液紫红色褪去,体现了 SO2的漂白性D.化学反应的实质就是反应物中化学键断裂,生成物中形成新的化学键。6、向含和的混合溶液中加入的溶液,产生沉淀的物质的量(n)与加入溶液体积(V)间的关系图正确的是( )A.B.C.D.7、氯化氢可以用浓硫酸作用于氯化物来制取,主要是因为浓硫酸具是( )A.强酸B.高沸点酸C.脱水剂D.强氧化剂8、同温同压下,有质量相同的 CO2、H2、O2、CH4、SO2五种气体,下列有关说法错误的是( )A.气体的体积由大到小的顺序是 H2>CH4>O2>CO2>SO2B.所含分子数由多到少的顺序是 H2>CH4>O2>CO2>SO2C.密度由大到小的顺序是 SO2>CO2>O2>CH4>H2D.所含电子数由多到少的顺序是 ...

1、当您付费下载文档后,您只拥有了使用权限,并不意味着购买了版权,文档只能用于自身使用,不得用于其他商业用途(如 [转卖]进行直接盈利或[编辑后售卖]进行间接盈利)。
2、本站所有内容均由合作方或网友上传,本站不对文档的完整性、权威性及其观点立场正确性做任何保证或承诺!文档内容仅供研究参考,付费前请自行鉴别。
3、如文档内容存在违规,或者侵犯商业秘密、侵犯著作权等,请点击“违规举报”。

碎片内容

安徽省滁州市英华2025年化学高一第一学期期中复习检测模拟试题含解析

您可能关注的文档

确认删除?