2025届云南省高一下物理期末经典模拟试题含解析

2025届云南省高一下物理期末经典模拟试题含解析_第1页
1/15
2025届云南省高一下物理期末经典模拟试题含解析_第2页
2/15
2025届云南省高一下物理期末经典模拟试题含解析_第3页
3/15
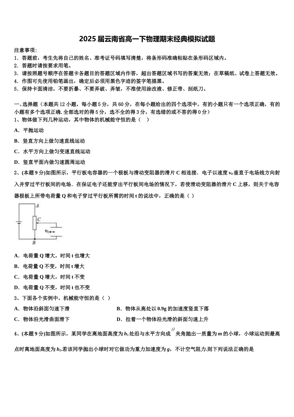
2025 届云南省高一下物理期末经典模拟试题注意事项:1.答题前,考生先将自己的姓名、准考证号码填写清楚,将条形码准确粘贴在条形码区域内。2.答题时请按要求用笔。3.请按照题号顺序在答题卡各题目的答题区域内作答,超出答题区域书写的答案无效;在草稿纸、试卷上答题无效。4.作图可先使用铅笔画出,确定后必须用黑色字迹的签字笔描黑。5.保持卡面清洁,不要折暴、不要弄破、弄皱,不准使用涂改液、修正带、刮纸刀。一、选择题(本题共 12 小题,每小题 5 分,共 60 分,在每小题给出的四个选项中,有的小题只有一个选项正确,有的小题有多个选项正确.全部选对的得 5 分,选不全的得 3 分,有选错的或不答的得 0 分)1、物体做下列几种运动,其中物体的机械能守恒的是( )A.平抛运动B.竖直方向上做匀速直线运动C.水平方向上做匀变速直线运动D.竖直平面内做匀速圆周运动2、 (本题 9 分)如图所示,平行板电容器的一个极板与滑动变阻器的滑片 C 相连接.电子以速度 v0垂直于电场线方向射入并穿过平行板间的电场.在保证电子还能穿出平行板间电场的情况下,若使滑动变阻器的滑片 C 上移,则关于电容器极板上所带电荷量 Q 和电子穿过平行板所需的时间 t 的说法中,正确的是( )A.电荷量 Q 增大,时间 t 也增大B.电荷量 Q 不变,时间 t 增大C.电荷量 Q 增大,时间 t 不变D.电荷量 Q 不变,时间 t 也不变3、下面各个实例中,机械能守恒的是( )A.物体沿斜面匀速下滑B.物体从高处以 0.9g 的加速度竖直下落C.物体沿光滑曲面滑下D.拉着一个物体沿光滑的斜面匀速上升4、 (本题 9 分)如图所示,某同学在离地面髙度为 h1处沿与水平方向成夹角拋出一质量为 m 的小球,小球运动到最高点时离地面髙度为 h2.若该同学拋出小球时对它做功为重力加速度为 g,不计空气阻力.则下列说法正确的是A.小球拋出时的初动能为 W+mgh1B.小球在最高点的动能为 W+ mgh1-mgh2C.小球落到地面前瞬间的动能为 W+mgh2D.小球落到地面时的机械能与拋出时的角度有关5、关于物体的动量,下列说法中正确的是( )A.物体的动量越大,其惯性也越大B.同一物体的动量变了,其动能也一定变了C.物体的加速度不变,其动量一定不变D.运动物体在任一时刻的动量方向一定是该时刻的速度方向6、 (本题 9 分)如图所示,河水由西向东流,河宽为 800 m,河中各点的水流速度大小为 v 水,各点到较近河岸的距离为x...

1、当您付费下载文档后,您只拥有了使用权限,并不意味着购买了版权,文档只能用于自身使用,不得用于其他商业用途(如 [转卖]进行直接盈利或[编辑后售卖]进行间接盈利)。
2、本站所有内容均由合作方或网友上传,本站不对文档的完整性、权威性及其观点立场正确性做任何保证或承诺!文档内容仅供研究参考,付费前请自行鉴别。
3、如文档内容存在违规,或者侵犯商业秘密、侵犯著作权等,请点击“违规举报”。

碎片内容

2025届云南省高一下物理期末经典模拟试题含解析

您可能关注的文档

确认删除?