河南省安阳市安阳县第一高级中学2025-2026学年高一上化学期中考试试题含解析

河南省安阳市安阳县第一高级中学2025-2026学年高一上化学期中考试试题含解析_第1页
1/19
河南省安阳市安阳县第一高级中学2025-2026学年高一上化学期中考试试题含解析_第2页
2/19
河南省安阳市安阳县第一高级中学2025-2026学年高一上化学期中考试试题含解析_第3页
3/19
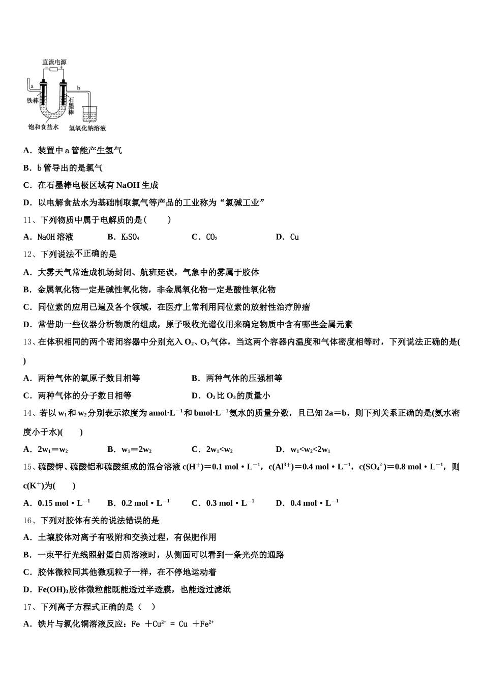
河南省安阳市安阳县第一高级中学 2025-2026 学年高一上化学期中考试试题注意事项:1.答题前,考生先将自己的姓名、准考证号码填写清楚,将条形码准确粘贴在条形码区域内。2.答题时请按要求用笔。3.请按照题号顺序在答题卡各题目的答题区域内作答,超出答题区域书写的答案无效;在草稿纸、试卷上答题无效。4.作图可先使用铅笔画出,确定后必须用黑色字迹的签字笔描黑。5.保持卡面清洁,不要折暴、不要弄破、弄皱,不准使用涂改液、修正带、刮纸刀。一、选择题(共包括 22 个小题。每小题均只有一个符合题意的选项)1、下面是一些危险警告标签,其中标签贴法有错误的是 ( )ABCD物质的化学式浓 H2SO4C6H6CH3COOHKClO3危险警告标签A.AB.BC.CD.D2、下列有关氯气及含氯化合物的说法不正确的是( )A.氯气能与大多数金属化合,其一般将变价金属氧化至最高价B.氯气与水反应,氯气既是氧化剂又是还原剂C.氯水呈黄绿色是因为溶液中含有氯气分子D.因为氯气有毒,所以可用于杀菌、消毒、漂白3、下列关于物质的分类中,正确的是( )酸性氧化物酸盐混合物电解质ACO2HClO烧碱CuSO4·5H2OCO2BNa2OHNO3NaHSO4石灰水MgCSO2HNO3纯碱双氧水NaClDCOFe(OH)3BaCO3水泥NH3A.AB.BC.CD.D4、下列微粒结构表达式正确的是A.铝原子的结构示意图:B.NH4Cl 的电子式为:C.氦原子的电子式:He:D.重氢原子符号: H5、已知三个氧化还原反应:①②③若某溶液中、和共存,要想除去而又不影响和,可加入的试剂是( )A.B.C.D.6、在探究新制饱和氯水成分的实验中,下列根据实验现象得出的结论不正确的是A.氯水的颜色呈浅黄绿色,说明氯水中含有 Cl2B.向氯水中加入 NaHCO3粉末,有气泡产生,说明氯水中含有 H+C.向 FeCl2溶液中滴加氯水,溶液颜色变成棕黄色,说明氯水中含有 HClOD.向氯水中滴加硝酸酸化的 AgNO3溶液,产生白色沉淀,说明氯水中含有 Cl-7、下列化学方程式中,不能用离子方程式 Ba2++SO42−=BaSO4↓表示的是( )A.BaCl2+Na2SO4=BaSO4↓+2NaClB.H2SO4+BaCl2═BaSO4↓+2HClC.Ba(NO3)2+H2SO4=BaSO4↓+2HNO3D.BaCO3+H2SO4=BaSO4↓+CO2↑+H2O8、将 2×10-3mol 的 XO42-还原时,恰好用去 0.1mol/L 的 Na2SO3溶液 30mL(Na2SO3反应后生成了 Na2SO4),则元素 X 在还原产物中的化合价是A.+1B.+2C.+3D.+49、要使体积和物质的量浓度都相同的三份 AgNO3溶液中的 Ag+完全沉淀,向三份溶液中分别滴加同体积的 NaCl 溶液...

1、当您付费下载文档后,您只拥有了使用权限,并不意味着购买了版权,文档只能用于自身使用,不得用于其他商业用途(如 [转卖]进行直接盈利或[编辑后售卖]进行间接盈利)。
2、本站所有内容均由合作方或网友上传,本站不对文档的完整性、权威性及其观点立场正确性做任何保证或承诺!文档内容仅供研究参考,付费前请自行鉴别。
3、如文档内容存在违规,或者侵犯商业秘密、侵犯著作权等,请点击“违规举报”。

碎片内容

河南省安阳市安阳县第一高级中学2025-2026学年高一上化学期中考试试题含解析

您可能关注的文档

确认删除?