2025-2026学年江西省校级联考高一上化学期中复习检测试题含解析

2025-2026学年江西省校级联考高一上化学期中复习检测试题含解析_第1页
1/17
2025-2026学年江西省校级联考高一上化学期中复习检测试题含解析_第2页
2/17
2025-2026学年江西省校级联考高一上化学期中复习检测试题含解析_第3页
3/17
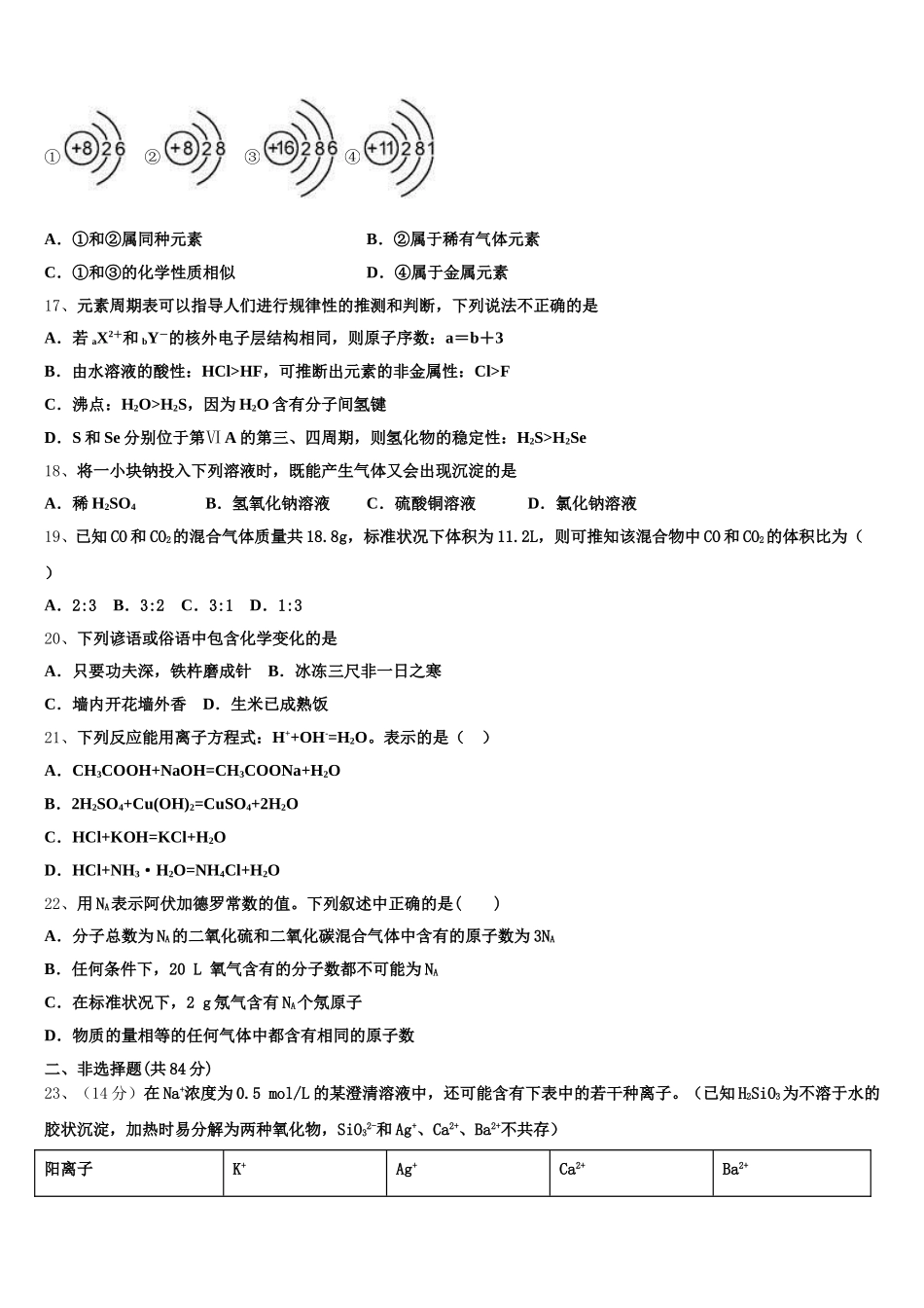
2025-2026 学年江西省校级联考高一上化学期中复习检测试题考生请注意:1.答题前请将考场、试室号、座位号、考生号、姓名写在试卷密封线内,不得在试卷上作任何标记。2.第一部分选择题每小题选出答案后,需将答案写在试卷指定的括号内,第二部分非选择题答案写在试卷题目指定的位置上。3.考生必须保证答题卡的整洁。考试结束后,请将本试卷和答题卡一并交回。一、选择题(共包括 22 个小题。每小题均只有一个符合题意的选项)1、利用碳酸钠晶体(Na2CO3•10H2O)来配制 0.5mol•L﹣1的碳酸钠溶液 950mL,假如其它操作均是准确无误的,下列情况会引起配制溶液的浓度偏高的是A.称取碳酸钠晶体 143gB.定容时俯视观察刻度线C.移液时,对用于溶解碳酸钠晶体的烧杯没有进行冲洗D.定容后,将容量瓶振荡均匀,静置发现液面低于刻度线,于是又加入少量水至刻度线2、下列物质的水溶液能导电,但属于非电解质的是A.CH3COOH B.Cl2 C.NaCl D.NH33、下列常见物质的俗名或主要成份与化学式相对应的是A.苏打——NaHCO3 B.生石灰 Ca(OH)2C.漂白粉——Ca(ClO)2和 CaCl2 D.酒精 CH3COOH4、下列说法正确的是A.O2的摩尔质量为 32gB.1 mol 氢约含有 6.02×1023个微粒C.1mol CO2的体积是 22.4LD.标准状况下,22.4 L N2和 H2的混合气体中含有 NA个分子5、在相同的温度和压强下,A 容器中的 CH4和 B 容器中的 NH3所含的氢原子总数相等,则两个容器的体积比为( )A.4:5B.3:4C.4:3D.1:16、共价键、离子键和范德华力是构成物质粒子间的不同作用方式,下列物质中,只含有上述一种作用的是( )A.干冰B.氯化钠C.氢氧化钠D.碘7、下列各组中的离子,能在溶液中大量共存的是A.Cu2+、K+、NO3-、SO42- B.H+、Na+、Cl-、OH-C.Mg2+、SO42-、Ba2+、NO3- D.Na+、H+、NO3-、CO32-8、通过阴极射线实验发现电子,从而确定原子是有结构的科学家是( )A.道尔顿B.汤姆生C.德谟克利特D.卢瑟福9、将碘水中的碘萃取出来的实验中,下列说法错误的是 ()A.分液漏斗使用前要检验它是否漏水B.萃取剂要求不溶于水,且比水更容易使碘溶解C.注入碘水和萃取剂,倒转分液漏斗反复用力振荡后立即分液D.若用苯作萃取剂,则分层后上层液体呈紫红色10、设 NA为阿伏加德罗常数的值,下列说法正确的是A.足量 Na 与 1 mol Cl2完全反应,转移电子的数目为 2NAB.1 L 1 mol·L﹣1NaOH 水溶液中含有的氧原子数为 NAC.通常状况下,N...

1、当您付费下载文档后,您只拥有了使用权限,并不意味着购买了版权,文档只能用于自身使用,不得用于其他商业用途(如 [转卖]进行直接盈利或[编辑后售卖]进行间接盈利)。
2、本站所有内容均由合作方或网友上传,本站不对文档的完整性、权威性及其观点立场正确性做任何保证或承诺!文档内容仅供研究参考,付费前请自行鉴别。
3、如文档内容存在违规,或者侵犯商业秘密、侵犯著作权等,请点击“违规举报”。

碎片内容

2025-2026学年江西省校级联考高一上化学期中复习检测试题含解析

您可能关注的文档

确认删除?