吉林省安图县安林中学2024-2025学年高二下物理期中达标测试试题含解析

吉林省安图县安林中学2024-2025学年高二下物理期中达标测试试题含解析_第1页
1/13
吉林省安图县安林中学2024-2025学年高二下物理期中达标测试试题含解析_第2页
2/13
吉林省安图县安林中学2024-2025学年高二下物理期中达标测试试题含解析_第3页
3/13
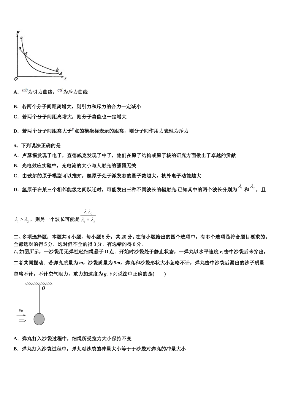
吉林省安图县安林中学 2024-2025 学年高二下物理期中达标测试试题请考生注意:1.请用 2B 铅笔将选择题答案涂填在答题纸相应位置上,请用 0.5 毫米及以上黑色字迹的钢笔或签字笔将主观题的答案写在答题纸相应的答题区内。写在试题卷、草稿纸上均无效。2.答题前,认真阅读答题纸上的《注意事项》,按规定答题。一、单项选择题:本题共 6 小题,每小题 4 分,共 24 分。在每小题给出的四个选项中,只有一项是符合题目要求的。1、一列沿 x 轴正方向传播的简谐机械横波,波速为 4 m/s。某时刻波形如图所示,下列说法正确的是A.这列波的振幅为 4 cmB.此时 x=4 m 处质点沿 y 轴正方向运动C.这列波的周期为 8 sD.此时 x=6 m 处质点的加速度最小2、在“用油膜法估测分子的大小”实验中,用 a ml 纯油酸配制成 bml 的油酸酒精溶液,现已测得一滴溶液 c ml,将一滴溶液滴入水中,油膜充分展开后面积为 Scm2,估算油酸分子的直径大小为( )A. B. C. D.3、某驾驶员发现中午时车胎内的气压高于清晨时的,且车胎体积增大.若这段时间胎内气体质量不变且可视为理想气体,那么( )A.外界对胎内气体做功,气体内能减小B.外界对胎内气体做功,气体内能增大C.胎内气体对外界做功,内能减小D.胎内气体对外界做功,内能增大4、关于点电荷,以下说法正确的是( )A.足够小的电荷就是点电荷B.带电球体,不论在何种情况下均可看成点电荷C.体积大的带电体肯定不能看成点电荷D.如果带电体本身大小和形状对它们间的相互作用影响可忽略,则可视为点电荷5、如图所示,纵坐标表示两个分子间引力、斥力的大小横坐标表示两个分子的距离,图中两条曲线分别表示两分子间引力、斥力的大小随分子间距离的变化关系, 为两曲线的交点,则下列说法正确的是A.为引力曲线,为斥力曲线B.若两个分子间距离增大,则引力和斥力的合力一定减小C.若两个分子间距离增大,则分子势能也一定增大D.若两个分子间距离大于 点的横坐标表示的距离,则分子间作用力表现为斥力6、下列说法正确的是A.卢瑟福发现了电子,查德威克发现了中子,他们在原子结构或原子核的研究方面做出了卓越的贡献B.光电效应实验中,光电流的大小与人射光的强弱无关C.由玻尔的原子模型可以推知,氢原子处于激发态的量子数越大,核外电子动能越大D.氢原子在某三个相邻能级之间跃迁时,可能发出三种不同波长的辐射光.已知其中的两个波长分别为 和,且 >,则...

1、当您付费下载文档后,您只拥有了使用权限,并不意味着购买了版权,文档只能用于自身使用,不得用于其他商业用途(如 [转卖]进行直接盈利或[编辑后售卖]进行间接盈利)。
2、本站所有内容均由合作方或网友上传,本站不对文档的完整性、权威性及其观点立场正确性做任何保证或承诺!文档内容仅供研究参考,付费前请自行鉴别。
3、如文档内容存在违规,或者侵犯商业秘密、侵犯著作权等,请点击“违规举报”。

碎片内容

吉林省安图县安林中学2024-2025学年高二下物理期中达标测试试题含解析

您可能关注的文档

确认删除?