2024-2025学年山东师范大学附中高一下语文期末复习检测试题含解析

2024-2025学年山东师范大学附中高一下语文期末复习检测试题含解析_第1页
1/22
2024-2025学年山东师范大学附中高一下语文期末复习检测试题含解析_第2页
2/22
2024-2025学年山东师范大学附中高一下语文期末复习检测试题含解析_第3页
3/22
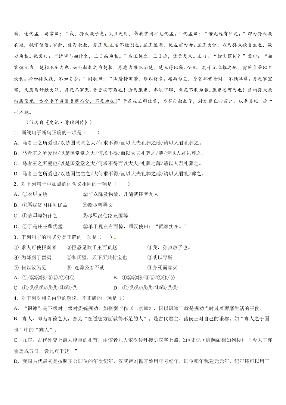
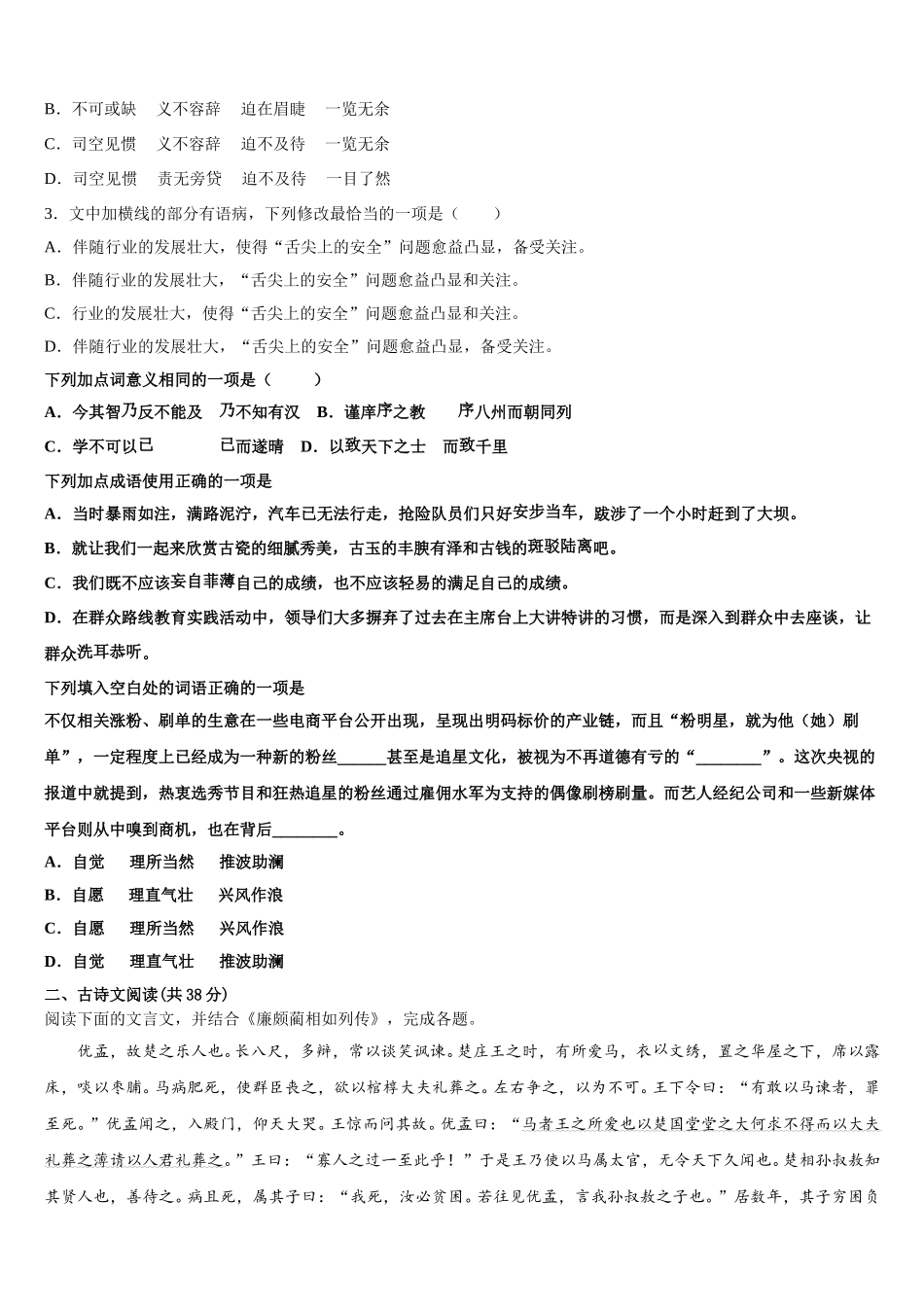
2024-2025 学年山东师范大学附中高一下语文期末复习检测试题注意事项:1.答题前,考生先将自己的姓名、准考证号码填写清楚,将条形码准确粘贴在条形码区域内。2.答题时请按要求用笔。3.请按照题号顺序在答题卡各题目的答题区域内作答,超出答题区域书写的答案无效;在草稿纸、试卷上答题无效。4.作图可先使用铅笔画出,确定后必须用黑色字迹的签字笔描黑。5.保持卡面清洁,不要折暴、不要弄破、弄皱,不准使用涂改液、修正带、刮纸刀。一、基础知识(每题 3 分,共 15 分)按题目要求选择。(2)下列诗句蕴含的理趣与“蓦然回首,那人却在灯火阑珊处”接近的一项是( )A.不识庐山真面目,只缘身在此山中。B.衣带渐宽终不悔,为伊消得人憔悴。C.山重水复疑无路,柳暗花明又一村。D.问渠那得清如许,为有源头活水来。阅读下面的文字,完成下面小题。近年来,外卖已成了人们日常生活中 的行业,伴随行业的发展壮大,使得“舌尖上的安全”问题愈益凸显和关注。无数事实证明,在一个没有规则、监督又缺位的市场环境里,商家的“良心”往往是靠不住的。( )。谁来担此重任?诚然,政府及主管部门 。作为社会秩序的维护者与裁判,及时制定外卖业的运行规则、行业标准、质量要求等。近年来,外卖业的快速崛起,导致监管法规及游戏规则建设滞后,《网络餐饮服务食品安全监管管理办法》直到今年1 月 1 日起才实施,外卖提供者须有实体店和食品经营许可证等规定也才得以明确。此后,相关的法规与监管也还须进一步完善。相较于政府及主管部门的监管,外卖平台无疑更为接近“守门员”的角色。外卖平台虽也是“利益仗关方”,但它并非食品的直接生产制作者,而是商家与消费者之间的桥梁或牵线人,其庭下成千上万的外卖送餐员更是直接接触食品的运送者,对商家有无实体店、卫生条件等 ,因此,作为外卖平台,在整个产业链上,其天生具备监督员的角色定位。1.下列在文中括号内补写的语句,最恰当的一项是( )A.显然,人们需要给外卖一位尽职尽责的食安“守门员”,与任何餐饮食品领域一样B.显然,外卖与任何餐饮食品领域一样,急需一位尽职尽责的食安“守门员”C.显然,任何餐饮食品领域与外卖一样,急需一位尽职尽责的食安“守门员”D.显然,不仅任何餐饮食品领域需要监管,而且外卖也需要一位尽职尽责的食安“守门员”2.依次填入文中横线上的成语,全都恰当的一项是( )A.不可或缺 责无旁贷 迫在眉睫 一目了然B.不可或缺 义...

1、当您付费下载文档后,您只拥有了使用权限,并不意味着购买了版权,文档只能用于自身使用,不得用于其他商业用途(如 [转卖]进行直接盈利或[编辑后售卖]进行间接盈利)。
2、本站所有内容均由合作方或网友上传,本站不对文档的完整性、权威性及其观点立场正确性做任何保证或承诺!文档内容仅供研究参考,付费前请自行鉴别。
3、如文档内容存在违规,或者侵犯商业秘密、侵犯著作权等,请点击“违规举报”。

碎片内容

2024-2025学年山东师范大学附中高一下语文期末复习检测试题含解析

您可能关注的文档

确认删除?