江西省万载中学2024-2025学年高二物理第二学期期中监测试题含解析

江西省万载中学2024-2025学年高二物理第二学期期中监测试题含解析_第1页
1/15
江西省万载中学2024-2025学年高二物理第二学期期中监测试题含解析_第2页
2/15
江西省万载中学2024-2025学年高二物理第二学期期中监测试题含解析_第3页
3/15
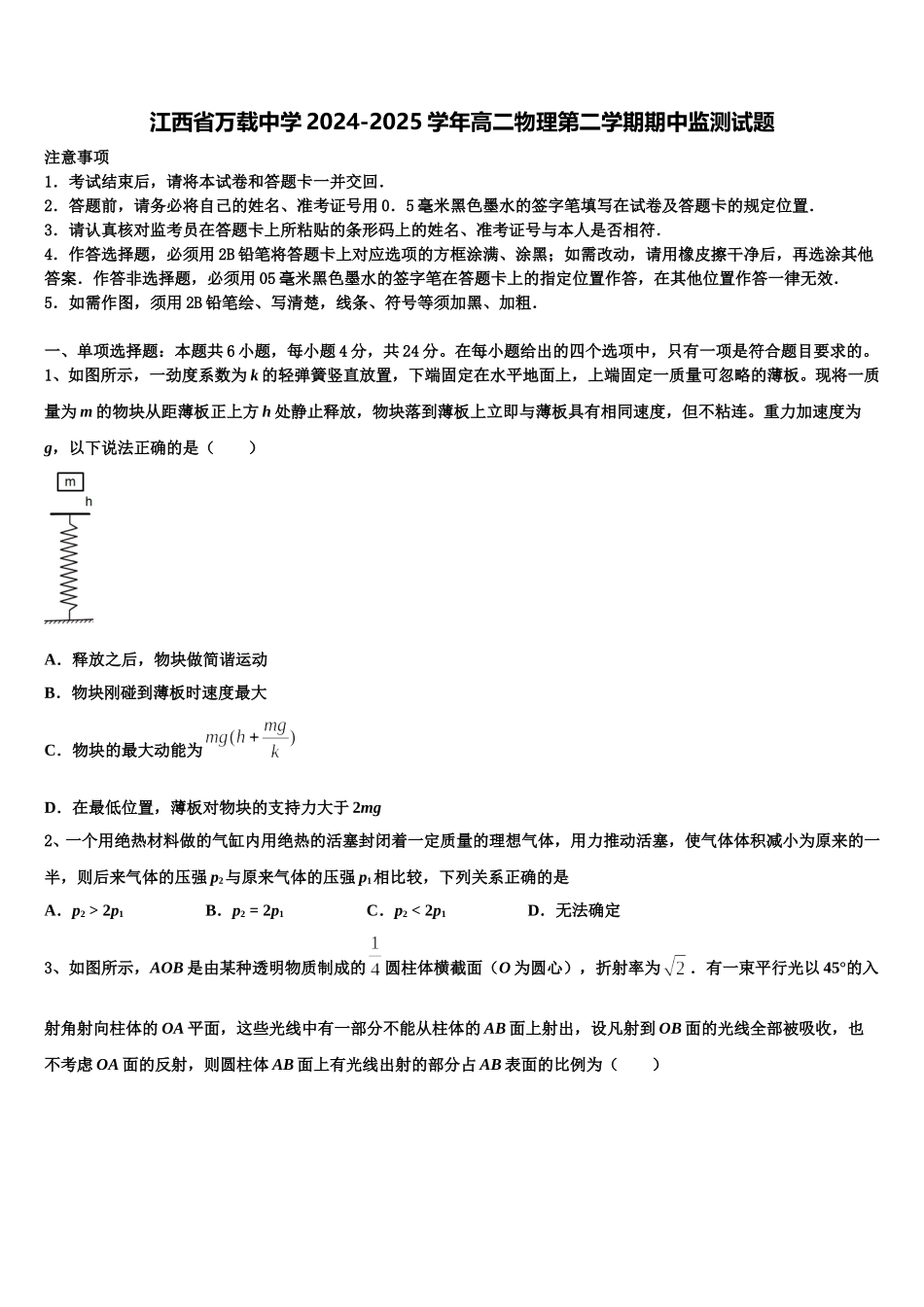
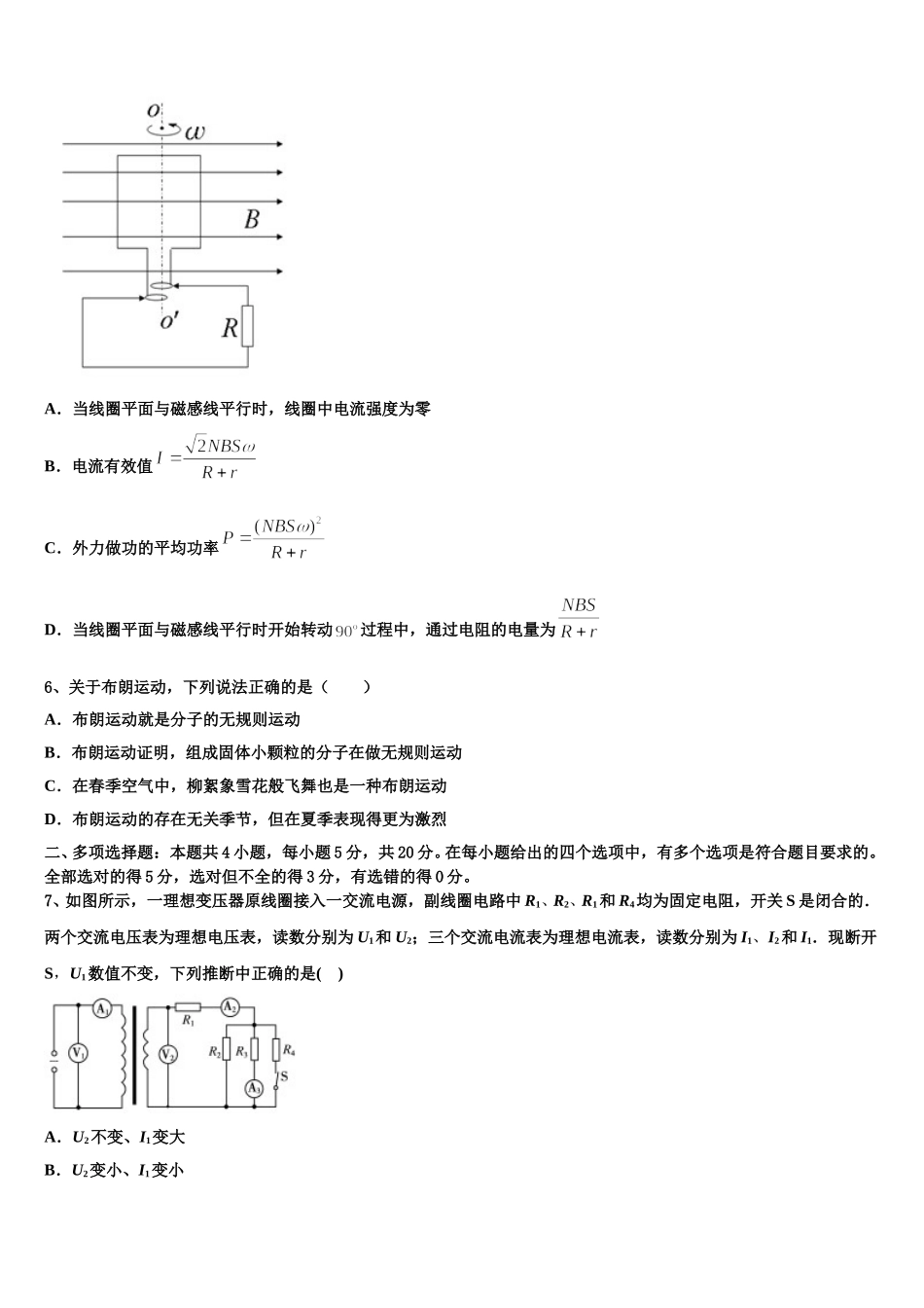
江西省万载中学 2024-2025 学年高二物理第二学期期中监测试题注意事项1.考试结束后,请将本试卷和答题卡一并交回.2.答题前,请务必将自己的姓名、准考证号用 0.5 毫米黑色墨水的签字笔填写在试卷及答题卡的规定位置.3.请认真核对监考员在答题卡上所粘贴的条形码上的姓名、准考证号与本人是否相符.4.作答选择题,必须用 2B 铅笔将答题卡上对应选项的方框涂满、涂黑;如需改动,请用橡皮擦干净后,再选涂其他答案.作答非选择题,必须用 05 毫米黑色墨水的签字笔在答题卡上的指定位置作答,在其他位置作答一律无效.5.如需作图,须用 2B 铅笔绘、写清楚,线条、符号等须加黑、加粗.一、单项选择题:本题共 6 小题,每小题 4 分,共 24 分。在每小题给出的四个选项中,只有一项是符合题目要求的。1、如图所示,一劲度系数为 k 的轻弹簧竖直放置,下端固定在水平地面上,上端固定一质量可忽略的薄板。现将一质量为 m 的物块从距薄板正上方 h 处静止释放,物块落到薄板上立即与薄板具有相同速度,但不粘连。重力加速度为g,以下说法正确的是( )A.释放之后,物块做简谐运动B.物块刚碰到薄板时速度最大C.物块的最大动能为D.在最低位置,薄板对物块的支持力大于 2mg2、一个用绝热材料做的气缸内用绝热的活塞封闭着一定质量的理想气体,用力推动活塞,使气体体积减小为原来的一半,则后来气体的压强 p2与原来气体的压强 p1相比较,下列关系正确的是A.p2 > 2p1B.p2 = 2p1C.p2 < 2p1D.无法确定3、如图所示,AOB 是由某种透明物质制成的圆柱体横截面(O 为圆心),折射率为.有一束平行光以 45°的入射角射向柱体的 OA 平面,这些光线中有一部分不能从柱体的 AB 面上射出,设凡射到 OB 面的光线全部被吸收,也不考虑 OA 面的反射,则圆柱体 AB 面上有光线出射的部分占 AB 表面的比例为( )A.1:4B.1:3C.2:3D.1:24、如图所示,足够长的 U 型光滑金属导轨平面与水平面成 θ 角(0<θ<90°),其中 MN 与 PQ 平行且间距为 L,N、Q 间接有阻值为 R 的电阻,匀强磁场垂直导轨平面,磁感应强度为 B,导轨电阻不计.质量为 m 的金属棒 ab 由静止开始沿导轨下滑,并与两导轨始终保持垂直且接触良好,ab 棒接入电路的电阻为 r,当金属棒 ab 下滑距离 x 时达到最大速度 v,重力加速度为 g,则在这一过程中( )A.金属棒做匀加速直线运动B.当金属棒速度为时,金属棒...

1、当您付费下载文档后,您只拥有了使用权限,并不意味着购买了版权,文档只能用于自身使用,不得用于其他商业用途(如 [转卖]进行直接盈利或[编辑后售卖]进行间接盈利)。
2、本站所有内容均由合作方或网友上传,本站不对文档的完整性、权威性及其观点立场正确性做任何保证或承诺!文档内容仅供研究参考,付费前请自行鉴别。
3、如文档内容存在违规,或者侵犯商业秘密、侵犯著作权等,请点击“违规举报”。

碎片内容

江西省万载中学2024-2025学年高二物理第二学期期中监测试题含解析

您可能关注的文档

确认删除?