四省八校2025年化学高一第一学期期中达标检测试题

四省八校2025年化学高一第一学期期中达标检测试题_第1页
1/14
四省八校2025年化学高一第一学期期中达标检测试题_第2页
2/14
四省八校2025年化学高一第一学期期中达标检测试题_第3页
3/14
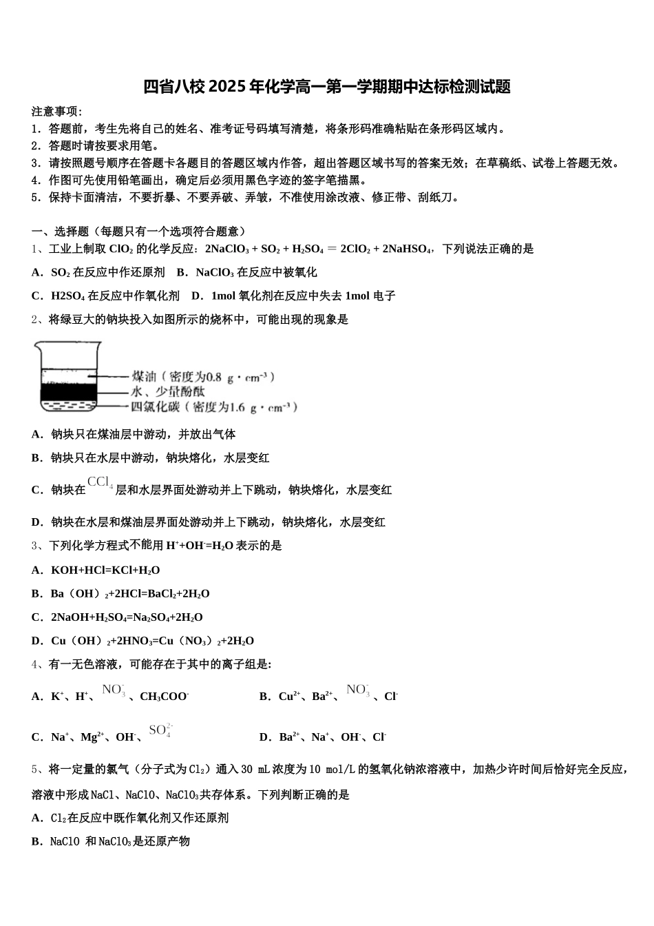
四省八校 2025 年化学高一第一学期期中达标检测试题注意事项:1.答题前,考生先将自己的姓名、准考证号码填写清楚,将条形码准确粘贴在条形码区域内。2.答题时请按要求用笔。3.请按照题号顺序在答题卡各题目的答题区域内作答,超出答题区域书写的答案无效;在草稿纸、试卷上答题无效。4.作图可先使用铅笔画出,确定后必须用黑色字迹的签字笔描黑。5.保持卡面清洁,不要折暴、不要弄破、弄皱,不准使用涂改液、修正带、刮纸刀。一、选择题(每题只有一个选项符合题意)1、工业上制取 ClO2 的化学反应:2NaClO3 + SO2 + H2SO4 = 2ClO2 + 2NaHSO4,下列说法正确的是A.SO2 在反应中作还原剂 B.NaClO3 在反应中被氧化C.H2SO4 在反应中作氧化剂 D.1mol 氧化剂在反应中失去 1mol 电子2、将绿豆大的钠块投入如图所示的烧杯中,可能出现的现象是A.钠块只在煤油层中游动,并放出气体B.钠块只在水层中游动,钠块熔化,水层变红C.钠块在层和水层界面处游动并上下跳动,钠块熔化,水层变红D.钠块在水层和煤油层界面处游动并上下跳动,钠块熔化,水层变红3、下列化学方程式不能用 H++OH-=H2O 表示的是A.KOH+HCl=KCl+H2OB.Ba(OH)2+2HCl=BaCl2+2H2OC.2NaOH+H2SO4=Na2SO4+2H2OD.Cu(OH)2+2HNO3=Cu(NO3)2+2H2O4、有一无色溶液,可能存在于其中的离子组是:A.K+、H+、、CH3COO-B.Cu2+、Ba2+、、Cl-C.Na+、Mg2+、OH-、D.Ba2+、Na+、OH-、Cl-5、将一定量的氯气(分子式为 Cl2)通入 30 mL 浓度为 10 mol/L 的氢氧化钠浓溶液中,加热少许时间后恰好完全反应,溶液中形成 NaCl、NaClO、NaClO3共存体系。下列判断正确的是A.Cl2在反应中既作氧化剂又作还原剂B.NaClO 和 NaClO3是还原产物C.生成物 n(NaCl) :n(NaClO) :n(NaClO3) 一定为 6:1:1D.与 NaOH 反应的氯气一定为 3.36 L6、下列说法中正确的是( )A.H2O 的摩尔质量是 18g B.N 的相对原子质量为 14g/molC.0.5mol 氢约含 6.02×1023个氢原子 D.1molO2的质量是 32g7、下列物质中,既能和盐酸反应,又能和氢氧化钠反应的物质是A.碳酸钠B.碳酸氢钠C.氯化钠D.硫酸铜8、下列选项正确的是A.21H 核外电子数为 1 B.硝酸钡的化学式:BaNO3C.D2与 H2互为同位素 D.钾原子的原子结构示意图:9、为除去括号内的杂质,所选用的试剂或方法正确的是( )A.Na2SO4溶液(Na2CO3),加入适量的盐酸B.NaHCO3溶液(Na2CO3),通入过量...

1、当您付费下载文档后,您只拥有了使用权限,并不意味着购买了版权,文档只能用于自身使用,不得用于其他商业用途(如 [转卖]进行直接盈利或[编辑后售卖]进行间接盈利)。
2、本站所有内容均由合作方或网友上传,本站不对文档的完整性、权威性及其观点立场正确性做任何保证或承诺!文档内容仅供研究参考,付费前请自行鉴别。
3、如文档内容存在违规,或者侵犯商业秘密、侵犯著作权等,请点击“违规举报”。

碎片内容

四省八校2025年化学高一第一学期期中达标检测试题

您可能关注的文档

确认删除?