六盘水市重点中学2025-2026学年高一上化学期中调研试题含解析

六盘水市重点中学2025-2026学年高一上化学期中调研试题含解析_第1页
1/13
六盘水市重点中学2025-2026学年高一上化学期中调研试题含解析_第2页
2/13
六盘水市重点中学2025-2026学年高一上化学期中调研试题含解析_第3页
3/13
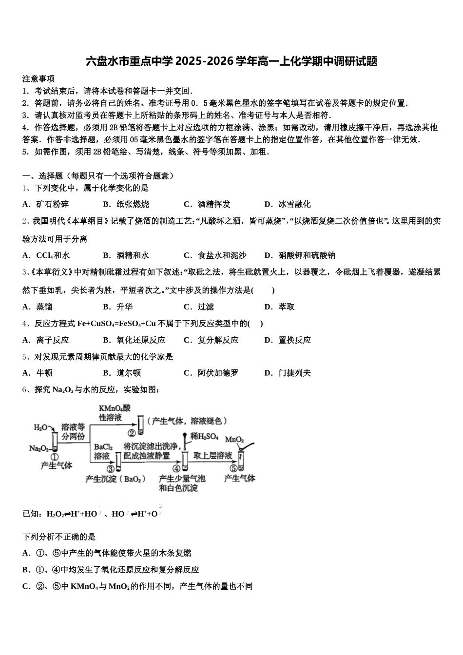
六盘水市重点中学 2025-2026 学年高一上化学期中调研试题注意事项1.考试结束后,请将本试卷和答题卡一并交回.2.答题前,请务必将自己的姓名、准考证号用 0.5 毫米黑色墨水的签字笔填写在试卷及答题卡的规定位置.3.请认真核对监考员在答题卡上所粘贴的条形码上的姓名、准考证号与本人是否相符.4.作答选择题,必须用 2B 铅笔将答题卡上对应选项的方框涂满、涂黑;如需改动,请用橡皮擦干净后,再选涂其他答案.作答非选择题,必须用 05 毫米黑色墨水的签字笔在答题卡上的指定位置作答,在其他位置作答一律无效.5.如需作图,须用 2B 铅笔绘、写清楚,线条、符号等须加黑、加粗.一、选择题(每题只有一个选项符合题意)1、下列变化中,属于化学变化的是A.矿石粉碎B.纸张燃烧C.酒精挥发D.冰雪融化2、我国明代《本草纲目》记载了烧酒的制造工艺:“凡酸坏之酒,皆可蒸烧” “,以烧酒复烧二次价值倍也”。这里用到的实验方法可用于分离A.CCl4和水B.酒精和水C.食盐水和泥沙D.硝酸钾和硫酸钠3、《本草衍义》中对精制砒霜过程有如下叙述:“取砒之法,将生砒就置火上,以器覆之,令砒烟上飞着覆器,遂凝结累然下垂如乳,尖长者为胜,平短者次之。”文中涉及的操作方法是( )A.蒸馏B.升华C.过滤D.萃取4、反应方程式 Fe+CuSO4=FeSO4+Cu 不属于下列反应类型中的( )A.离子反应B.氧化还原反应C.复分解反应D.置换反应5、对发现元素周期律贡献最大的化学家是A.牛顿B.道尔顿C.阿伏加德罗D.门捷列夫6、探究 Na2O2与水的反应,实验如图:已知:H2O2⇌H++HO 、HO ⇌H++O下列分析不正确的是A.①、⑤中产生的气体能使带火星的木条复燃B.①、④中均发生了氧化还原反应和复分解反应C.②、⑤中 KMnO4与 MnO2的作用不同,产生气体的量也不同D.沉淀经过滤、洗涤、干燥后称量:④中反应后的沉淀质量小于③中所得沉淀的质量7、下列说法中正确的是A.不慎将酸或碱液溅入眼内,立即闭上眼睛,用手揉擦B.制取并用排水法收集氧气结束后,应立即停止加热C.蒸发结晶操作时,为了得到纯净的晶体应将溶液蒸干D.分液时,分液漏斗下层液体从下口放出,上层液体从上口倒出8、在标准状况下,xg 气体 A 与 yg 气体 B 所占的体积相同,下列叙述正确的是A.A、B 的分子数之比为 x:yB.A、B 两种气体的密度之比为 y:xC.A、B 的摩尔质量之比为 x:yD.A、B 的物质的量之比为 x:y9、将 250mL 含有 BaCl2和 KCl ...

1、当您付费下载文档后,您只拥有了使用权限,并不意味着购买了版权,文档只能用于自身使用,不得用于其他商业用途(如 [转卖]进行直接盈利或[编辑后售卖]进行间接盈利)。
2、本站所有内容均由合作方或网友上传,本站不对文档的完整性、权威性及其观点立场正确性做任何保证或承诺!文档内容仅供研究参考,付费前请自行鉴别。
3、如文档内容存在违规,或者侵犯商业秘密、侵犯著作权等,请点击“违规举报”。

碎片内容

六盘水市重点中学2025-2026学年高一上化学期中调研试题含解析

您可能关注的文档

确认删除?