2025年河南省林州市一中物理高一下期末达标检测试题含解析

2025年河南省林州市一中物理高一下期末达标检测试题含解析_第1页
1/14
2025年河南省林州市一中物理高一下期末达标检测试题含解析_第2页
2/14
2025年河南省林州市一中物理高一下期末达标检测试题含解析_第3页
3/14
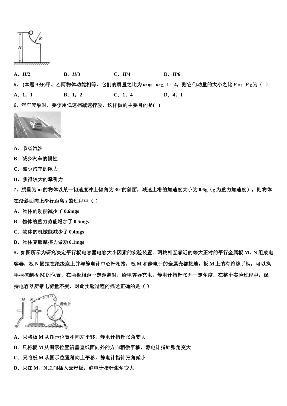
2025 年河南省林州市一中物理高一下期末达标检测试题考生请注意:1.答题前请将考场、试室号、座位号、考生号、姓名写在试卷密封线内,不得在试卷上作任何标记。2.第一部分选择题每小题选出答案后,需将答案写在试卷指定的括号内,第二部分非选择题答案写在试卷题目指定的位置上。3.考生必须保证答题卡的整洁。考试结束后,请将本试卷和答题卡一并交回。一、选择题(本题共 12 小题,每小题 5 分,共 60 分,在每小题给出的四个选项中,有的小题只有一个选项正确,有的小题有多个选项正确.全部选对的得 5 分,选不全的得 3 分,有选错的或不答的得 0 分)1、 (本题 9 分)质量的物体在水平拉力的作用下,沿水平面做直线运动.时撒去拉力.物体运动的图象如图所示,下列说法正确的是( )A.第末合力对物体做功的功率为B.第末拉力对物体做功的功率为C.整个过程中拉力对物体做功为D.在内拉力对物体做功为2、 (本题 9 分)出行是人们工作、生活中必不可少的环节,出行的工具五花八门,使用的能源也各不相同.自行车、电动自行车、普通汽车消耗能量的类型分别是( )① 生物能 ②核能 ③电能 ④太阳能 ⑤化学能A.①④⑤B.①③⑤C.①②③D.①③④3、 (本题 9 分)下列物理量属于标量的是( )A.加速度B.力C.位移D.功4、 (本题 9 分)如图所示,在竖直平面内固定着光滑的 1/4 圆弧槽,它的末端水平,上端离地高 H,一个小球从上端无初速滚下.若小球的水平射程有最大值,则圆弧槽的半径为( )A.H/2B.H/3C.H/4D.H/65、 (本题 9 分)甲、乙两物体动能相等,它们的质量之比为 m 甲:m 乙=1:4,则它们动量的大小之比 P 甲:P 乙为( )A.1:1B.1:2C.1:4D.4:16、汽车爬坡时,要使用低速挡减速行驶,这样做的主要目的是( )A.节省汽油B.减少汽车的惯性C.减少汽车的阻力D.获得较大的牵引力7、质量为 m 的物体以某一初速度冲上倾角为 30°的斜面,减速上滑的加速度大小为 0.6g(g 为重力加速度),则物体在沿斜面向上滑行距离 s 的过程中( )A.物体的动能减少了 0.6mgsB.物体的重力势能增加了 0.5mgsC.物体的机械能减少了 0.4mgsD.物体克服摩擦力做功 0.1mgs8、如图所示为研究决定平行板电容器电容大小因素的实验装置.两块相互靠近的等大正对的平行金属板 M、N 组成电容器,板 N 固定在绝缘座上并与静电计中心杆相接,板 M 和静电计的金属壳都接地,板 M 上装有绝缘...

1、当您付费下载文档后,您只拥有了使用权限,并不意味着购买了版权,文档只能用于自身使用,不得用于其他商业用途(如 [转卖]进行直接盈利或[编辑后售卖]进行间接盈利)。
2、本站所有内容均由合作方或网友上传,本站不对文档的完整性、权威性及其观点立场正确性做任何保证或承诺!文档内容仅供研究参考,付费前请自行鉴别。
3、如文档内容存在违规,或者侵犯商业秘密、侵犯著作权等,请点击“违规举报”。

碎片内容

2025年河南省林州市一中物理高一下期末达标检测试题含解析

您可能关注的文档

确认删除?