河南省南阳市省示范性高中联谊学校2025年生物高一第二学期期末检测模拟试题含解析(二)

河南省南阳市省示范性高中联谊学校2025年生物高一第二学期期末检测模拟试题含解析(二)_第1页
1/9
河南省南阳市省示范性高中联谊学校2025年生物高一第二学期期末检测模拟试题含解析(二)_第2页
2/9
河南省南阳市省示范性高中联谊学校2025年生物高一第二学期期末检测模拟试题含解析(二)_第3页
3/9
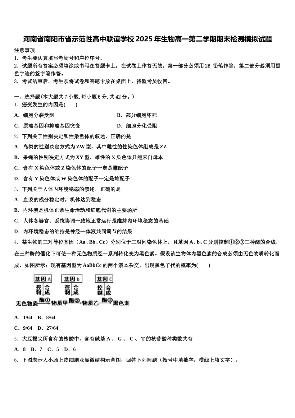
河南省南阳市省示范性高中联谊学校 2025 年生物高一第二学期期末检测模拟试题注意事项1.考生要认真填写考场号和座位序号。2.试题所有答案必须填涂或书写在答题卡上,在试卷上作答无效。第一部分必须用 2B 铅笔作答;第二部分必须用黑色字迹的签字笔作答。3.考试结束后,考生须将试卷和答题卡放在桌面上,待监考员收回。一、选择题(本大题共 7 小题,每小题 6 分,共 42 分。)1.癌变发生的内因是( )A.细胞分裂受阻B.部分细胞坏死C.原癌基因和抑癌基因突变D.细胞分化受阻2.下列关于性别决定和性染色体的叙述,正确的是A.鸟类的性别决定方式为 ZW 型,其中雌性的性染色体组成是 ZZB.果蝇的性别决定方式为 XY 型,雄性的 X 染色体只能来自母本C.含有 X 染色体或 Z 染色体的配子一定是雌配子D.含有 Y 染色体或 W 染色体的配子一定是雄配子3.下列关于人体内环境稳态的叙述,正确的是A.血浆的成分稳定时,机体达到稳态B.内环境是机体正常生命活动和细胞代谢的主要场所C.人体各器官、系统协调一致地正常运行是维持内环境稳态的基础D.内环境稳态的维持是神经—体液共同调节的结果4.某生物的三对等位基因(Aa、Bb、Cc)分别位于三对同染色体上,且基因 A、b、C 分别控制①②③三种酶的合成,在三种酶的催化下可使一种无色物质经一系列转化变为黑色素。假设该生物体内黑色素的合成必须由无色物质转化而成,如图所示:现有基因型为 AaBbCc 的两个亲本杂交,出现黑色子代的概率为( )A.1/64 B.8/64C.9/64 D.27/645.大豆根尖所含有的核酸中,含有碱基 A 、 G 、 C 、 T 的核苷酸种类数共有A.8 B.7 C.5 D.66.下图表示人小肠上皮细胞亚显微结构示意图,回答下列问题(括号中填数字,横线上填文字)。 (1)膜蛋白 A、B、C、D 的功能各不相同,这主要是由它们的结构差异造成的,导致其结构差异的直接原因是:_____。 (2)在小肠上皮细胞中除细胞核外,还含有 DNA 的细胞器是图中的[ ]___ 。图中细胞器在原核细胞中也存在的是[ ]_________ 。(3)细胞膜表面还存在水解双糖的膜蛋白 D,说明膜蛋白有_____________功能。(4)在制备细胞膜时,选用哺乳动物成熟的红细胞作为实验材料的原因是__________________。(5)若用某种药物处理此细胞,发现细胞吸收钠离子数量明显减少,但对其它离子吸收没有影响,说明化学药品影响的是图中的_____。7.某一 DNA 分子含有 800 个碱基对...

1、当您付费下载文档后,您只拥有了使用权限,并不意味着购买了版权,文档只能用于自身使用,不得用于其他商业用途(如 [转卖]进行直接盈利或[编辑后售卖]进行间接盈利)。
2、本站所有内容均由合作方或网友上传,本站不对文档的完整性、权威性及其观点立场正确性做任何保证或承诺!文档内容仅供研究参考,付费前请自行鉴别。
3、如文档内容存在违规,或者侵犯商业秘密、侵犯著作权等,请点击“违规举报”。

碎片内容

河南省南阳市省示范性高中联谊学校2025年生物高一第二学期期末检测模拟试题含解析(二)

您可能关注的文档

确认删除?