2025届河南省信阳市示范名校高二下物理期中教学质量检测试题含解析

2025届河南省信阳市示范名校高二下物理期中教学质量检测试题含解析_第1页
1/12
2025届河南省信阳市示范名校高二下物理期中教学质量检测试题含解析_第2页
2/12
2025届河南省信阳市示范名校高二下物理期中教学质量检测试题含解析_第3页
3/12
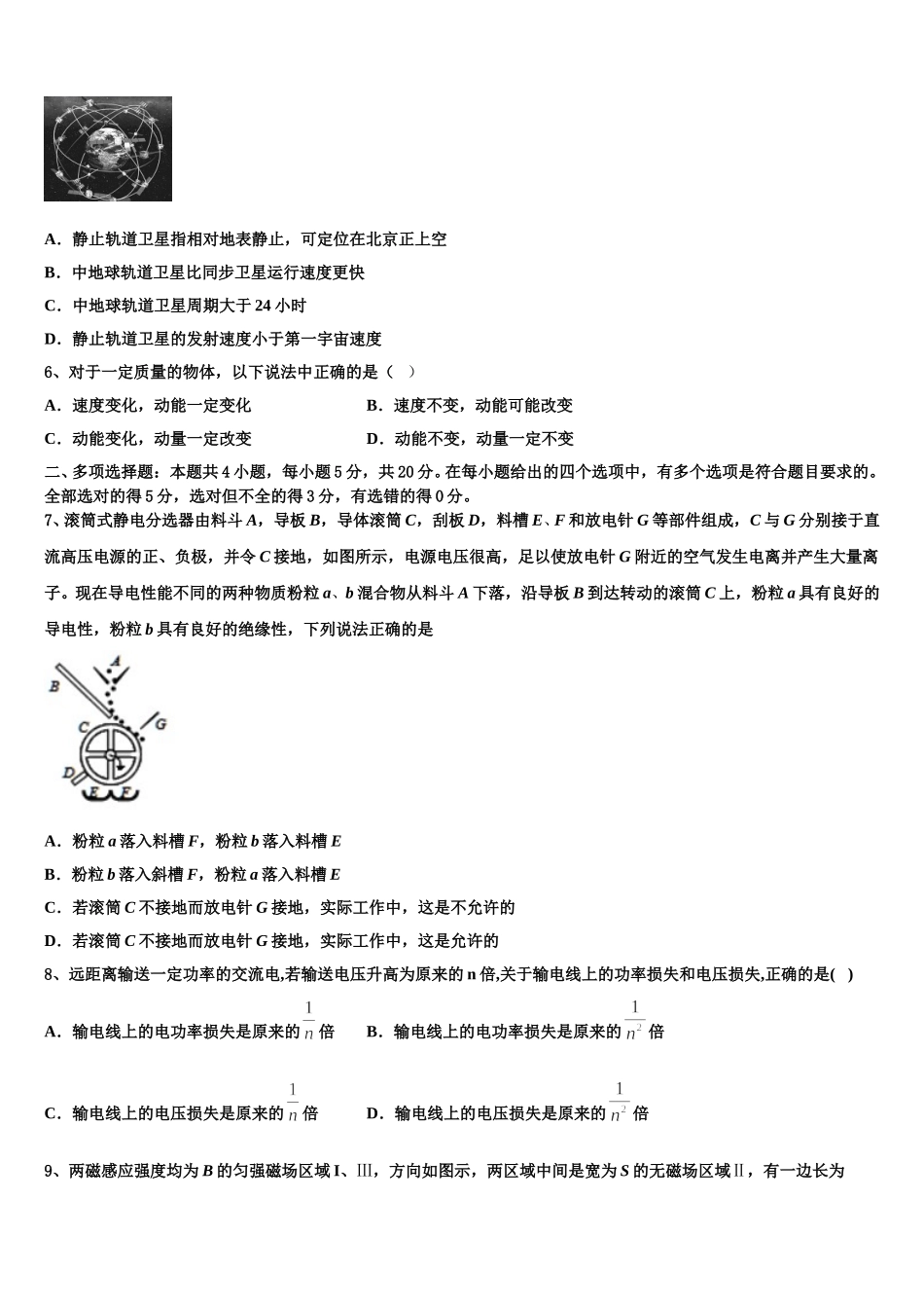
2025 届河南省信阳市示范名校高二下物理期中教学质量检测试题注意事项:1.答题前,考生先将自己的姓名、准考证号码填写清楚,将条形码准确粘贴在条形码区域内。2.答题时请按要求用笔。3.请按照题号顺序在答题卡各题目的答题区域内作答,超出答题区域书写的答案无效;在草稿纸、试卷上答题无效。4.作图可先使用铅笔画出,确定后必须用黑色字迹的签字笔描黑。5.保持卡面清洁,不要折暴、不要弄破、弄皱,不准使用涂改液、修正带、刮纸刀。一、单项选择题:本题共 6 小题,每小题 4 分,共 24 分。在每小题给出的四个选项中,只有一项是符合题目要求的。1、收录机等小型家用电器所用的稳压电源,是将 220V 的正弦交流电变为稳定的直流电的装置,其中的关键部分是整流电路。有一种整流电路可以将正弦交流电变成如图所示的脉动直流电(每半个周期都按正弦规律变化),则该脉动直流电电流的有效值为( )A.4AB.4 AC.2AD.2 A2、如图所示,金属杆 ab 长为 l,垂直放置于光滑平行金属导轨上,导轨置于水平面内,导轨的左端接一电阻,阻值为R,金属棒 ab 的电阻为 r,其余电阻不计,整个装置置于匀强磁场中,匀强磁场与导轨所在平面垂直,磁感应强度为B。现施加一水平向右的外力 F,让金属棒 ab 以恒定的速率 v 水平向右运动,下列叙述正确的是A.ab 杆中的电流方向由 a 到 bB.b 点电势高于 a 点电势C.ab 两点的电势差为D.施加于金属棒 ab 的外力大小与安培力大小相等,即3、采用如图所示的电路,通过改变外电路电阻 R,测出多组 U、I 的数据,作出图像,利用图像可以求解出电源的电动势和内电阻;某同学考虑到实验中使用的电压表和电流表的实际特点,认为本实验是存在系统误差的;关于该实验的系统误差,下列分析正确的是( )A.滑动变阻器接入电路的阻值越大,系统误差越小B.滑动变阻器接入电路的阻值大小对系统误差没有影响C.电流表的分压作用导致该实验产生系统误差D.电压表的分流作用导致该实验产生系统误差4、—个灯泡通过一个由粗导线制成的线圈与一交流电源相连接,如图所示.一铁棒插进线圈之后,该灯将()A.变亮B.变暗C.没有影响D.无法判断5、如图所示,中国计划 2020 年左右建成覆盖全球的北斗卫星导航系统.北斗卫星导航系统由 5 颗静止轨道同步卫星 、27 颗中地球轨道卫星(离地高度约 21 000 km)及其他轨道卫星共 35 颗组成.则 ( )A.静止轨道卫星指相对地表静止,可定...

1、当您付费下载文档后,您只拥有了使用权限,并不意味着购买了版权,文档只能用于自身使用,不得用于其他商业用途(如 [转卖]进行直接盈利或[编辑后售卖]进行间接盈利)。
2、本站所有内容均由合作方或网友上传,本站不对文档的完整性、权威性及其观点立场正确性做任何保证或承诺!文档内容仅供研究参考,付费前请自行鉴别。
3、如文档内容存在违规,或者侵犯商业秘密、侵犯著作权等,请点击“违规举报”。

碎片内容

2025届河南省信阳市示范名校高二下物理期中教学质量检测试题含解析

您可能关注的文档

确认删除?