广东省深圳市南山区实验教育集团重点中学2026届初三中考考前指导卷(1)语文试题含解析

广东省深圳市南山区实验教育集团重点中学2026届初三中考考前指导卷(1)语文试题含解析_第1页
1/14
广东省深圳市南山区实验教育集团重点中学2026届初三中考考前指导卷(1)语文试题含解析_第2页
2/14
广东省深圳市南山区实验教育集团重点中学2026届初三中考考前指导卷(1)语文试题含解析_第3页
3/14
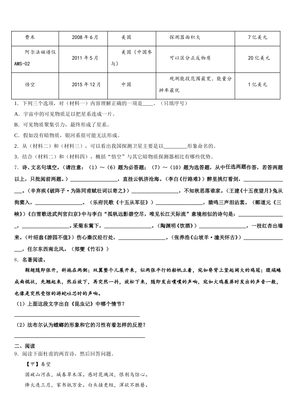
广东省深圳市南山区实验教育集团重点中学 2026 届初三中考考前指导卷(1)语文试题注意事项:1.答卷前,考生务必将自己的姓名、准考证号、考场号和座位号填写在试题卷和答题卡上。用 2B 铅笔将试卷类型(B)填涂在答题卡相应位置上。将条形码粘贴在答题卡右上角"条形码粘贴处"。2.作答选择题时,选出每小题答案后,用 2B 铅笔把答题卡上对应题目选项的答案信息点涂黑;如需改动,用橡皮擦干净后,再选涂其他答案。答案不能答在试题卷上。3.非选择题必须用黑色字迹的钢笔或签字笔作答,答案必须写在答题卡各题目指定区域内相应位置上;如需改动,先划掉原来的答案,然后再写上新答案;不准使用铅笔和涂改液。不按以上要求作答无效。4.考生必须保证答题卡的整洁。考试结束后,请将本试卷和答题卡一并交回。一、积累与运用1.下列各句标点符号使用不规范的一项是( )A.今天,我们迎来武汉解放 70 周年。经过 70 年拼搏奋斗,武汉发生了翻天覆地的变化。“人民”二字,始终是这座城市一路前行不变的初心。B.三大国家级开发区、四大国家基地竞相发展,一批“武汉造”打造科技创新国之重器,多项国家改革试点落户于此。今天的武汉密集承接国家赋能,肩负一系列使命重任,是名副其实的希望之城、奋斗之城。C.有许多人这样点赞武汉:这是一座历史悠久、底蕴深厚的城市,这是一座充满无限机会、适合奋斗打拼的城市。D.纪念是为了更好走向未来,我们都是追梦人。都在努力奔跑,接续前辈的奋斗,我们的城市一定会在新时代创造新的更大的奇迹。2.下列有关文化、文学常识的表述有错误的一项是 ( )A.《水浒传》中,从最初占据水泊梁山,到好汉聚集,直到被朝廷招安,梁山寨主先后有三位,他们分别是王伦、晁盖、宋江。B.陈涉复立楚国社稷。封建君主祭社稷,祈求丰年,后来就把社稷作为国家的代称。社指谷神,稷指土地神。C.“序”也作“叙”或称“引”,有如今日的“引言”、“前言”。是说明书籍著述或出版意旨、编次体例和作者情况的文章。《送东阳马生序》中的“序”不属于这种文体。D.《三国演义》中的“滚滚长江东逝水,浪花淘尽英雄”,读罢,不禁令人想起发生在长江上的赤壁之战。曹操率大军南下,欲破江东孙权。孙权、刘备联手抗击曹操,周瑜巧设连环计,诸葛亮巧借东风,火烧曹军大营。3.下列词语中没有错别字的一项是( )A.藩篱 收敛 口头蝉 滚瓜烂熟 蛛丝马迹B.惧掸 愧怍 城隍庙 呕心沥血 大相径庭C.玷污...

1、当您付费下载文档后,您只拥有了使用权限,并不意味着购买了版权,文档只能用于自身使用,不得用于其他商业用途(如 [转卖]进行直接盈利或[编辑后售卖]进行间接盈利)。
2、本站所有内容均由合作方或网友上传,本站不对文档的完整性、权威性及其观点立场正确性做任何保证或承诺!文档内容仅供研究参考,付费前请自行鉴别。
3、如文档内容存在违规,或者侵犯商业秘密、侵犯著作权等,请点击“违规举报”。

碎片内容

广东省深圳市南山区实验教育集团重点中学2026届初三中考考前指导卷(1)语文试题含解析

您可能关注的文档

确认删除?