2026届揭阳市重点中学化学高一上期中质量跟踪监视试题含解析

2026届揭阳市重点中学化学高一上期中质量跟踪监视试题含解析_第1页
1/18
2026届揭阳市重点中学化学高一上期中质量跟踪监视试题含解析_第2页
2/18
2026届揭阳市重点中学化学高一上期中质量跟踪监视试题含解析_第3页
3/18
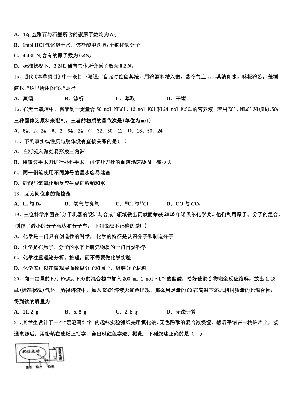
2026 届揭阳市重点中学化学高一上期中质量跟踪监视试题注意事项:1.答卷前,考生务必将自己的姓名、准考证号填写在答题卡上。2.回答选择题时,选出每小题答案后,用铅笔把答题卡上对应题目的答案标号涂黑,如需改动,用橡皮擦干净后,再选涂其它答案标号。回答非选择题时,将答案写在答题卡上,写在本试卷上无效。3.考试结束后,将本试卷和答题卡一并交回。一、选择题(共包括 22 个小题。每小题均只有一个符合题意的选项)1、以下是对某水溶液进行离子检验的方法和结论,其中正确的是A.先加入 BaCl2 溶液,再加入足量的 HNO3 溶液,产生了白色沉淀。溶液中一定含有大量的 SO42-B.加入足量的 CaCl2 溶液,产生了白色沉淀。溶液中一定含有大量的 CO32-C.加入足量浓 NaOH 溶液,产生了带有强烈刺激性气味的气体,该气体可以使湿润的红色石蕊试纸变 蓝,则溶液中一定含有大量的 NH4+D.先加适量的盐酸将溶液酸化,再加 AgNO3 溶液,产生了白色沉淀。溶液中一定含有大量的 Cl−2、结晶水合物 KAl(SO4)2·12H2O 是( )A.纯净物B.混合物C.溶液D.俗称胆矾3、下列反应与 Na2O2+SO2=Na2SO4相比较,Na2O2的作用相同的是( )A.2Na2O2+2CO2=2Na2CO3B.2Na2O2+SO3=2Na2SO4+O2↑C.Na2O2+H2SO4=Na2SO4+H2O2D.3Na2O2+Cr2O3=2Na2CrO4+ Na2O4、给出下列条件,无法确定该物质摩尔质量的是( )A.已知气体在标准状况时的密度B.已知物质的体积和质量C.已知一定量物质的质量和物质的量D.已知物质一个分子的实际质量5、同温同压下,质量相同的 CO2、O2、CH4三种气体,下列说法错误的是A.所占的体积由大到小的顺序是:CH4>O2>CO2B.所含分子数由多到少的顺序是:CH4>O2>CO2C.密度由大到小的顺序是:CO2>O2>CH4D.所含的电子数由多到少是:CO2>CH4>O26、等物质的量的金属 A、B、C 分别与足量的稀盐酸反应,所得氢气的体积依次为 VA、VB、VC,已知 VB=2VC,且 VA=VB+VC,则在 A 的生成物中该金属元素的化合价为A.+1 B.+3 C.+2 D.+47、下列关于物质分类正确的是( )单质胶体电解质弱电解质A氯水淀粉溶液硫酸CO2B液氯碘酒盐酸次氯酸C氯气土壤硫酸铜醋酸D氩气Fe(OH)3胶体大理石碳酸钠A.AB.BC.CD.D8、将下列液体分别与溴水混合并振荡,静置后溶液分为两层,下层几乎无色的是( )A.苯 B.酒精 C.碘化钾溶液 D.氢氧化钠溶液9、下列物质属于盐的是①Fe(OH)3 ②NaHCO3 ③Cu(OH)2 ④Cu2(OH)2CO3 ⑤...

1、当您付费下载文档后,您只拥有了使用权限,并不意味着购买了版权,文档只能用于自身使用,不得用于其他商业用途(如 [转卖]进行直接盈利或[编辑后售卖]进行间接盈利)。
2、本站所有内容均由合作方或网友上传,本站不对文档的完整性、权威性及其观点立场正确性做任何保证或承诺!文档内容仅供研究参考,付费前请自行鉴别。
3、如文档内容存在违规,或者侵犯商业秘密、侵犯著作权等,请点击“违规举报”。

碎片内容

2026届揭阳市重点中学化学高一上期中质量跟踪监视试题含解析

您可能关注的文档

确认删除?