吉林省通化市梅河口第五中学2025届高一物理第二学期期末学业水平测试试题含解析

吉林省通化市梅河口第五中学2025届高一物理第二学期期末学业水平测试试题含解析_第1页
1/12
吉林省通化市梅河口第五中学2025届高一物理第二学期期末学业水平测试试题含解析_第2页
2/12
吉林省通化市梅河口第五中学2025届高一物理第二学期期末学业水平测试试题含解析_第3页
3/12
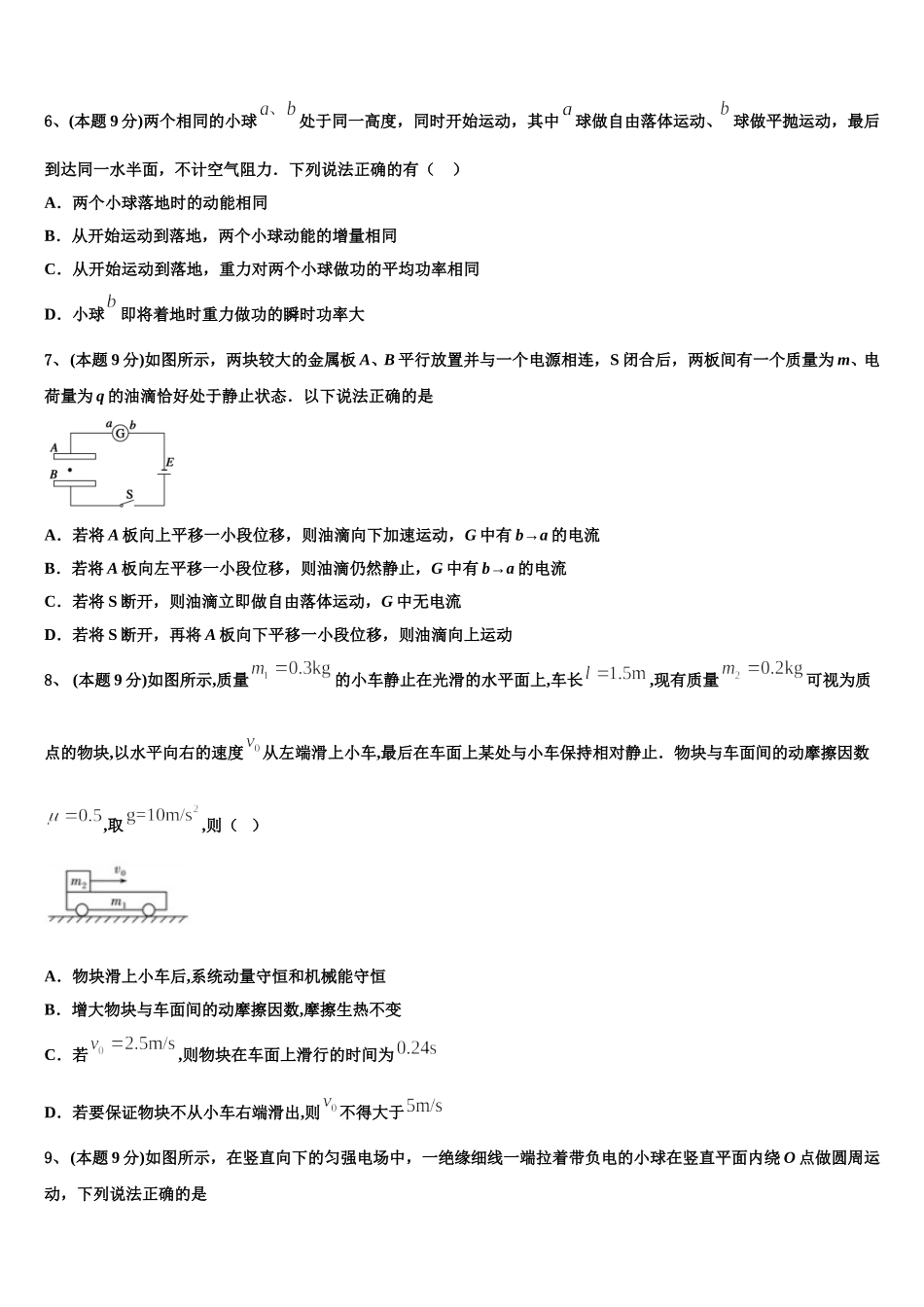
吉林省通化市梅河口第五中学 2025 届高一物理第二学期期末学业水平测试试题注意事项:1.答卷前,考生务必将自己的姓名、准考证号填写在答题卡上。2.回答选择题时,选出每小题答案后,用铅笔把答题卡上对应题目的答案标号涂黑,如需改动,用橡皮擦干净后,再选涂其它答案标号。回答非选择题时,将答案写在答题卡上,写在本试卷上无效。3.考试结束后,将本试卷和答题卡一并交回。一、选择题:本大题共 10 小题,每小题 5 分,共 50 分。在每小题给出的四个选项中,有的只有一项符合题目要求,有的有多项符合题目要求。全部选对的得 5 分,选对但不全的得 3 分,有选错的得 0 分。1、 (本题 9 分)下列单位属于国际单位制中基本单位的是( )A.牛顿B.米/秒C.千克D.厘米2、 (本题 9 分)下面说法中正确的是( )A.在水平地面以上某高度的物体重力势能一定为正值B.质量大的物体重力势能一定大C.不同的物体离地面最高的物体其重力势能最大D.离地面有一定高度的物体其重力势能可能为零3、 (本题 9 分)两个质点之间万有引力的大小为 F,如果将这两个质点之间的距离变为原来的 2 倍,那么它们之间万有引力的大小变为A.B.C.D.4、 (本题 9 分)如图所示,弹簧振子以 O 点为平衡位置,在 M、N 两点之间做简谐运动.下列判断正确的是( )A.振子从 O 向 N 运动的过程中位移不断减小B.振子从 O 向 N 运动的过程中回复力不断减小C.振子经过 O 时动能最大D.振子经过 O 时加速度最大5、 (本题 9 分)下面叙述符合物理学史实的是( )A.伽利略通过理想实验总结出了惯性定律B.亚里士多德发现忽略空气阻力,重物与轻物下落得同样快C.开普勒通过研究行星观测记录,发现了行星运动三大定律D.牛顿发现了万有引力定律并测出了引力常量6、 (本题 9 分)两个相同的小球处于同一高度,同时开始运动,其中球做自由落体运动、 球做平抛运动,最后到达同一水半面,不计空气阻力.下列说法正确的有( )A.两个小球落地时的动能相同B.从开始运动到落地,两个小球动能的增量相同C.从开始运动到落地,重力对两个小球做功的平均功率相同D.小球即将着地时重力做功的瞬时功率大7、 (本题 9 分)如图所示,两块较大的金属板 A、B 平行放置并与一个电源相连,S 闭合后,两板间有一个质量为 m、电荷量为 q 的油滴恰好处于静止状态.以下说法正确的是 A.若将 A 板向上平移一小段位移,则油滴向下加...

1、当您付费下载文档后,您只拥有了使用权限,并不意味着购买了版权,文档只能用于自身使用,不得用于其他商业用途(如 [转卖]进行直接盈利或[编辑后售卖]进行间接盈利)。
2、本站所有内容均由合作方或网友上传,本站不对文档的完整性、权威性及其观点立场正确性做任何保证或承诺!文档内容仅供研究参考,付费前请自行鉴别。
3、如文档内容存在违规,或者侵犯商业秘密、侵犯著作权等,请点击“违规举报”。

碎片内容

吉林省通化市梅河口第五中学2025届高一物理第二学期期末学业水平测试试题含解析

您可能关注的文档

确认删除?