宁夏银川市兴庆区长庆高中2025年高一化学第一学期期中调研模拟试题含解析

宁夏银川市兴庆区长庆高中2025年高一化学第一学期期中调研模拟试题含解析_第1页
1/12
宁夏银川市兴庆区长庆高中2025年高一化学第一学期期中调研模拟试题含解析_第2页
2/12
宁夏银川市兴庆区长庆高中2025年高一化学第一学期期中调研模拟试题含解析_第3页
3/12
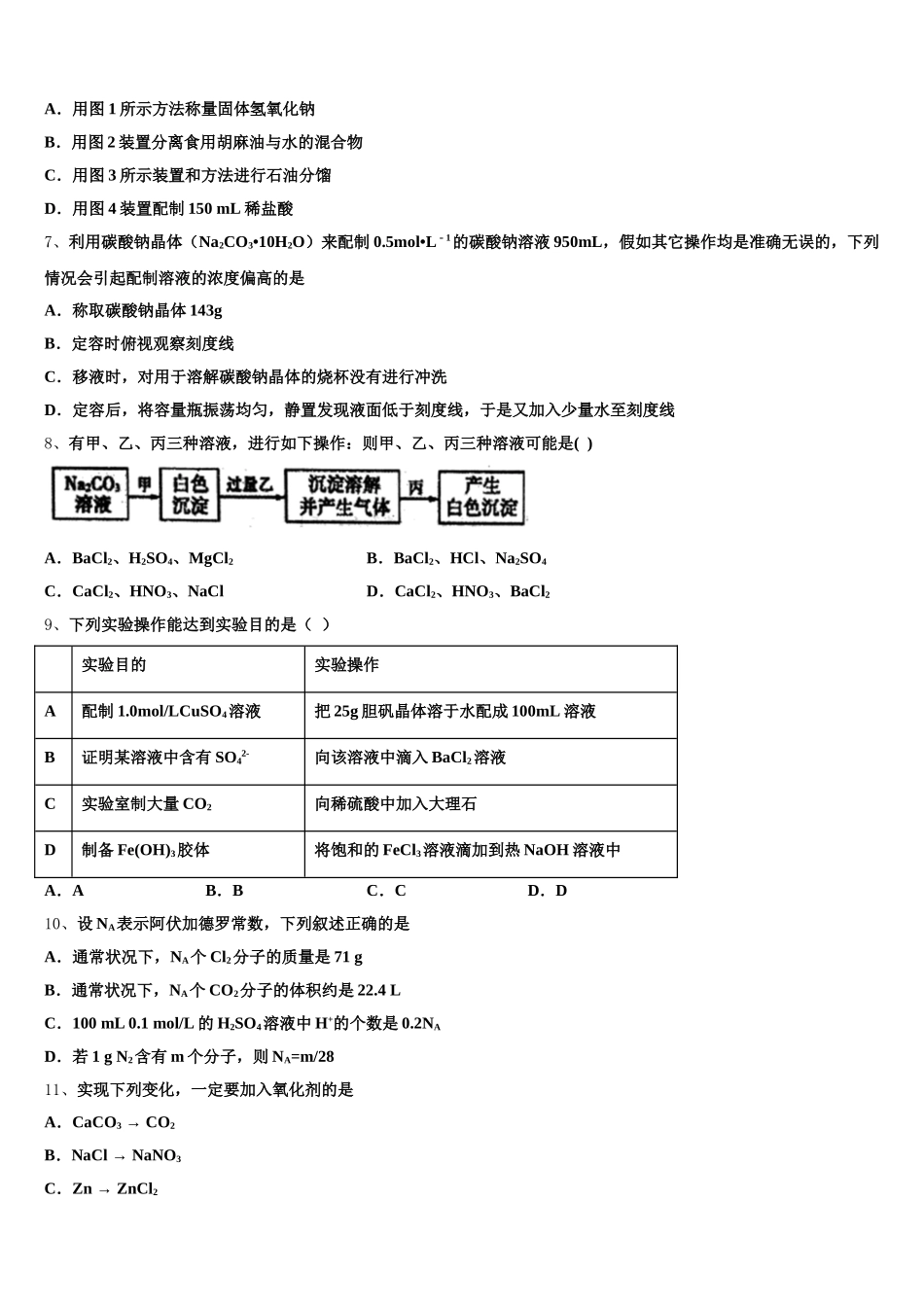
宁夏银川市兴庆区长庆高中 2025 年高一化学第一学期期中调研模拟试题注意事项:1. 答题前,考生先将自己的姓名、准考证号填写清楚,将条形码准确粘贴在考生信息条形码粘贴区。2.选择题必须使用 2B 铅笔填涂;非选择题必须使用 0.5 毫米黑色字迹的签字笔书写,字体工整、笔迹清楚。3.请按照题号顺序在各题目的答题区域内作答,超出答题区域书写的答案无效;在草稿纸、试题卷上答题无效。4.保持卡面清洁,不要折叠,不要弄破、弄皱,不准使用涂改液、修正带、刮纸刀。一、选择题(每题只有一个选项符合题意)1、下列事实与胶体性质无关的是( )A.向熟豆浆中加入盐卤做豆腐B.江河入海口有三角洲C.用激光笔照射硫酸铜水溶液在侧面看不到光的通路D.用半透膜和水可以分离淀粉和氯化钠的混合物2、下列关于苯的说法中,不正确的是( )A.苯是一种重要的化工原料B.苯有毒且易挥发,是一种无色无味的液体C.溴在苯中的溶解度大且与水互不相溶,可以用苯萃取溴水中的溴D.苯是一种易挥发、易燃的物质,放置苯的仓库要禁止烟火3、下列电离方程式正确的是A.NaHCO3水溶液中:NaHCO3 = Na++HCO3-B.KHSO4水溶液中:KHSO4=K++HSO4-C.Ca(OH)2在水中:Ca(OH)2Ca2++2OH-D.HClO=H++ClO-4、硝酸钾是一种无氯氮钾复合肥,宜在种植水果、蔬菜、花卉时使用。关于 KNO3的说法中,不正确的是( )A.从其阳离子看,属于钾盐B.从其阴离子看,属于硝酸盐C.它属于纯净物中的无机化合物D.因为含有氧元素,故它属于氧化物5、在标准状况下,相同质量的下列气体:①Cl2 ② H2 ③N2 ④ CO2,体积最大的是A.Cl2B.H2C.N2D.CO26、用下列实验装置和方法进行相应实验,正确的是A.用图 1 所示方法称量固体氢氧化钠B.用图 2 装置分离食用胡麻油与水的混合物C.用图 3 所示装置和方法进行石油分馏D.用图 4 装置配制 150 mL 稀盐酸7、利用碳酸钠晶体(Na2CO3•10H2O)来配制 0.5mol•L﹣1的碳酸钠溶液 950mL,假如其它操作均是准确无误的,下列情况会引起配制溶液的浓度偏高的是A.称取碳酸钠晶体 143gB.定容时俯视观察刻度线C.移液时,对用于溶解碳酸钠晶体的烧杯没有进行冲洗D.定容后,将容量瓶振荡均匀,静置发现液面低于刻度线,于是又加入少量水至刻度线8、有甲、乙、丙三种溶液,进行如下操作:则甲、乙、丙三种溶液可能是( )A.BaCl2、H2SO4、MgCl2B.BaCl2、HCl、Na2SO4C.CaCl2、HNO3、NaClD.CaCl2、HNO3、BaCl29、下...

1、当您付费下载文档后,您只拥有了使用权限,并不意味着购买了版权,文档只能用于自身使用,不得用于其他商业用途(如 [转卖]进行直接盈利或[编辑后售卖]进行间接盈利)。
2、本站所有内容均由合作方或网友上传,本站不对文档的完整性、权威性及其观点立场正确性做任何保证或承诺!文档内容仅供研究参考,付费前请自行鉴别。
3、如文档内容存在违规,或者侵犯商业秘密、侵犯著作权等,请点击“违规举报”。

碎片内容

宁夏银川市兴庆区长庆高中2025年高一化学第一学期期中调研模拟试题含解析

您可能关注的文档

确认删除?