2025年内蒙古赤峰市翁牛特旗乌丹第一中学高一物理第二学期期末监测试题含解析

2025年内蒙古赤峰市翁牛特旗乌丹第一中学高一物理第二学期期末监测试题含解析_第1页
1/13
2025年内蒙古赤峰市翁牛特旗乌丹第一中学高一物理第二学期期末监测试题含解析_第2页
2/13
2025年内蒙古赤峰市翁牛特旗乌丹第一中学高一物理第二学期期末监测试题含解析_第3页
3/13
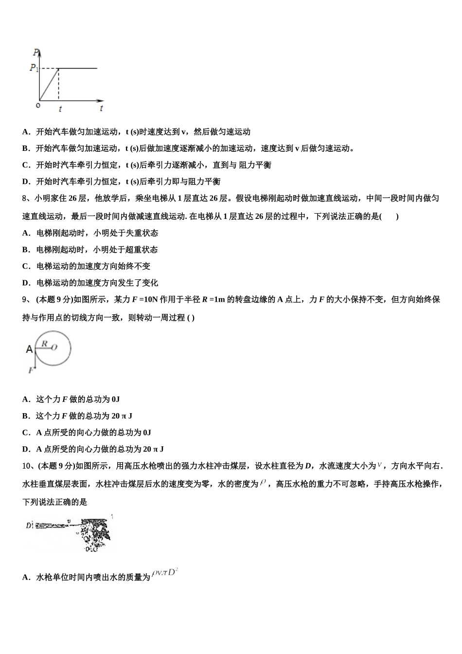
2025 年内蒙古赤峰市翁牛特旗乌丹第一中学高一物理第二学期期末监测试题注意事项:1.答题前,考生先将自己的姓名、准考证号码填写清楚,将条形码准确粘贴在条形码区域内。2.答题时请按要求用笔。3.请按照题号顺序在答题卡各题目的答题区域内作答,超出答题区域书写的答案无效;在草稿纸、试卷上答题无效。4.作图可先使用铅笔画出,确定后必须用黑色字迹的签字笔描黑。5.保持卡面清洁,不要折暴、不要弄破、弄皱,不准使用涂改液、修正带、刮纸刀。一、选择题:本大题共 10 小题,每小题 5 分,共 50 分。在每小题给出的四个选项中,有的只有一项符合题目要求,有的有多项符合题目要求。全部选对的得 5 分,选对但不全的得 3 分,有选错的得 0 分。1、在地球上不同的地方,重力加速度大小是不同的。若把地球看成一个质量分布均匀的球体,已知地球半径为 R,地球自转的周期为 T,则地球两极处的重力加速度与赤道处的重力加速度之差为A.B.C.D.2、 (本题 9 分)为了行驶安全和减少对铁轨的磨损,火车转弯处轨道平面与水平面会有一个夹角.若火车以规定的速度行驶,则转弯时轮缘与铁轨无挤压.已知某转弯处轨道平面与水平面间夹角为 α,转弯半径为 R,规定行驶速率为 v,重力加速度为 g,则A.v=gRtanαB.v=gRsinαC.v=D.v=3、 (本题 9 分)如图所示,质量为 M、中间为半球形的光滑凹槽放置于光滑水平地面上,光滑槽内有一质量为 m 的小铁球,现用一水平向右的推力 F 推动凹槽,小铁球与光滑凹槽相对静止时,凹槽球心和小铁球的连线与竖直方向成 α 角.则下列说法正确的是( )A.小铁球受到的合外力方向水平向左B.F=(M+m)gtanαC.系统的加速度为 a=gsinαD.F=mgtanα4、 (本题 9 分)在水平面上转弯的摩托车,如图所示,提供向心力是( )A.重力和支持力的合力B.静摩擦力C.滑动摩擦力D.重力、支持力、牵引力的合力5、 (本题 9 分)设宇宙中某一小行星自转较快,但仍可近似看作质量分布均匀的球体,半径为 R.宇航员用弹簧测力计称量一个相对自己静止的小物体的重量,第一次在极点处,弹簧测力计的读数为 F1=F0;第二次在赤道处,弹簧测力计的读数为 F2= .假设第三次在赤道平面内深度为的隧道底部,示数为 F3;第四次在距行星表面高度为 R 处绕行星做匀速圆周运动的人造卫星中,示数为 F1.已知均匀球壳对壳内物体的引力为零,则以下判断正确的是( )A.F3= ,F1=B.F3= ,F1...

1、当您付费下载文档后,您只拥有了使用权限,并不意味着购买了版权,文档只能用于自身使用,不得用于其他商业用途(如 [转卖]进行直接盈利或[编辑后售卖]进行间接盈利)。
2、本站所有内容均由合作方或网友上传,本站不对文档的完整性、权威性及其观点立场正确性做任何保证或承诺!文档内容仅供研究参考,付费前请自行鉴别。
3、如文档内容存在违规,或者侵犯商业秘密、侵犯著作权等,请点击“违规举报”。

碎片内容

2025年内蒙古赤峰市翁牛特旗乌丹第一中学高一物理第二学期期末监测试题含解析

您可能关注的文档

确认删除?