上海市闵行区七宝中学2025届物理高二第二学期期中监测试题含解析

上海市闵行区七宝中学2025届物理高二第二学期期中监测试题含解析_第1页
1/13
上海市闵行区七宝中学2025届物理高二第二学期期中监测试题含解析_第2页
2/13
上海市闵行区七宝中学2025届物理高二第二学期期中监测试题含解析_第3页
3/13
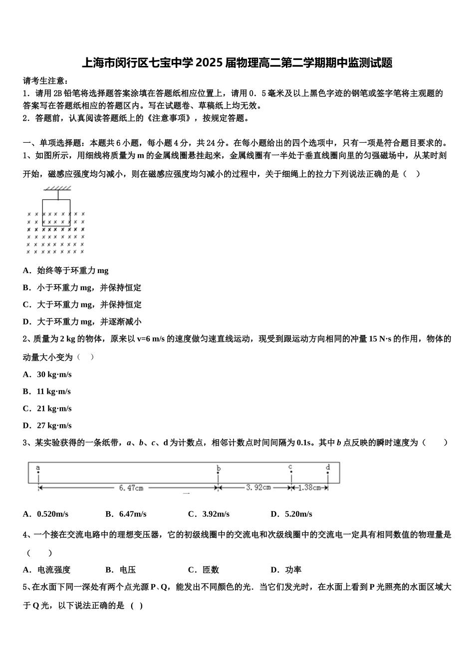
上海市闵行区七宝中学 2025 届物理高二第二学期期中监测试题请考生注意:1.请用 2B 铅笔将选择题答案涂填在答题纸相应位置上,请用 0.5 毫米及以上黑色字迹的钢笔或签字笔将主观题的答案写在答题纸相应的答题区内。写在试题卷、草稿纸上均无效。2.答题前,认真阅读答题纸上的《注意事项》,按规定答题。一、单项选择题:本题共 6 小题,每小题 4 分,共 24 分。在每小题给出的四个选项中,只有一项是符合题目要求的。1、如图所示,用细线将质量为 m 的金属线圈悬挂起来,金属线圈有一半处于垂直线圈向里的匀强磁场中,从某时刻开始,磁感应强度均匀减小,则在磁感应强度均匀减小的过程中,关于细绳上的拉力下列说法正确的是( ) A.始终等于环重力 mgB.小于环重力 mg,并保持恒定C.大于环重力 mg,并保持恒定D.大于环重力 mg,并逐渐减小2、质量为 2 kg 的物体,原来以 v=6 m/s 的速度做匀速直线运动,现受到跟运动方向相同的冲量 15 N·s 的作用,物体的动量大小变为 ()A.30 kg·m/sB.11 kg·m/sC.21 kg·m/sD.27 kg·m/s3、某实验获得的一条纸带,a、b、c、d 为计数点,相邻计数点时间间隔为 0.1s。其中 b 点反映的瞬时速度为( )A.0.520m/sB.6.47m/sC.3.92m/sD.5.20m/s4、一个接在交流电路中的理想变压器,它的初级线圈中的交流电和次级线圈中的交流电一定具有相同数值的物理量是( )A.电流强度B.电压C.匝数D.功率5、在水面下同一深处有两个点光源 P、Q,能发出不同颜色的光.当它们发光时,在水面上看到 P 光照亮的水面区域大于 Q 光,以下说法正确的是 ( )A.P 光的频率大于 Q 光B.P 光在水中传播的波长大于 Q 光在水中传播的波长C.P 光在水中的传播速度小于 Q 光D.光从水中射向空气,增大入射角时 P 光比 Q 光先发生全反射6、对原子光谱,下列说法中正确的是( )A.原子光谱是不连续的B.由于原子都是由原子核和电子组成的,所以各种原子的原子光谱是相同的C.各种原子的原子结构不同,所以各种原子的原子光谱也不相同D.分析物质的明线光谱和暗线谱,都可以鉴别物质中含哪些元素二、多项选择题:本题共 4 小题,每小题 5 分,共 20 分。在每小题给出的四个选项中,有多个选项是符合题目要求的。全部选对的得 5 分,选对但不全的得 3 分,有选错的得 0 分。7、太阳内部持续不断地发生着热核反应,质量减少.核反应方程是,这个核反应释...

1、当您付费下载文档后,您只拥有了使用权限,并不意味着购买了版权,文档只能用于自身使用,不得用于其他商业用途(如 [转卖]进行直接盈利或[编辑后售卖]进行间接盈利)。
2、本站所有内容均由合作方或网友上传,本站不对文档的完整性、权威性及其观点立场正确性做任何保证或承诺!文档内容仅供研究参考,付费前请自行鉴别。
3、如文档内容存在违规,或者侵犯商业秘密、侵犯著作权等,请点击“违规举报”。

碎片内容

上海市闵行区七宝中学2025届物理高二第二学期期中监测试题含解析

您可能关注的文档

确认删除?