2024-2025学年江西省玉山县二中高二下物理期中预测试题含解析

2024-2025学年江西省玉山县二中高二下物理期中预测试题含解析_第1页
1/12
2024-2025学年江西省玉山县二中高二下物理期中预测试题含解析_第2页
2/12
2024-2025学年江西省玉山县二中高二下物理期中预测试题含解析_第3页
3/12
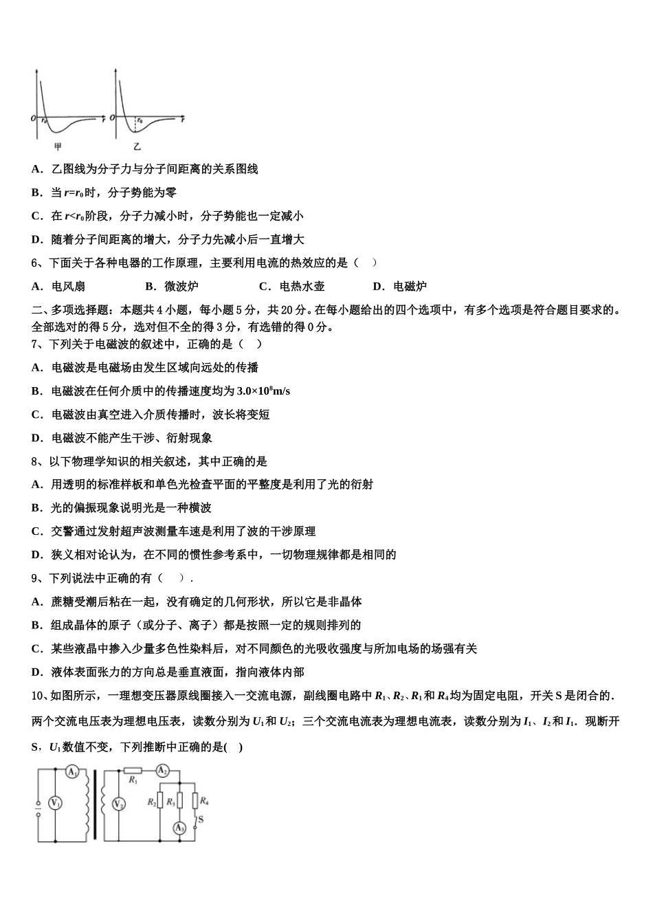
2024-2025 学年江西省玉山县二中高二下物理期中预测试题考生请注意:1.答题前请将考场、试室号、座位号、考生号、姓名写在试卷密封线内,不得在试卷上作任何标记。2.第一部分选择题每小题选出答案后,需将答案写在试卷指定的括号内,第二部分非选择题答案写在试卷题目指定的位置上。3.考生必须保证答题卡的整洁。考试结束后,请将本试卷和答题卡一并交回。一、单项选择题:本题共 6 小题,每小题 4 分,共 24 分。在每小题给出的四个选项中,只有一项是符合题目要求的。1、下列物理学史说法正确的是( )A.安培提出了电磁感应定律B.卢瑟福提出了原子的“枣糕”结构模型C.汤姆孙发现电子后猜想出原子内的正电荷集中在很小的核内D.α 粒子散射实验说明了原子正电荷和绝大部分质量集中在一个很小的核上2、两球 A、B 在光滑水平面上沿同一直线、同一方向运动,mA=1 kg,mB=2 kg,vA=6 m/s,vB=2 m/s.当 A 追上 B 并发生碰撞后,两球 A、B 速度的可能值是( )A.vA′=5 m/s,vB′=2.5 m/sB.vA′=2 m/s,vB′=4 m/sC.vA′=-4 m/s,vB′=7 m/sD.vA′=7 m/s,vB′=1.5 m/s3、如图,在水平面上放着两个木块 a 和 b,质量分别为 ma,mb,它们与水平面间的动摩擦因数为 μ。两木块之间连接一个劲度系数为 k 的轻弹簧,弹簧原长为 L.对 b 施加水平向右的拉力 F,a,b 以相同的速度做匀速直线运动,弹簧的伸长量 x.则下列关系正确的是( ) A.弹簧的拉力等于 μmagB.b 受的合力为 F-μmbgC.拉力 F=μ(mag+mbg)+kxD.a、b 之间的距离为 L+μ(mag+mbg)/k4、一个线圈在匀强磁场中转动产生的交流电动势为(V).关于这个交变电流,下列说法正确的是A.交变电流的频率为 100HzB.电动势的有效值为 220VC.电动势的峰值为 220VD.t=0 时,线圈平面与中性面垂直5、分子力 F、分子势能 EP与分子间距离 r 存在一定关系,如图所示(甲、乙两图未标明纵坐标,取无穷远处分子势能EP=0)。下列说法正确的是( )A.乙图线为分子力与分子间距离的关系图线B.当 r=r0时,分子势能为零C.在 r

1、当您付费下载文档后,您只拥有了使用权限,并不意味着购买了版权,文档只能用于自身使用,不得用于其他商业用途(如 [转卖]进行直接盈利或[编辑后售卖]进行间接盈利)。
2、本站所有内容均由合作方或网友上传,本站不对文档的完整性、权威性及其观点立场正确性做任何保证或承诺!文档内容仅供研究参考,付费前请自行鉴别。
3、如文档内容存在违规,或者侵犯商业秘密、侵犯著作权等,请点击“违规举报”。

碎片内容

2024-2025学年江西省玉山县二中高二下物理期中预测试题含解析

您可能关注的文档

确认删除?