湖北省仙桃、天门、潜江2025-2026学年高一上化学期中调研试题含解析

湖北省仙桃、天门、潜江2025-2026学年高一上化学期中调研试题含解析_第1页
1/17
湖北省仙桃、天门、潜江2025-2026学年高一上化学期中调研试题含解析_第2页
2/17
湖北省仙桃、天门、潜江2025-2026学年高一上化学期中调研试题含解析_第3页
3/17
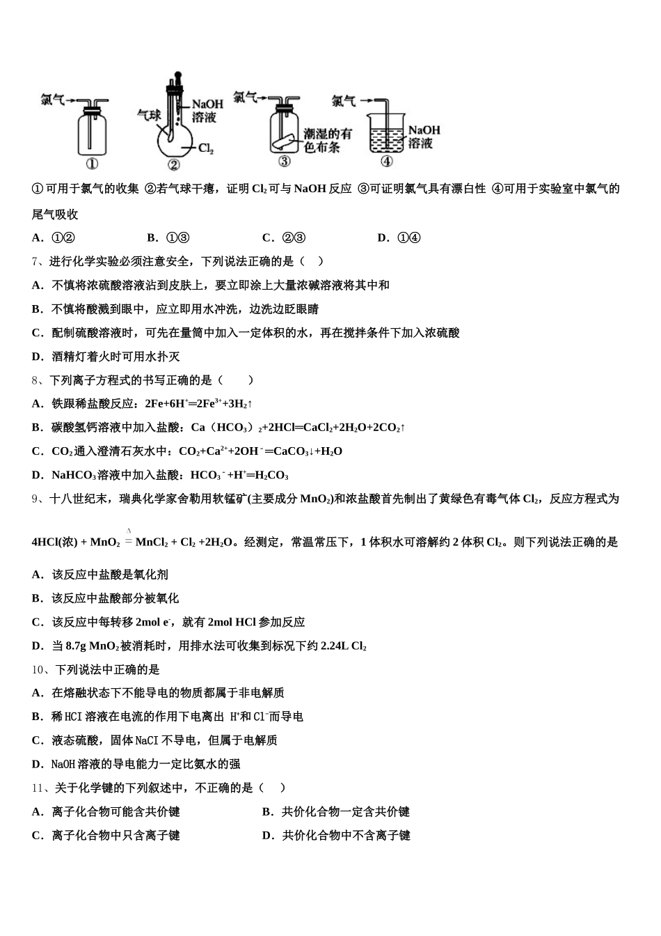
湖北省仙桃、天门、潜江 2025-2026 学年高一上化学期中调研试题考生须知:1.全卷分选择题和非选择题两部分,全部在答题纸上作答。选择题必须用 2B 铅笔填涂;非选择题的答案必须用黑色字迹的钢笔或答字笔写在“答题纸”相应位置上。2.请用黑色字迹的钢笔或答字笔在“答题纸”上先填写姓名和准考证号。3.保持卡面清洁,不要折叠,不要弄破、弄皱,在草稿纸、试题卷上答题无效。一、选择题(共包括 22 个小题。每小题均只有一个符合题意的选项)1、碱金属元素及其单质从 Li→Cs 的性质递变规律正确的是A.密度逐渐增大B.熔沸点逐渐升高C.金属性逐渐增强D.还原性逐渐减弱2、下列反应中,不属于四大基本反应类型,但属于氧化还原反应的是A.2Na+2H2O===2NaOH+H2↑B.Cl2+H2O===HCl+HClOC.CaCO3CaO+CO2↑D.Ca(ClO)2+2HCl===CaCl2+2HClO3、下列物质按单质、氧化物、混合物、酸、碱、盐分类顺序排列的是( )A.石墨、氧化铜、冰水、盐酸、火碱、小苏打B.水银、水、碘酒、冰醋酸、纯碱、硫酸铜C.硫磺、三氧化二铁、粗盐、硫酸、熟石灰、碘化钾D.臭氧、二氧化锰、石油、硝酸、苛性钠、生石灰4、化学与生活、社会发展息息相关,下列说法不正确的是A.“霾尘积聚难见路人”,雾霾所形成的气溶胶有丁达尔效应B.“熬胆矾铁釜,久之亦化为铜”,该过程发生了置换反应C.“青蒿一握,以水二升渍,绞取汁”,诗句中体现的屠呦呦对青蒿素的提取属于化学变化D.“春蚕到死丝方尽,蜡炬成灰泪始干” 诗句中涉及氧化还原反应5、下列科研成果不是由我国科学家发明或创造的是A.结晶牛胰岛素的首次人工合成B.青蒿素的发现与提取C.元素周期律的发现D.黑火药和造纸术6、列关于氯气的实验装置能达到实验目的的是① 可用于氯气的收集 ②若气球干瘪,证明 Cl2可与 NaOH 反应 ③可证明氯气具有漂白性 ④可用于实验室中氯气的尾气吸收A.①②B.①③C.②③D.①④7、进行化学实验必须注意安全,下列说法正确的是( )A.不慎将浓硫酸溶液沾到皮肤上,要立即涂上大量浓碱溶液将其中和B.不慎将酸溅到眼中,应立即用水冲洗,边洗边眨眼睛C.配制硫酸溶液时,可先在量筒中加入一定体积的水,再在搅拌条件下加入浓硫酸D.酒精灯着火时可用水扑灭8、下列离子方程式的书写正确的是( )A.铁跟稀盐酸反应:2Fe+6H+═2Fe3++3H2↑B.碳酸氢钙溶液中加入盐酸:Ca(HCO3)2+2HCl═CaCl2+2H2O+2CO2↑C.CO2通入澄清石灰水中:CO2+Ca2++2OH﹣═CaCO3↓+...

1、当您付费下载文档后,您只拥有了使用权限,并不意味着购买了版权,文档只能用于自身使用,不得用于其他商业用途(如 [转卖]进行直接盈利或[编辑后售卖]进行间接盈利)。
2、本站所有内容均由合作方或网友上传,本站不对文档的完整性、权威性及其观点立场正确性做任何保证或承诺!文档内容仅供研究参考,付费前请自行鉴别。
3、如文档内容存在违规,或者侵犯商业秘密、侵犯著作权等,请点击“违规举报”。

碎片内容

湖北省仙桃、天门、潜江2025-2026学年高一上化学期中调研试题含解析

您可能关注的文档

确认删除?