安徽省淮北实验高级中学2025-2026学年高一上化学期中达标检测模拟试题含解析

安徽省淮北实验高级中学2025-2026学年高一上化学期中达标检测模拟试题含解析_第1页
1/16
安徽省淮北实验高级中学2025-2026学年高一上化学期中达标检测模拟试题含解析_第2页
2/16
安徽省淮北实验高级中学2025-2026学年高一上化学期中达标检测模拟试题含解析_第3页
3/16
安徽省淮北实验高级中学 2025-2026 学年高一上化学期中达标检测模拟试题注意事项:1.答题前,考生先将自己的姓名、准考证号码填写清楚,将条形码准确粘贴在条形码区域内。2.答题时请按要求用笔。3.请按照题号顺序在答题卡各题目的答题区域内作答,超出答题区域书写的答案无效;在草稿纸、试卷上答题无效。4.作图可先使用铅笔画出,确定后必须用黑色字迹的签字笔描黑。5.保持卡面清洁,不要折暴、不要弄破、弄皱,不准使用涂改液、修正带、刮纸刀。一、选择题(共包括 22 个小题。每小题均只有一个符合题意的选项)1、含有自由移动 Cl-的是( )A.溶液B.液态 HClC.固体 NaClD.KCl 溶液2、下列反应的离子方程式书写正确的是( )A.氧化铜与稀硝酸反应:CuO+2H+=Cu2++H2OB.稀 H2SO4与铁粉反应:2Fe+6H+=2Fe3++3H2↑C.盐酸滴在石灰石上:2H++CO32-=H2O+CO2↑D.氢氧化铁与盐酸反应:H++OH-=H2O3、下列电离方程式,书写正确的是A.Al2(SO4)3=2Al3++ 3SO42-B.AlCl3= Al3++Cl-C.Mg(NO3)2= Mg+2+2NO3-D.KMnO4=K++Mn7++4O2-4、下列说法正确的是A.物质的量就是 1mol 物质的质量B.1mol 水中含有 2mol 氢和 1mol 氧C.摩尔是国际单位制中一个物理量D.3mol与 2mol所含原子数相等5、《天工开物》中对制造染料“蓝靛”的叙述如下:“凡造淀,叶与茎多者入窖,少者入桶与缸。水浸七日,其汁自来。每水浆一石,下石灰五升,搅冲数十下,淀信即结。水性定时,淀沉于底…其掠出浮沫晒干者曰靛花。”文中没有涉及的实验操作是A.溶解B.搅拌C.升华D.蒸发6、中学化学实验室经常用到下列实验装置,其中不可用于物质分离的是( )A.B.C.D.7、下列说法正确的是 ( )A.氢气的摩尔质量是 2gB.摩尔是物质的质量单位C.1 mol OH—的质量是 17gD.1mol 气体所占的体积约为 22.4L8、2016 年诺贝尔化学奖授予以色列和美国科学家,以表彰他们发现了“泛素调节的蛋白质降解反应机理”(即蛋白质如何“死亡”的机理)。之所以授予他们诺贝尔化学奖而不是生物学奖或医学奖,其主要原因是A.他们的研究对人类的生命活动具有重要意义B.他们的研究有助于探索一些包括恶性肿瘤疾病的发生机理C.他们的研究深入到了细胞的层次D.他们的研究深入到了分子、原子的层次9、下列说法中正确的是( )A.非标准状况下,1mol 任何气体体积都不可能为 22.4LB.H2和 O2的混合气体 1mol,在标准状况下的体积约为 22.4LC.标准状况下,22.4L ...

1、当您付费下载文档后,您只拥有了使用权限,并不意味着购买了版权,文档只能用于自身使用,不得用于其他商业用途(如 [转卖]进行直接盈利或[编辑后售卖]进行间接盈利)。
2、本站所有内容均由合作方或网友上传,本站不对文档的完整性、权威性及其观点立场正确性做任何保证或承诺!文档内容仅供研究参考,付费前请自行鉴别。
3、如文档内容存在违规,或者侵犯商业秘密、侵犯著作权等,请点击“违规举报”。

碎片内容

安徽省淮北实验高级中学2025-2026学年高一上化学期中达标检测模拟试题含解析

您可能关注的文档

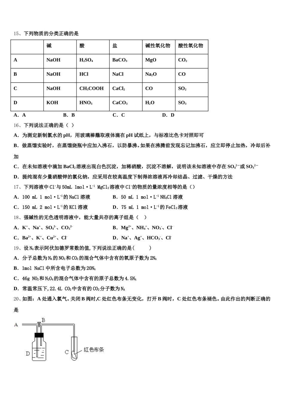
确认删除?