2025-2026学年湖北省武汉六中学上智中学初三下学期入学摸底测试语文试题含解析

2025-2026学年湖北省武汉六中学上智中学初三下学期入学摸底测试语文试题含解析_第1页
1/16
2025-2026学年湖北省武汉六中学上智中学初三下学期入学摸底测试语文试题含解析_第2页
2/16
2025-2026学年湖北省武汉六中学上智中学初三下学期入学摸底测试语文试题含解析_第3页
3/16
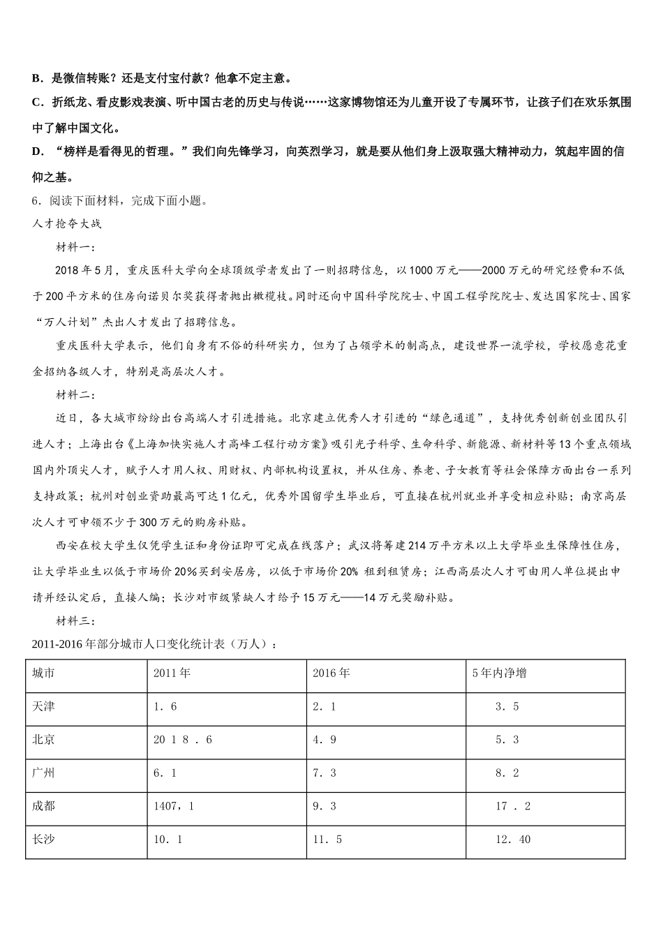
2025-2026 学年湖北省武汉六中学上智中学初三下学期入学摸底测试语文试题注意事项1.考生要认真填写考场号和座位序号。2.试题所有答案必须填涂或书写在答题卡上,在试卷上作答无效。第一部分必须用 2B 铅笔作答;第二部分必须用黑色字迹的签字笔作答。3.考试结束后,考生须将试卷和答题卡放在桌面上,待监考员收回。一、积累与运用1.依次填入下面句中横线处的词语最恰当的一项是( )一词多义是汉字的突出特点。例如“适可而止”的“适”表示“恰好”的意思,“ ”的“适”表示“去,往”的意思。再如“化险为夷”的“夷”表示“平坦,平安”的意思,“ ”的“夷”表示“平常”的意思。又如“人逢喜事精神爽”的“爽”表示“舒服,畅快”的意思,“ ”的“爽”表示“差错”的意思。因此,学习汉语必须关注一词多义的现象。A.无所适从 鄙夷不屑 毫厘不爽B.削足适履 鄙夷不屑 屡试不爽C.削足适履 匪夷所思 毫厘不爽D.无所适从 匪夷所思 屡试不爽2.下列句子中加点词语使用不恰当的一项是( )A.感谢您对令尊的牵挂,我回家一定转告您对他的问候。B.王晓川到敬老院看望李奶奶,说道:“奶奶,您老身子真硬朗,今年高寿?”C.读屏和读书两种阅读方式并存,相得益彰,共同构成了多元化的阅读时代。D.袁隆平长期深入田间地头,持之以恒进行科学研究,敬业奉献精神得到全社会的高度评价。3.下列句子加点词语使用正确的一项是( )A.这庙是什么时候修建的,也许有碑文可查,可惜那时候我没有读过《碑板广例》之类的书,对于石刻等等不怎么热心,以致熟视无睹。B.这是种别开生面的场所,对调子的来自四方,各自蹲在松树林子和灌木丛沟洼处,彼此相去虽没有多远,却互不见面,唱的多是情歌酬和。C.本刊将洗心革面,继续提高稿件的编辑质量,决心向文学刊物的高层次、高水平攀登。D.谈起电脑、互联网,这个孩子竟然说得头头是道,左右逢源,使在场的专家也惊叹不已。4.下列句子中加点的词语使用不恰当的一项是( )A.墨子认为真正厉害的人,可以驾驭比自己更强大的人。B.纷扬的白雪里,依稀看到她穿着蓝色羽绒衣,在结冰的湖面掷下一串雪团般四处进溅的清脆笑声。C.诵读经典对传承中华民族的优秀文化,提升学生修养,陶冶学生情操的作用是不容置疑的。D.他悟性极高,无论多么深奥晦涩的文章,只要浮光掠影地看上眼,就能抓住其实质。5.下列句子中,标点符号使用不恰当的一项是A.这些普通岗位上的英雄之举诠释了一个...

1、当您付费下载文档后,您只拥有了使用权限,并不意味着购买了版权,文档只能用于自身使用,不得用于其他商业用途(如 [转卖]进行直接盈利或[编辑后售卖]进行间接盈利)。
2、本站所有内容均由合作方或网友上传,本站不对文档的完整性、权威性及其观点立场正确性做任何保证或承诺!文档内容仅供研究参考,付费前请自行鉴别。
3、如文档内容存在违规,或者侵犯商业秘密、侵犯著作权等,请点击“违规举报”。

碎片内容

2025-2026学年湖北省武汉六中学上智中学初三下学期入学摸底测试语文试题含解析

您可能关注的文档

确认删除?