2025年江苏省清江市清江中学高一下生物期末经典模拟试题含解析

2025年江苏省清江市清江中学高一下生物期末经典模拟试题含解析_第1页
1/9
2025年江苏省清江市清江中学高一下生物期末经典模拟试题含解析_第2页
2/9
2025年江苏省清江市清江中学高一下生物期末经典模拟试题含解析_第3页
3/9
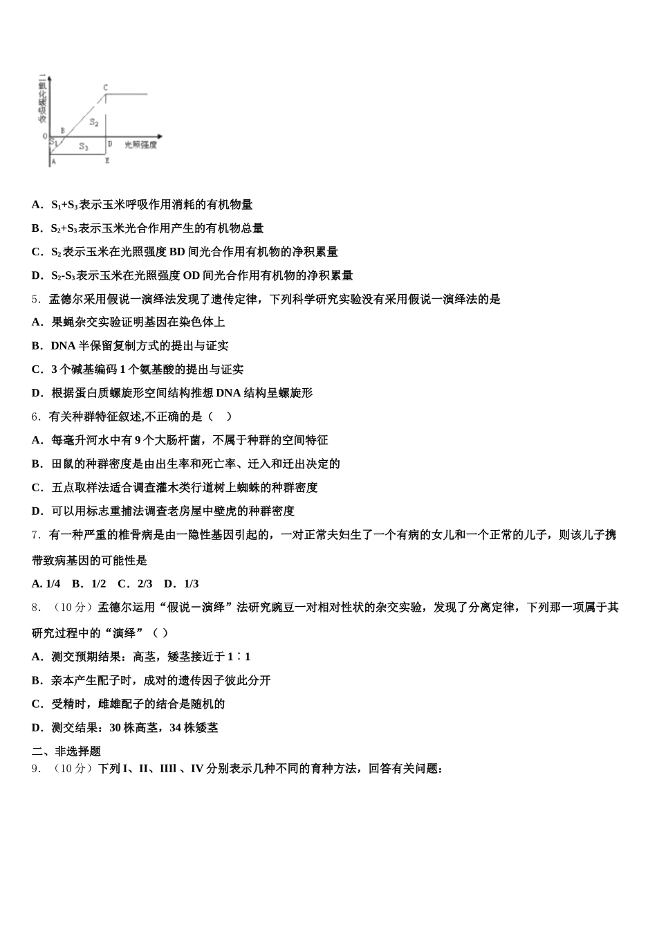
2025 年江苏省清江市清江中学高一下生物期末经典模拟试题注意事项:1.答题前,考生先将自己的姓名、准考证号码填写清楚,将条形码准确粘贴在条形码区域内。2.答题时请按要求用笔。3.请按照题号顺序在答题卡各题目的答题区域内作答,超出答题区域书写的答案无效;在草稿纸、试卷上答题无效。4.作图可先使用铅笔画出,确定后必须用黑色字迹的签字笔描黑。5.保持卡面清洁,不要折暴、不要弄破、弄皱,不准使用涂改液、修正带、刮纸刀。一、选择题(本大题共 7 小题,每小题 6 分,共 42 分。)1.下图所示是一个陆地生态系统食物网的结构模式图。下列各项叙述中,错误的是A.此生态系统中的生产者有 2 个,是该生态系统的主要成分B.若丙种群数量发生变化,则辛种群不会发生明显变化C.在该食物网中辛占有 3 个营养级D.既存在竞争关系又有捕食关系的只发生在丁和辛、丙和乙之间2.下列有关染色体、DNA、基因三者关系的叙述,错误的是( )A.每条染色体上含有一个或两个 DNA,DNA 分子上含有许多个基因B.都能复制和传递,且三者的行为一致C.三者都是生物细胞内的遗传物质D.生物的传宗接代中,染色体的行为决定着 DNA 和基因的行为3.下列有关遗传学的研究中,科学家所运用的实验方法,搭配合理的是① 孟德尔的豌豆杂交实验提出了基因的分离定律和自由组合定律② 萨顿发现基因和染色体的行为存在明显的平行关系,提出假说“基因在染色体上”③ 摩尔根进行果蝇的杂交实验,证明基因位于染色体上A.①假说一演绎法 ②假说一演绎法 ③类比推理法B.①假说一演绎法 ②类比推理法 ③类比推理法C.①类比推理法 ②类比推理法 ③假说一演绎法D.①假说一演绎法 ②类比推理法 ③假说一演绎法4.图表示 20℃时玉米光合作用强度与光照强度的关系,S1、S2、S3表示所在部位的面积,下列说法中不正确的是:( )A.S1+S3表示玉米呼吸作用消耗的有机物量B.S2+S3表示玉米光合作用产生的有机物总量C.S2表示玉米在光照强度 BD 间光合作用有机物的净积累量D.S2-S3表示玉米在光照强度 OD 间光合作用有机物的净积累量5.孟德尔采用假说一演绎法发现了遗传定律,下列科学研究实验没有采用假说一演绎法的是A.果蝇杂交实验证明基因在染色体上B.DNA 半保留复制方式的提出与证实C.3 个碱基编码 1 个氨基酸的提出与证实D.根据蛋白质螺旋形空间结构推想 DNA 结构呈螺旋形6.有关种群特征叙述,不正确的是( )A.每毫升河水中有 9...

1、当您付费下载文档后,您只拥有了使用权限,并不意味着购买了版权,文档只能用于自身使用,不得用于其他商业用途(如 [转卖]进行直接盈利或[编辑后售卖]进行间接盈利)。
2、本站所有内容均由合作方或网友上传,本站不对文档的完整性、权威性及其观点立场正确性做任何保证或承诺!文档内容仅供研究参考,付费前请自行鉴别。
3、如文档内容存在违规,或者侵犯商业秘密、侵犯著作权等,请点击“违规举报”。

碎片内容

2025年江苏省清江市清江中学高一下生物期末经典模拟试题含解析

您可能关注的文档

确认删除?