陕西省重点中学2025年生物七下期末学业水平测试试题含解析

陕西省重点中学2025年生物七下期末学业水平测试试题含解析_第1页
1/20
陕西省重点中学2025年生物七下期末学业水平测试试题含解析_第2页
2/20
陕西省重点中学2025年生物七下期末学业水平测试试题含解析_第3页
3/20
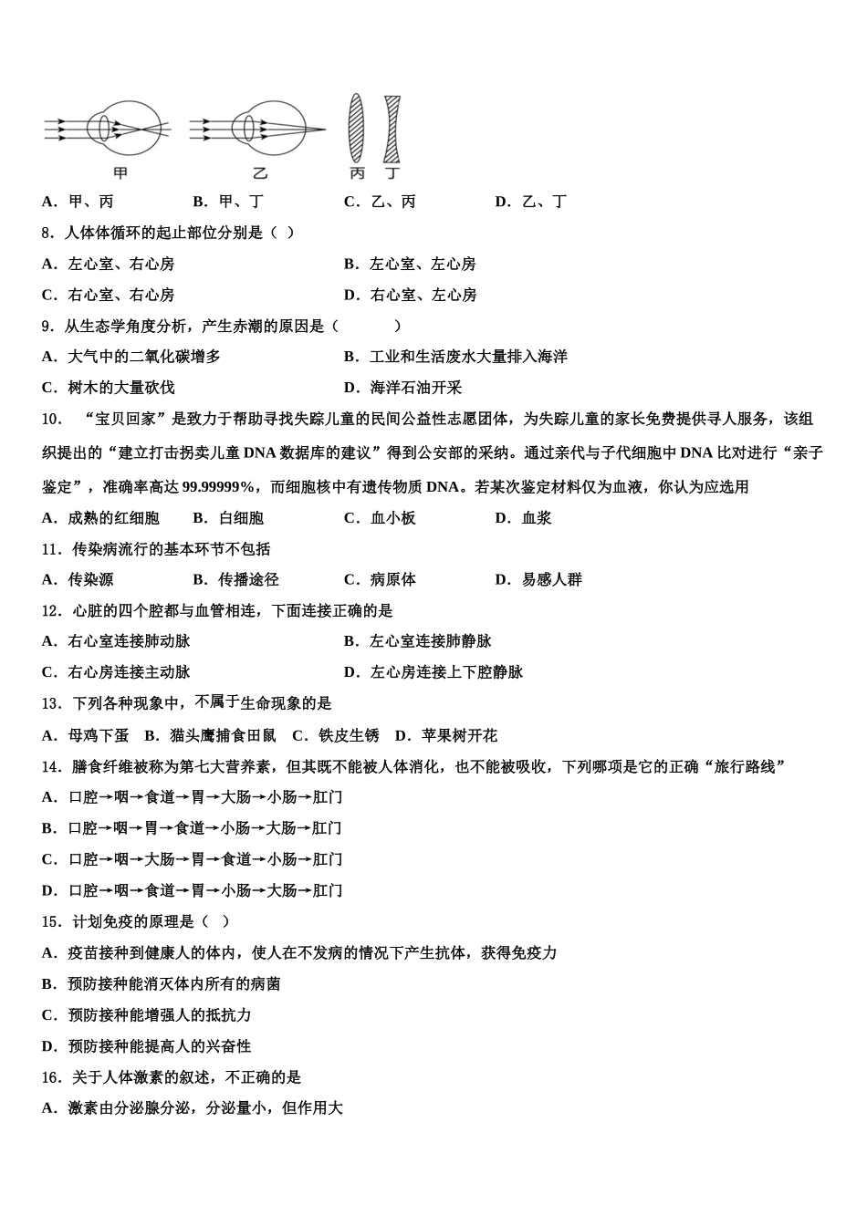
陕西省重点中学 2025 年生物七下期末学业水平测试试题注意事项1.考生要认真填写考场号和座位序号。2.试题所有答案必须填涂或书写在答题卡上,在试卷上作答无效。第一部分必须用 2B 铅笔作答;第二部分必须用黑色字迹的签字笔作答。3.考试结束后,考生须将试卷和答题卡放在桌面上,待监考员收回。1.人体泌尿系统中,能够将肾脏形成的尿液输送至膀胱的结构是( )A.输尿管B.尿道C.肾单位D.肾小管2. “舌尖上的安全,味蕾上的健康”,越来越被人们关注。以下生活中常见的做法,合理的是A.土豆发芽后,掰掉芽就可放心食用B.吃剩后异味不大的饭菜下顿直接食用C.腌黄瓜容易腐烂,可以多加些防腐剂D.购买包装食品时注意识别生产日期和保质期3.刚下水游泳时,如果水漫过胸部,会感觉呼吸有些吃力,这是因为( )A.胸腔容积减小,肺内气压增大B.胸腔容积增大,肺内气压减小C.胸腔容积增大,肺内气压增大D.胸腔容积减小,肺内气压减小4.人吞咽时,能防止食物进入气管的结构是( )A.喉结 B.气管壁上的软骨C.会厌软骨 D.声带5.皮肤是人体最大的器官,下列关于皮肤功能的叙述,不正确的是( )A.皮肤是人体的一道屏障,起保护作用B.皮肤能够接受冷、热、触、痛等刺激,在感觉形成中起一定的作用C.皮肤不能排出代谢废物D.皮肤通过汗液分泌及皮肤血管的收缩与舒张,起调节体温的作用6.2017 年农业部联合中国奶业协会在北京启动了“中国小康牛奶行动”,牛奶为青少年提供的主要营养成分是( )A.维生素 A 和钙B.蛋白质和钙C.维生素 A 和糖类D.蛋白质和糖类7.2017 年爱眼日的宣传主题是:“目”浴阳光,预防近视.如图为某宣传板中关于近视、远视及矫正透镜的部分示意图,其中属于近视眼示意图以及可以佩戴的矫正眼镜依次是( )A.甲、丙B.甲、丁C.乙、丙D.乙、丁8.人体体循环的起止部位分别是( )A.左心室、右心房B.左心室、左心房C.右心室、右心房D.右心室、左心房9.从生态学角度分析,产生赤潮的原因是( )A.大气中的二氧化碳增多B.工业和生活废水大量排入海洋C.树木的大量砍伐D.海洋石油开采10. “宝贝回家”是致力于帮助寻找失踪儿童的民间公益性志愿团体,为失踪儿童的家长免费提供寻人服务,该组织提出的“建立打击拐卖儿童 DNA 数据库的建议”得到公安部的采纳。通过亲代与子代细胞中 DNA 比对进行“亲子鉴定”,准确率高达 99.99999%,而细胞核中有遗传物质 DNA。若某次...

1、当您付费下载文档后,您只拥有了使用权限,并不意味着购买了版权,文档只能用于自身使用,不得用于其他商业用途(如 [转卖]进行直接盈利或[编辑后售卖]进行间接盈利)。
2、本站所有内容均由合作方或网友上传,本站不对文档的完整性、权威性及其观点立场正确性做任何保证或承诺!文档内容仅供研究参考,付费前请自行鉴别。
3、如文档内容存在违规,或者侵犯商业秘密、侵犯著作权等,请点击“违规举报”。

碎片内容

陕西省重点中学2025年生物七下期末学业水平测试试题含解析

您可能关注的文档

确认删除?