福建省霞浦第一中学2025年高二下物理期中质量检测试题含解析

福建省霞浦第一中学2025年高二下物理期中质量检测试题含解析_第1页
1/11
福建省霞浦第一中学2025年高二下物理期中质量检测试题含解析_第2页
2/11
福建省霞浦第一中学2025年高二下物理期中质量检测试题含解析_第3页
3/11
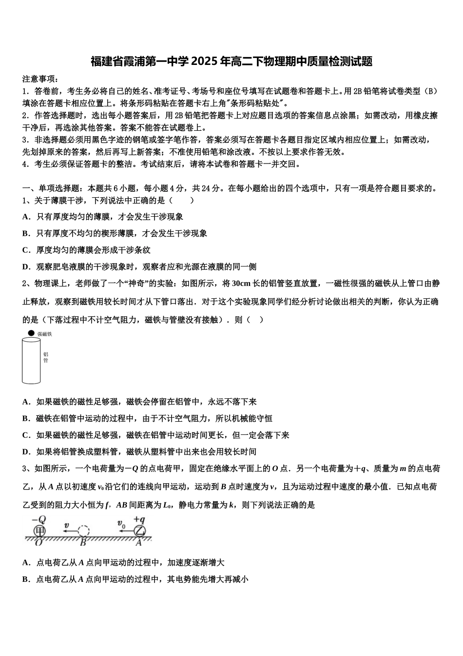
福建省霞浦第一中学 2025 年高二下物理期中质量检测试题注意事项:1.答卷前,考生务必将自己的姓名、准考证号、考场号和座位号填写在试题卷和答题卡上。用 2B 铅笔将试卷类型(B)填涂在答题卡相应位置上。将条形码粘贴在答题卡右上角"条形码粘贴处"。2.作答选择题时,选出每小题答案后,用 2B 铅笔把答题卡上对应题目选项的答案信息点涂黑;如需改动,用橡皮擦干净后,再选涂其他答案。答案不能答在试题卷上。3.非选择题必须用黑色字迹的钢笔或签字笔作答,答案必须写在答题卡各题目指定区域内相应位置上;如需改动,先划掉原来的答案,然后再写上新答案;不准使用铅笔和涂改液。不按以上要求作答无效。4.考生必须保证答题卡的整洁。考试结束后,请将本试卷和答题卡一并交回。一、单项选择题:本题共 6 小题,每小题 4 分,共 24 分。在每小题给出的四个选项中,只有一项是符合题目要求的。1、关于薄膜干涉,下列说法中正确的是( )A.只有厚度均匀的薄膜,才会发生干涉现象B.只有厚度不均匀的楔形薄膜,才会发生干涉现象C.厚度均匀的薄膜会形成干涉条纹D.观察肥皂液膜的干涉现象时,观察者应和光源在液膜的同一侧2、物理课上,老师做了一个“神奇”的实验:如图所示,将 30cm 长的铝管竖直放置,一磁性很强的磁铁从上管口由静止释放,观察到磁铁用较长时间才从下管口落出.对于这个实验现象同学们经分析讨论做出相关的判断,你认为正确的是(下落过程中不计空气阻力,磁铁与管壁没有接触).则( )A.如果磁铁的磁性足够强,磁铁会停留在铝管中,永远不落下来B.磁铁在铝管中运动的过程中,由于不计空气阻力,所以机械能守恒C.如果磁铁的磁性足够强,磁铁在铝管中运动时间更长,但一定会落下来D.如果将铝管换成塑料管,磁铁从塑料管中出来也会用较长时间3、如图所示,一个电荷量为-Q 的点电荷甲,固定在绝缘水平面上的 O 点.另一个电荷量为+q、质量为 m 的点电荷乙,从 A 点以初速度 v0沿它们的连线向甲运动,运动到 B 点时速度为 v,且为运动过程中速度的最小值.已知点电荷乙受到的阻力大小恒为 f,AB 间距离为 L0,静电力常量为 k,则下列说法正确的是 A.点电荷乙从 A 点向甲运动的过程中,加速度逐渐增大B.点电荷乙从 A 点向甲运动的过程中,其电势能先增大再减小C.OB 间的距离为D.在点电荷甲形成的电场中,AB 间电势差4、卢瑟福提出了原子的核式结构模型,这一模型建立的基础是A....

1、当您付费下载文档后,您只拥有了使用权限,并不意味着购买了版权,文档只能用于自身使用,不得用于其他商业用途(如 [转卖]进行直接盈利或[编辑后售卖]进行间接盈利)。
2、本站所有内容均由合作方或网友上传,本站不对文档的完整性、权威性及其观点立场正确性做任何保证或承诺!文档内容仅供研究参考,付费前请自行鉴别。
3、如文档内容存在违规,或者侵犯商业秘密、侵犯著作权等,请点击“违规举报”。

碎片内容

福建省霞浦第一中学2025年高二下物理期中质量检测试题含解析

您可能关注的文档

确认删除?