2025年浙江省温州市苍南县金乡卫城中学物理高一下期末监测模拟试题含解析

2025年浙江省温州市苍南县金乡卫城中学物理高一下期末监测模拟试题含解析_第1页
1/18
2025年浙江省温州市苍南县金乡卫城中学物理高一下期末监测模拟试题含解析_第2页
2/18
2025年浙江省温州市苍南县金乡卫城中学物理高一下期末监测模拟试题含解析_第3页
3/18
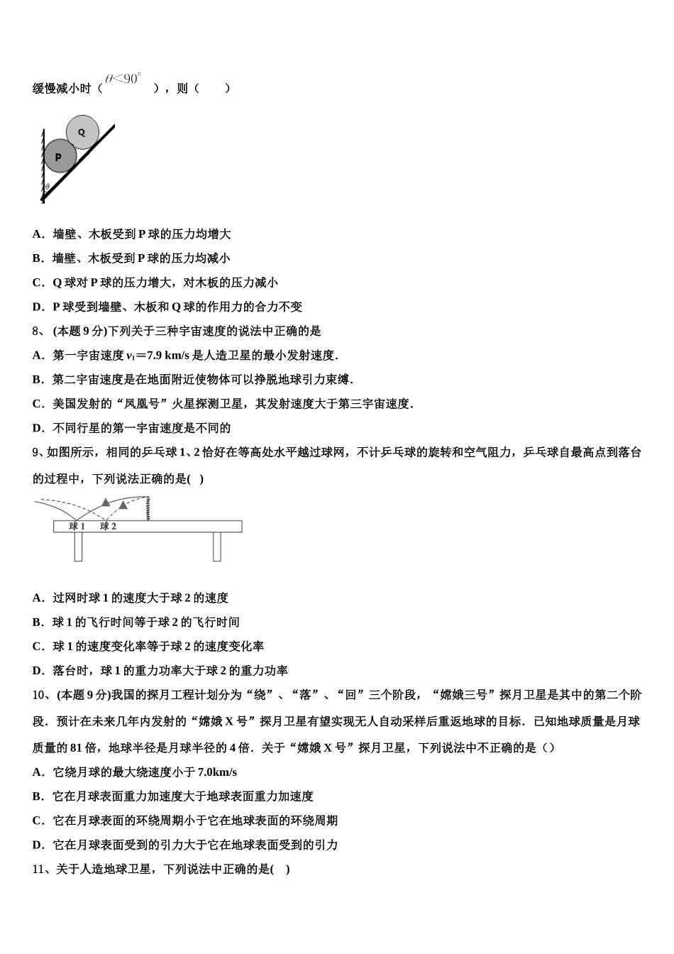
2025 年浙江省温州市苍南县金乡卫城中学物理高一下期末监测模拟试题考生须知:1.全卷分选择题和非选择题两部分,全部在答题纸上作答。选择题必须用 2B 铅笔填涂;非选择题的答案必须用黑色字迹的钢笔或答字笔写在“答题纸”相应位置上。2.请用黑色字迹的钢笔或答字笔在“答题纸”上先填写姓名和准考证号。3.保持卡面清洁,不要折叠,不要弄破、弄皱,在草稿纸、试题卷上答题无效。一、选择题:(1-6 题为单选题 7-12 为多选,每题 4 分,漏选得 2 分,错选和不选得零分)1、 (本题 9 分)如图所示,一小球自 A 点由静止开始自由下落,到达 B 点时与弹簧接触,到 C 点时弹簧被压缩至最短.若不计弹簧的质量和空气阻力,在小球由 A 至 B 到 C 的运动过程中A.小球在 B 点时动能最大B.小球的机械能守恒C.小球由 B 到 C 的加速度先减小后增大D.小球由 B 到 C 的过程中,动能的减少量等于弹簧弹性势能的增加量2、 (本题 9 分)下列关于机械能守恒的说法正确的是( )A.物体竖直向上运动时所受合力为零,其机械能守恒B.物体做平抛运动时机械能守恒C.物体在竖直平面内做匀速圆周运动时机械能守恒D.物体沿斜面匀速下滑时机械能守恒3、 (本题 9 分)“套圈游戏”深受大家的喜爱,游戏者要站到区域线外将圆圈水平抛出,落地时套中的物体即为“胜利品”.某同学在一次“套圈”游戏中,从 P 点以某一速度水平抛出的圆圈落到了物体左边,如图.为了套中该物体,该同学做了如下调整,则下列方式中一定套不中的是(忽略空气阻力)A.P 点正上方,以原速度水平抛出B.P 点正前方,以原速度水平抛出C.P 点位置不变,增大速度水平抛出D.P 点正下方,减小速度水平抛出4、如图所示,竖直平面内放一直角杆 MON,OM 水平,ON 竖直且光滑,用不可伸长的轻绳相连的两小球 A 和 B 分别套在 OM 和 ON 杆上,B 球的质量为 2kg,在作用于 A 球的水平力 F 的作用下,A、B 均处于静止状态,此时OA=0.3m,OB=0.4m,改变水平力 F 的大小,使 A 球向右加速运动,已知 A 球向右运动 0.1m 时速度大小为 3m/s,则在此过程中绳对 B 球的拉力所做的功为(取 g=10m/s2)( )A.11JB.16JC.18JD.9J5、(本题 9 分)汛期将至,某地进行抗洪抢险演练。预设情景:一婴儿在一小木盆中随水流动,抢险战士发现这一情况时,抢险船与木盆的连线与河岸垂直,且木盆正好在河中间,如图所示。抢险船在静水中速...

1、当您付费下载文档后,您只拥有了使用权限,并不意味着购买了版权,文档只能用于自身使用,不得用于其他商业用途(如 [转卖]进行直接盈利或[编辑后售卖]进行间接盈利)。
2、本站所有内容均由合作方或网友上传,本站不对文档的完整性、权威性及其观点立场正确性做任何保证或承诺!文档内容仅供研究参考,付费前请自行鉴别。
3、如文档内容存在违规,或者侵犯商业秘密、侵犯著作权等,请点击“违规举报”。

碎片内容

2025年浙江省温州市苍南县金乡卫城中学物理高一下期末监测模拟试题含解析

您可能关注的文档

确认删除?