广东省东莞市翰林实验学校2024-2025学年生物高一第二学期期末预测试题含解析

广东省东莞市翰林实验学校2024-2025学年生物高一第二学期期末预测试题含解析_第1页
1/9
广东省东莞市翰林实验学校2024-2025学年生物高一第二学期期末预测试题含解析_第2页
2/9
广东省东莞市翰林实验学校2024-2025学年生物高一第二学期期末预测试题含解析_第3页
3/9
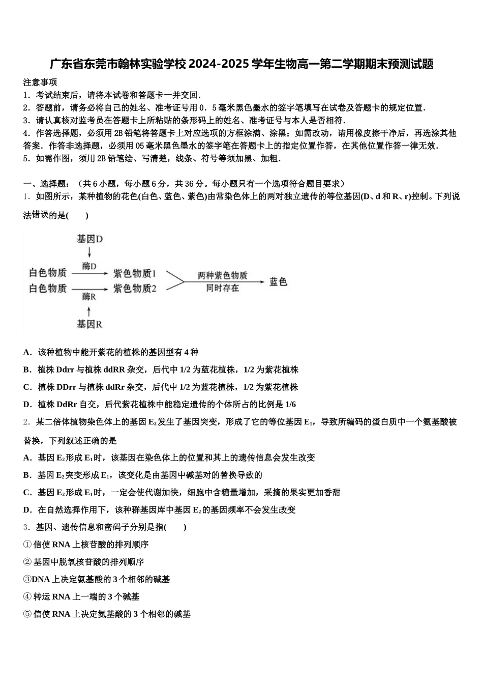
广东省东莞市翰林实验学校 2024-2025 学年生物高一第二学期期末预测试题注意事项1.考试结束后,请将本试卷和答题卡一并交回.2.答题前,请务必将自己的姓名、准考证号用 0.5 毫米黑色墨水的签字笔填写在试卷及答题卡的规定位置.3.请认真核对监考员在答题卡上所粘贴的条形码上的姓名、准考证号与本人是否相符.4.作答选择题,必须用 2B 铅笔将答题卡上对应选项的方框涂满、涂黑;如需改动,请用橡皮擦干净后,再选涂其他答案.作答非选择题,必须用 05 毫米黑色墨水的签字笔在答题卡上的指定位置作答,在其他位置作答一律无效.5.如需作图,须用 2B 铅笔绘、写清楚,线条、符号等须加黑、加粗.一、选择题:(共 6 小题,每小题 6 分,共 36 分。每小题只有一个选项符合题目要求)1.如图所示,某种植物的花色(白色、蓝色、紫色)由常染色体上的两对独立遗传的等位基因(D、d 和 R、r)控制。下列说法错误的是( )A.该种植物中能开紫花的植株的基因型有 4 种B.植株 Ddrr 与植株 ddRR 杂交,后代中 1/2 为蓝花植株,1/2 为紫花植株C.植株 DDrr 与植株 ddRr 杂交,后代中 1/2 为蓝花植株,1/2 为紫花植株D.植株 DdRr 自交,后代紫花植株中能稳定遗传的个体所占的比例是 1/62.某二倍体植物染色体上的基因 E2发生了基因突变,形成了它的等位基因 E1,导致所编码的蛋白质中一个氨基酸被替换,下列叙述正确的是A.基因 E2形成 E1时,该基因在染色体上的位置和其上的遗传信息会发生改变B.基因 E2突变形成 E1,该变化是由基因中碱基对的替换导致的C.基因 E2形成 E1时,一定会使代谢加快,细胞中含糖量增加,采摘的果实更加香甜D.在自然选择作用下,该种群基因库中基因 E2的基因频率不会发生改变3.基因、遗传信息和密码子分别是指( )① 信使 RNA 上核苷酸的排列顺序 ② 基因中脱氧核苷酸的排列顺序DNA③上决定氨基酸的 3 个相邻的碱基 ④ 转运 RNA 上一端的 3 个碱基⑤ 信使 RNA 上决定氨基酸的 3 个相邻的碱基 ⑥ 有遗传效应的 DNA 片段A.⑤①③B.⑥②⑤C.⑤①②D.③⑥④4.遗传因子为 AaBb(两对基因自由组合)的水稻自交,后代中两对遗传因子都纯合的个体占总数 ( )A.2/16 B.4/16 C.6/16 D.8/165.以下关于人类对遗传物质的探索过程的说法正确的是A.格里菲思认为使 R 型细菌转化为 S 型细菌的转化因子是 DNAB.艾弗里发现只有与 S 型细菌的 DN...

1、当您付费下载文档后,您只拥有了使用权限,并不意味着购买了版权,文档只能用于自身使用,不得用于其他商业用途(如 [转卖]进行直接盈利或[编辑后售卖]进行间接盈利)。
2、本站所有内容均由合作方或网友上传,本站不对文档的完整性、权威性及其观点立场正确性做任何保证或承诺!文档内容仅供研究参考,付费前请自行鉴别。
3、如文档内容存在违规,或者侵犯商业秘密、侵犯著作权等,请点击“违规举报”。

碎片内容

广东省东莞市翰林实验学校2024-2025学年生物高一第二学期期末预测试题含解析

您可能关注的文档

确认删除?