贵州省荔波高级中学2025届生物高一下期末综合测试模拟试题含解析

贵州省荔波高级中学2025届生物高一下期末综合测试模拟试题含解析_第1页
1/8
贵州省荔波高级中学2025届生物高一下期末综合测试模拟试题含解析_第2页
2/8
贵州省荔波高级中学2025届生物高一下期末综合测试模拟试题含解析_第3页
3/8
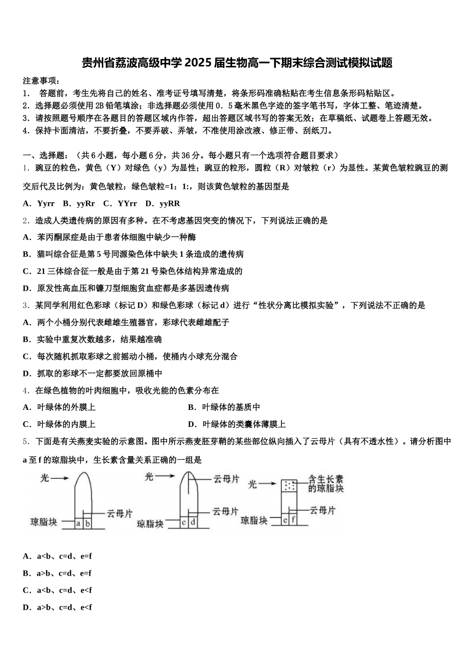
贵州省荔波高级中学 2025 届生物高一下期末综合测试模拟试题注意事项:1. 答题前,考生先将自己的姓名、准考证号填写清楚,将条形码准确粘贴在考生信息条形码粘贴区。2.选择题必须使用 2B 铅笔填涂;非选择题必须使用 0.5 毫米黑色字迹的签字笔书写,字体工整、笔迹清楚。3.请按照题号顺序在各题目的答题区域内作答,超出答题区域书写的答案无效;在草稿纸、试题卷上答题无效。4.保持卡面清洁,不要折叠,不要弄破、弄皱,不准使用涂改液、修正带、刮纸刀。一、选择题:(共 6 小题,每小题 6 分,共 36 分。每小题只有一个选项符合题目要求)1.豌豆的粒色,黄色(Y)对绿色(y)为显性;豌豆的粒形,圆粒(R)对皱粒(r)为显性。某黄色皱粒豌豆的测交后代及比例为:黄色皱粒:绿色皱粒=1:1:,则该黄色皱粒的基因型是A.Yyrr B.yyRr C.YYrr D.yyRR2.造成人类遗传病的原因有多种。在不考虑基因突变的情况下,下列说法正确的是A.苯丙酮尿症是由于患者体细胞中缺少一种酶B.猫叫综合征是第 5 号同源染色体中缺失 1 条造成的遗传病C.21 三体综合征一般是由于第 21 号染色体结构异常造成的D.原发性高血压和镰刀型细胞贫血症都是多基因遗传病3.某同学利用红色彩球(标记 D)和绿色彩球(标记 d)进行“性状分离比模拟实验”,下列说法不正确的是A.两个小桶分别代表雌雄生殖器官,彩球代表雌雄配子B.实验中重复次数越多,结果越准确C.每次随机抓取彩球之前摇动小桶,使桶内小球充分混合D.抓取的彩球不一定都要放回原桶中4.在绿色植物的叶肉细胞中,吸收光能的色素分布在A.叶绿体的外膜上B.叶绿体的基质中C.叶绿体的内膜上D.叶绿体的类囊体薄膜上5.下面是有关燕麦实验的示意图。图中所示燕麦胚芽鞘的某些部位纵向插入了云母片(具有不透水性)。请分析图中a 至 f 的琼脂块中,生长素含量关系正确的一组是A.ab、c=d、e=fC.ab、c=d、e

1、当您付费下载文档后,您只拥有了使用权限,并不意味着购买了版权,文档只能用于自身使用,不得用于其他商业用途(如 [转卖]进行直接盈利或[编辑后售卖]进行间接盈利)。
2、本站所有内容均由合作方或网友上传,本站不对文档的完整性、权威性及其观点立场正确性做任何保证或承诺!文档内容仅供研究参考,付费前请自行鉴别。
3、如文档内容存在违规,或者侵犯商业秘密、侵犯著作权等,请点击“违规举报”。

碎片内容

贵州省荔波高级中学2025届生物高一下期末综合测试模拟试题含解析

您可能关注的文档

确认删除?