陕西省西安市第六十六中学2025年物理高一第二学期期末质量跟踪监视试题含解析

陕西省西安市第六十六中学2025年物理高一第二学期期末质量跟踪监视试题含解析_第1页
1/15
陕西省西安市第六十六中学2025年物理高一第二学期期末质量跟踪监视试题含解析_第2页
2/15
陕西省西安市第六十六中学2025年物理高一第二学期期末质量跟踪监视试题含解析_第3页
3/15
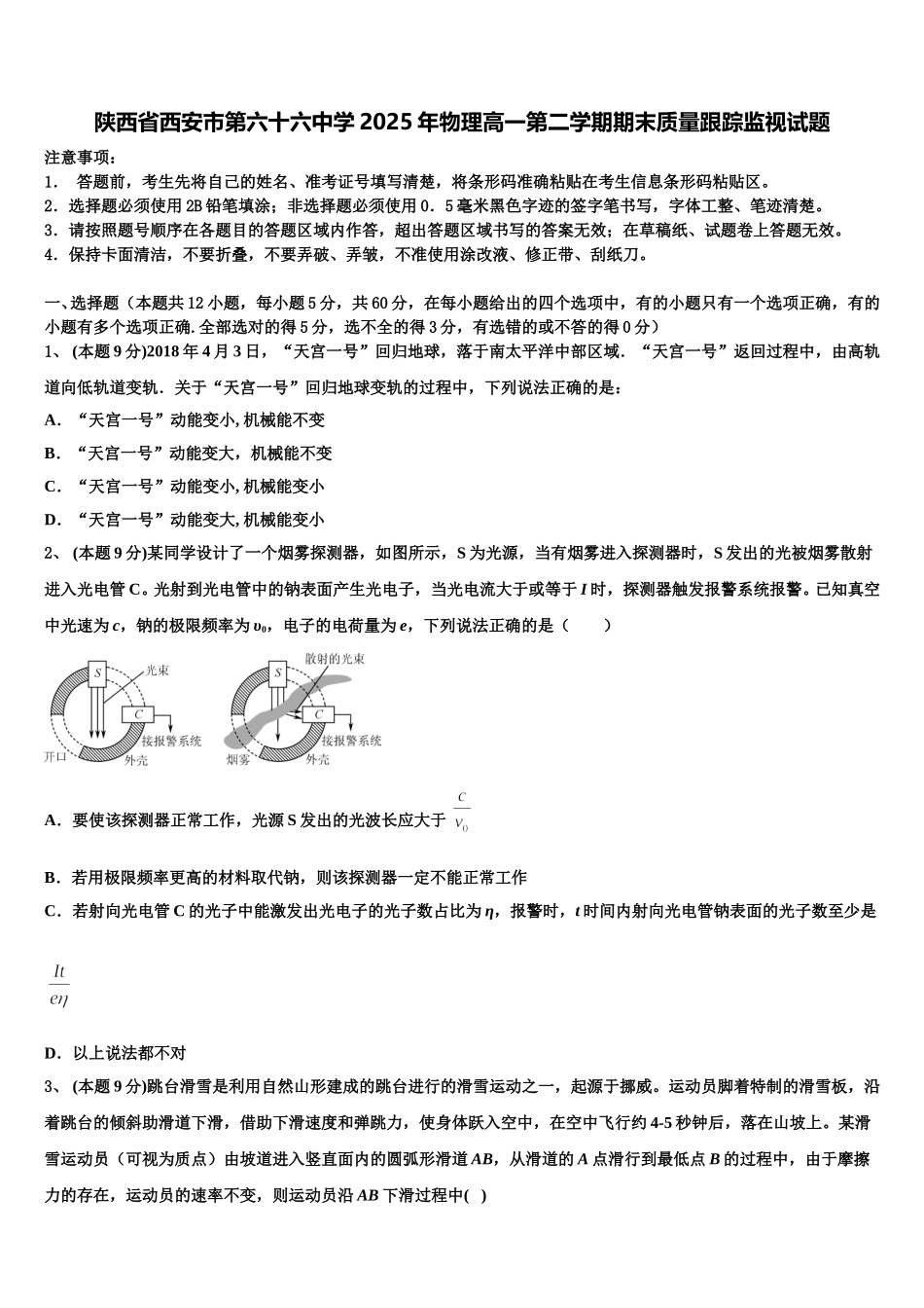
陕西省西安市第六十六中学 2025 年物理高一第二学期期末质量跟踪监视试题注意事项:1. 答题前,考生先将自己的姓名、准考证号填写清楚,将条形码准确粘贴在考生信息条形码粘贴区。2.选择题必须使用 2B 铅笔填涂;非选择题必须使用 0.5 毫米黑色字迹的签字笔书写,字体工整、笔迹清楚。3.请按照题号顺序在各题目的答题区域内作答,超出答题区域书写的答案无效;在草稿纸、试题卷上答题无效。4.保持卡面清洁,不要折叠,不要弄破、弄皱,不准使用涂改液、修正带、刮纸刀。一、选择题(本题共 12 小题,每小题 5 分,共 60 分,在每小题给出的四个选项中,有的小题只有一个选项正确,有的小题有多个选项正确.全部选对的得 5 分,选不全的得 3 分,有选错的或不答的得 0 分)1、 (本题 9 分)2018 年 4 月 3 日,“天宫一号”回归地球,落于南太平洋中部区域.“天宫一号”返回过程中,由高轨道向低轨道变轨.关于“天宫一号”回归地球变轨的过程中,下列说法正确的是:A.“天宫一号”动能变小, 机械能不变B.“天宫一号”动能变大,机械能不变C.“天宫一号”动能变小, 机械能变小D.“天宫一号”动能变大, 机械能变小2、 (本题 9 分)某同学设计了一个烟雾探测器,如图所示,S 为光源,当有烟雾进入探测器时,S 发出的光被烟雾散射进入光电管 C。光射到光电管中的钠表面产生光电子,当光电流大于或等于 I 时,探测器触发报警系统报警。已知真空中光速为 c,钠的极限频率为 υ0,电子的电荷量为 e,下列说法正确的是( )A.要使该探测器正常工作,光源 S 发出的光波长应大于 B.若用极限频率更高的材料取代钠,则该探测器一定不能正常工作C.若射向光电管 C 的光子中能激发出光电子的光子数占比为 η,报警时,t 时间内射向光电管钠表面的光子数至少是D.以上说法都不对3、 (本题 9 分)跳台滑雪是利用自然山形建成的跳台进行的滑雪运动之一,起源于挪威。运动员脚着特制的滑雪板,沿着跳台的倾斜助滑道下滑,借助下滑速度和弹跳力,使身体跃入空中,在空中飞行约 4-5 秒钟后,落在山坡上。某滑雪运动员(可视为质点)由坡道进入竖直面内的圆弧形滑道 AB,从滑道的 A 点滑行到最低点 B 的过程中,由于摩擦力的存在,运动员的速率不变,则运动员沿 AB 下滑过程中( )A.所受合外力始终为零B.所受摩擦力大小不变C.合外力做功一定为零D.机械能始终保持不变4、关于功和能,下列说法...

1、当您付费下载文档后,您只拥有了使用权限,并不意味着购买了版权,文档只能用于自身使用,不得用于其他商业用途(如 [转卖]进行直接盈利或[编辑后售卖]进行间接盈利)。
2、本站所有内容均由合作方或网友上传,本站不对文档的完整性、权威性及其观点立场正确性做任何保证或承诺!文档内容仅供研究参考,付费前请自行鉴别。
3、如文档内容存在违规,或者侵犯商业秘密、侵犯著作权等,请点击“违规举报”。

碎片内容

陕西省西安市第六十六中学2025年物理高一第二学期期末质量跟踪监视试题含解析

您可能关注的文档

确认删除?