2026届海口市第一中学化学高一上期中预测试题含解析

2026届海口市第一中学化学高一上期中预测试题含解析_第1页
1/12
2026届海口市第一中学化学高一上期中预测试题含解析_第2页
2/12
2026届海口市第一中学化学高一上期中预测试题含解析_第3页
3/12
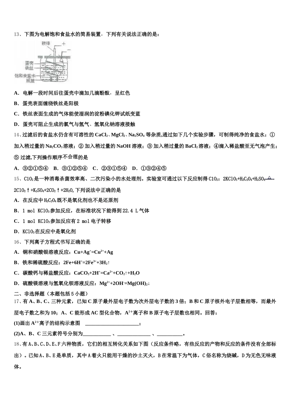
2026 届海口市第一中学化学高一上期中预测试题注意事项1.考试结束后,请将本试卷和答题卡一并交回.2.答题前,请务必将自己的姓名、准考证号用 0.5 毫米黑色墨水的签字笔填写在试卷及答题卡的规定位置.3.请认真核对监考员在答题卡上所粘贴的条形码上的姓名、准考证号与本人是否相符.4.作答选择题,必须用 2B 铅笔将答题卡上对应选项的方框涂满、涂黑;如需改动,请用橡皮擦干净后,再选涂其他答案.作答非选择题,必须用 05 毫米黑色墨水的签字笔在答题卡上的指定位置作答,在其他位置作答一律无效.5.如需作图,须用 2B 铅笔绘、写清楚,线条、符号等须加黑、加粗.一、选择题(每题只有一个选项符合题意)1、下列离子方程式正确的是A.Zn 与稀 H2SO4反应:Zn+H+=Zn2++H2↑B.Na2CO3溶液与足量盐酸反应:CO32-+2H+=H2O+CO2↑C.Cl2与 NaOH 溶液反应:Cl2+2OH-=2Cl-+H2OD.MgC12溶液与过量氨水反应:Mg2++2OH-=Mg(OH)2↓2、下列物品主要由金属材料制造的是( )A.B.C.D.3、下列各组中的两种物质在溶液中的反应,可用同一离子方程式表示的是A.NaOH+HC1 ;Cu(OH)2+H2SO4B.NaHCO3+H2SO4 ;Na2CO3+HClC.NaHSO4+NaOH ;H2SO4+NaOHD.BaCl2+ Na2SO4 ; Ba(OH)2+CuSO44、下列实验装置或操作正确的是 ()ABCD向容量瓶中转移液体实验室制取蒸馏水从饱和食盐水中提取 NaCl 晶体分离酒精和水A.AB.BC.CD.D5、下列变化需要加入氧化剂才能实现的A.CO32-→CO2B.Cl-→Cl2C.Cr2O72-→Cr3+D.NO→NH36、下列反应中气体只作氧化剂的是( )A.Cl2通入水中 B.Cl2通入 FeCl2溶液中C.SO2通入氯水中 D.NO2通入水中7、标准状况下,① 6.72LNH3;② 1.204×1023个 H2S;③ 5.6gCH4;④ 0.5molHCl,下列关系不正确的是A.体积大小:④>③>①>②B.原子数目:③>①>④>②C.密度大小:④>②>①>③D.质量大小:④>③>②>①8、如图是配制一定物质的量浓度溶液的过程示意图。下列说法中错误的是( )A.所配制的 Na2CO3溶液的物质的量浓度为 1.0 mol · L-1B.操作 2 是将溶解并放置至室温的 Na2CO3溶液转移到容量瓶中C.操作 4 如果仰视,会使配得溶液的浓度偏低D.操作 5 中,定容摇匀后发现液面低于刻度线,继续加水至液面与刻度线相切9、在同温、同压下,A 容器中的 H2与 B 容器中的 NH3所含原子总数相等,则 A 与 B 的体积之比为( )A.1∶1B.1∶2C.2∶1D.3∶210、在...

1、当您付费下载文档后,您只拥有了使用权限,并不意味着购买了版权,文档只能用于自身使用,不得用于其他商业用途(如 [转卖]进行直接盈利或[编辑后售卖]进行间接盈利)。
2、本站所有内容均由合作方或网友上传,本站不对文档的完整性、权威性及其观点立场正确性做任何保证或承诺!文档内容仅供研究参考,付费前请自行鉴别。
3、如文档内容存在违规,或者侵犯商业秘密、侵犯著作权等,请点击“违规举报”。

碎片内容

2026届海口市第一中学化学高一上期中预测试题含解析

您可能关注的文档

确认删除?