2025-2026学年黑龙江省绥化市绥棱县林业局中学高一上化学期中考试模拟试题含解析

2025-2026学年黑龙江省绥化市绥棱县林业局中学高一上化学期中考试模拟试题含解析_第1页
1/17
2025-2026学年黑龙江省绥化市绥棱县林业局中学高一上化学期中考试模拟试题含解析_第2页
2/17
2025-2026学年黑龙江省绥化市绥棱县林业局中学高一上化学期中考试模拟试题含解析_第3页
3/17
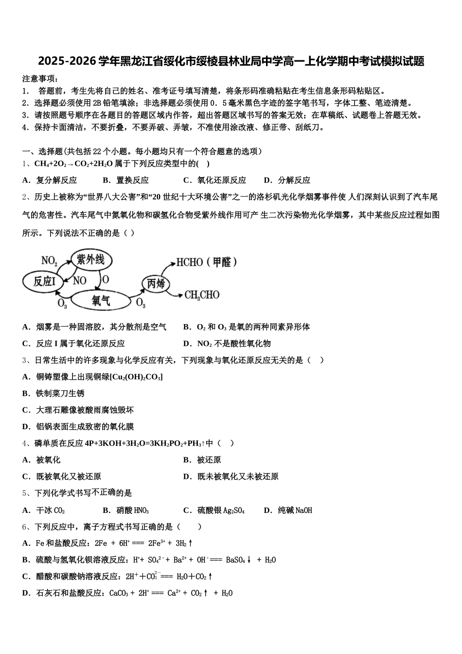
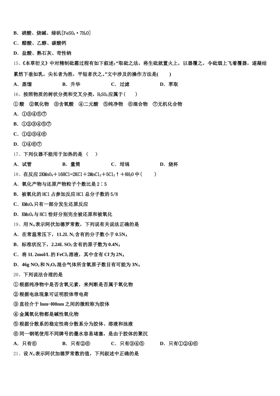
2025-2026 学年黑龙江省绥化市绥棱县林业局中学高一上化学期中考试模拟试题注意事项:1. 答题前,考生先将自己的姓名、准考证号填写清楚,将条形码准确粘贴在考生信息条形码粘贴区。2.选择题必须使用 2B 铅笔填涂;非选择题必须使用 0.5 毫米黑色字迹的签字笔书写,字体工整、笔迹清楚。3.请按照题号顺序在各题目的答题区域内作答,超出答题区域书写的答案无效;在草稿纸、试题卷上答题无效。4.保持卡面清洁,不要折叠,不要弄破、弄皱,不准使用涂改液、修正带、刮纸刀。一、选择题(共包括 22 个小题。每小题均只有一个符合题意的选项)1、CH4+2O2→CO2+2H2O 属于下列反应类型中的( )A.复分解反应B.置换反应C.氧化还原反应D.分解反应2、历史上被称为“世界八大公害”和“20 世纪十大环境公害”之一的洛杉矶光化学烟雾事件使 人们深刻认识到了汽车尾气的危害性。汽车尾气中氮氧化物和碳氢化合物受紫外线作用可产 生二次污染物光化学烟雾,其中某些反应过程如图所示。下列说法不正确的是( )A.烟雾是一种固溶胶,其分散剂是空气B.O2 和 O3 是氧的两种同素异形体C.反应 I 属于氧化还原反应D.NO2 不是酸性氧化物3、日常生活中的许多现象与化学反应有关,下列现象与氧化还原反应无关的是( )A.铜铸塑像上出现铜绿[Cu2(OH)2CO3]B.铁制菜刀生锈C.大理石雕像被酸雨腐蚀毁坏D.铝锅表面生成致密的氧化膜4、磷单质在反应 4P+3KOH+3H2O=3KH2PO2+PH3↑中( )A.被氧化B.被还原C.既被氧化又被还原D.既未被氧化又未被还原5、下列化学式书写不正确的是A.干冰 CO2B.硝酸 HNO3C.硫酸银 Ag2SO4D.纯碱 NaOH6、下列反应中,离子方程式书写正确的是( )A.Fe 和盐酸反应:2Fe + 6H+ === 2Fe3+ + 3H2↑B.硫酸与氢氧化钡溶液反应:H++ SO42﹣+ Ba2+ + OH﹣=== BaSO4↓ + H2OC.醋酸和碳酸钠溶液反应:2H++CO === H2O+CO2↑D.石灰石和盐酸反应:CaCO3 + 2H+ === Ca2+ + CO2↑ + H2O7、下列有关阿伏加德罗常数(NA)的说法错误的是( )A.32gO2所含的原子数目为 NAB.0.5molH2O 含有的原子数目为 1.5NAC.1molH2O 含有的水分子数目为 NAD.0.5NA个氯气分子的物质的量是 0.5mol8、如果 4gNH3中含有 x 个 NH3分子,那么 8gH2S 中含有的电子数为A.xB.3.4xC.12xD.18x9、配制体积为 100ml、溶质物质的量为 0.2mol 的 NaOH 溶液时,不需要用到的仪器是( )A.B.C.D.1...

1、当您付费下载文档后,您只拥有了使用权限,并不意味着购买了版权,文档只能用于自身使用,不得用于其他商业用途(如 [转卖]进行直接盈利或[编辑后售卖]进行间接盈利)。
2、本站所有内容均由合作方或网友上传,本站不对文档的完整性、权威性及其观点立场正确性做任何保证或承诺!文档内容仅供研究参考,付费前请自行鉴别。
3、如文档内容存在违规,或者侵犯商业秘密、侵犯著作权等,请点击“违规举报”。

碎片内容

2025-2026学年黑龙江省绥化市绥棱县林业局中学高一上化学期中考试模拟试题含解析

您可能关注的文档

确认删除?