山东省淄博市高青县第一中学2025届高一生物第二学期期末检测模拟试题含解析

山东省淄博市高青县第一中学2025届高一生物第二学期期末检测模拟试题含解析_第1页
1/8
山东省淄博市高青县第一中学2025届高一生物第二学期期末检测模拟试题含解析_第2页
2/8
山东省淄博市高青县第一中学2025届高一生物第二学期期末检测模拟试题含解析_第3页
3/8
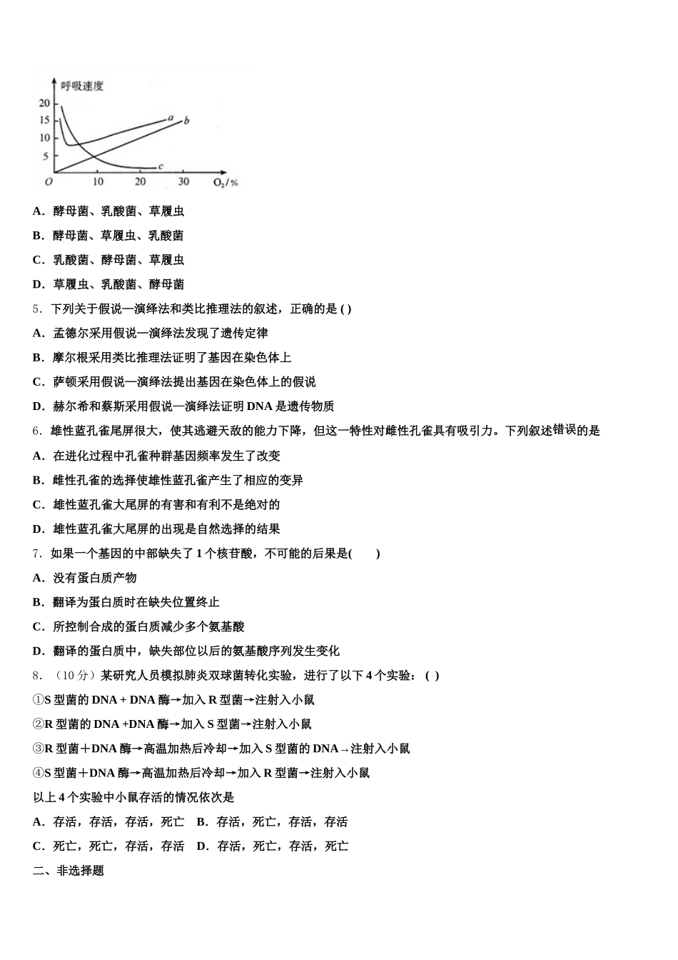
山东省淄博市高青县第一中学 2025 届高一生物第二学期期末检测模拟试题注意事项1.考试结束后,请将本试卷和答题卡一并交回.2.答题前,请务必将自己的姓名、准考证号用 0.5 毫米黑色墨水的签字笔填写在试卷及答题卡的规定位置.3.请认真核对监考员在答题卡上所粘贴的条形码上的姓名、准考证号与本人是否相符.4.作答选择题,必须用 2B 铅笔将答题卡上对应选项的方框涂满、涂黑;如需改动,请用橡皮擦干净后,再选涂其他答案.作答非选择题,必须用 05 毫米黑色墨水的签字笔在答题卡上的指定位置作答,在其他位置作答一律无效.5.如需作图,须用 2B 铅笔绘、写清楚,线条、符号等须加黑、加粗.一、选择题(本大题共 7 小题,每小题 6 分,共 42 分。)1.下列关于人体内环境的说法正确的是:( )A.内环境的各组成部分都是 90%为水,7%-9%为蛋白质B.细胞外液的渗透压 90%以上来源于 Na+和 Cl+C.正常人的血浆为中性,PH 大约在 6.75-7.35 之间D.健康成年人的腋窝温度应始终在 37℃2.右图表示某动物的一个正在分裂的细胞的,下列判断正确的是( )A.该状态的细胞的可发生基因重组现象B.该状态下的细胞的内不发生 ATP 水解C.①②③可组成一个染色体组,④⑤⑥为一个染色体组D.若①是 X 染色体,则④是 Y 染色体,其余是常染色体3.下列关于动物细胞有丝分裂的叙述,错误的是( )A.染色体与中心体的复制都发生在间期B.前期和中期的每条染色体上都含有两个 DNA 分子C.后期着丝粒分裂导致染色单体加倍D.末期细胞从中部凹陷、缢裂,体现了细胞膜具有流动性4.下图表示氧气浓度对培养液中草履虫、乳酸菌、酵母菌的细胞呼吸的影响,曲线 a、b、c 分别代表了( )A.酵母菌、乳酸菌、草履虫B.酵母菌、草履虫、乳酸菌C.乳酸菌、酵母菌、草履虫D.草履虫、乳酸菌、酵母菌5.下列关于假说—演绎法和类比推理法的叙述,正确的是 ( )A.孟德尔采用假说—演绎法发现了遗传定律B.摩尔根采用类比推理法证明了基因在染色体上C.萨顿采用假说—演绎法提出基因在染色体上的假说D.赫尔希和蔡斯采用假说—演绎法证明 DNA 是遗传物质6.雄性蓝孔雀尾屏很大,使其逃避天敌的能力下降,但这一特性对雌性孔雀具有吸引力。下列叙述错误的是A.在进化过程中孔雀种群基因频率发生了改变B.雌性孔雀的选择使雄性蓝孔雀产生了相应的变异C.雄性蓝孔雀大尾屏的有害和有利不是绝对的D.雄性蓝孔雀大尾屏的出现是自然选择...

1、当您付费下载文档后,您只拥有了使用权限,并不意味着购买了版权,文档只能用于自身使用,不得用于其他商业用途(如 [转卖]进行直接盈利或[编辑后售卖]进行间接盈利)。
2、本站所有内容均由合作方或网友上传,本站不对文档的完整性、权威性及其观点立场正确性做任何保证或承诺!文档内容仅供研究参考,付费前请自行鉴别。
3、如文档内容存在违规,或者侵犯商业秘密、侵犯著作权等,请点击“违规举报”。

碎片内容

山东省淄博市高青县第一中学2025届高一生物第二学期期末检测模拟试题含解析

您可能关注的文档

确认删除?