广东省龙城高级中学2025-2026学年化学高一上期中检测模拟试题含解析

广东省龙城高级中学2025-2026学年化学高一上期中检测模拟试题含解析_第1页
1/19
广东省龙城高级中学2025-2026学年化学高一上期中检测模拟试题含解析_第2页
2/19
广东省龙城高级中学2025-2026学年化学高一上期中检测模拟试题含解析_第3页
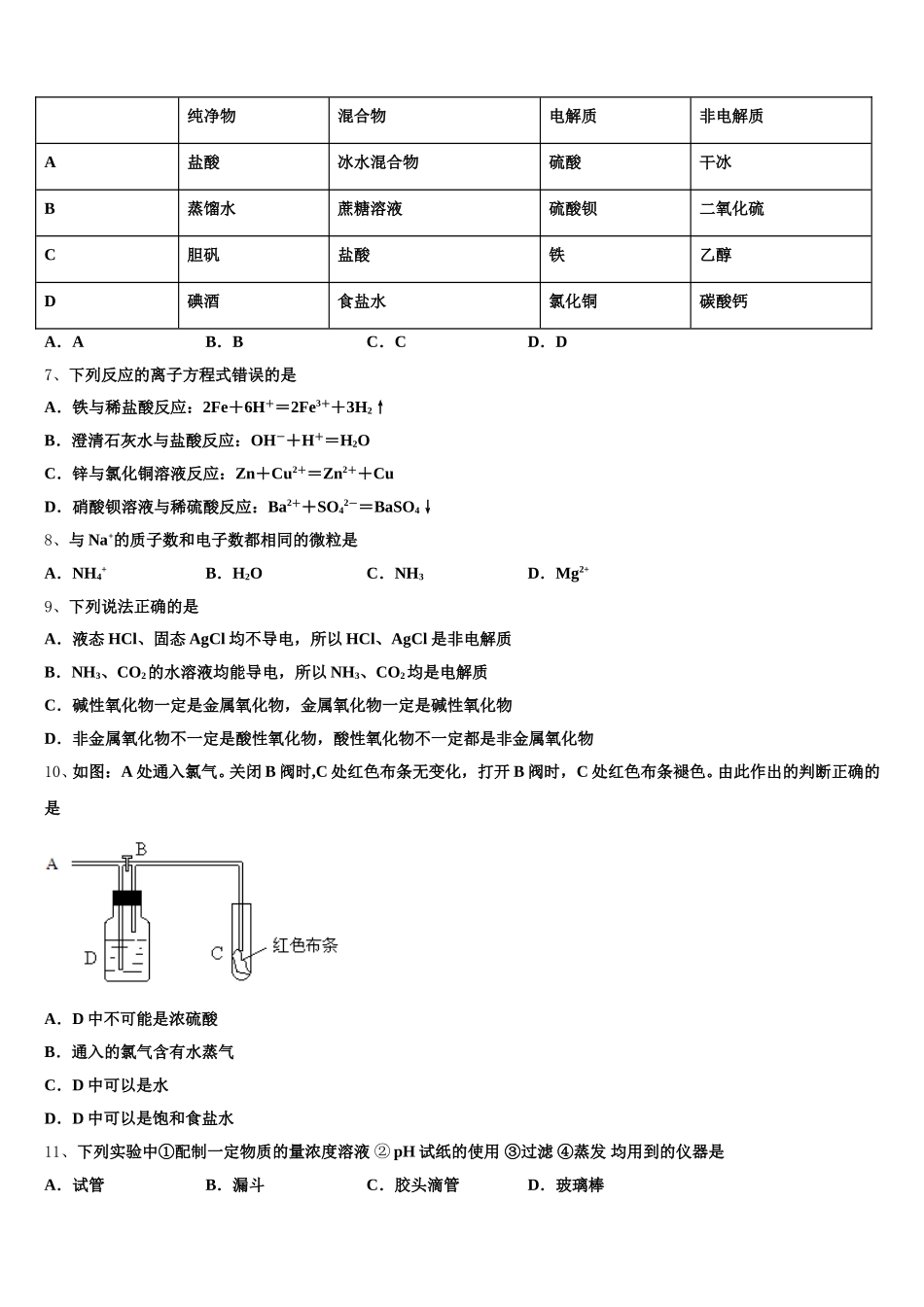
3/19
广东省龙城高级中学 2025-2026 学年化学高一上期中检测模拟试题考生须知:1.全卷分选择题和非选择题两部分,全部在答题纸上作答。选择题必须用 2B 铅笔填涂;非选择题的答案必须用黑色字迹的钢笔或答字笔写在“答题纸”相应位置上。2.请用黑色字迹的钢笔或答字笔在“答题纸”上先填写姓名和准考证号。3.保持卡面清洁,不要折叠,不要弄破、弄皱,在草稿纸、试题卷上答题无效。一、选择题(共包括 22 个小题。每小题均只有一个符合题意的选项)1、下列各组物质中,互为同系物的是( )A.B.乙二醇和丙三醇C.葡萄糖和果糖D.CH3COOCH3和 CH3COOC(CH3)32、X、Y、Z、W 均为原子序数小于 18 的四种元素的原子,已知 X 核外电子总数等于电子层数,Y 最外层电子数是次外层电子数的两倍,Z2是空气的主要成分之一,是最常见的助燃剂,W+与氖原子核外电子排布相同,下列说法不正确的是A.Z2-与 W+具有相同的核外电子排布B.YZ2的水溶液能导电,所以化合物 YZ2属于电解质C.化合物 WZX 的水溶液能使湿润的红色石蕊试纸变蓝D.元素 X、Z 之间可以形成 X2Z 和 X2Z2两种化合物3、分类法在化学学科的发展中起到了非常重要的作用,下列分类标准合理的是A.根据是否具有丁达尔效应,将分散系分为溶液、浊液和胶体B.依据分子组成中含有氢原子的数目,将酸分为一元酸、二元酸等C.根据水溶液是否能够导电,将物质分为电解质和非电解质D.依据组成元素的种类,将纯净物分为单质和化合物4、溶质质量分数分别为 a%和 5a%的 H2SO4 溶液等体积混合均匀后,则混合溶液中 H2SO4的质量分数为A.等于 3a%B.等于 6a%C.大于 3a%D.小于 3a%5、用 NA表示阿伏加德罗常数,下列叙述不正确的是A.标准状况下,22.4LH2含有的分子数为 NAB.常温常压下,1.06g Na2CO3含有的 Na+离子数为 0.02NAC.通常状况下,NA个 CO2分子占有的体积为 22.4LD.1L0.5mol/L 的 MgCl2溶液中,含有 Cl-个数为 NA6、下列关于纯净物、混合物、电解质、非电解质的正确组合为( )纯净物混合物电解质非电解质A盐酸冰水混合物硫酸干冰B蒸馏水蔗糖溶液硫酸钡二氧化硫C胆矾盐酸铁乙醇D碘酒食盐水氯化铜碳酸钙A.AB.BC.CD.D7、下列反应的离子方程式错误的是A.铁与稀盐酸反应:2Fe+6H+=2Fe3++3H2↑B.澄清石灰水与盐酸反应:OH-+H+=H2OC.锌与氯化铜溶液反应:Zn+Cu2+=Zn2++CuD.硝酸钡溶液与稀硫酸反应:Ba2++SO42-=BaSO4↓8、与 Na+的质...

1、当您付费下载文档后,您只拥有了使用权限,并不意味着购买了版权,文档只能用于自身使用,不得用于其他商业用途(如 [转卖]进行直接盈利或[编辑后售卖]进行间接盈利)。
2、本站所有内容均由合作方或网友上传,本站不对文档的完整性、权威性及其观点立场正确性做任何保证或承诺!文档内容仅供研究参考,付费前请自行鉴别。
3、如文档内容存在违规,或者侵犯商业秘密、侵犯著作权等,请点击“违规举报”。

碎片内容

广东省龙城高级中学2025-2026学年化学高一上期中检测模拟试题含解析

您可能关注的文档

确认删除?