湖北宜昌市葛洲坝中学2025-2026学年化学高一第一学期期中质量跟踪监视试题含解析

湖北宜昌市葛洲坝中学2025-2026学年化学高一第一学期期中质量跟踪监视试题含解析_第1页
1/19
湖北宜昌市葛洲坝中学2025-2026学年化学高一第一学期期中质量跟踪监视试题含解析_第2页
2/19
湖北宜昌市葛洲坝中学2025-2026学年化学高一第一学期期中质量跟踪监视试题含解析_第3页
3/19
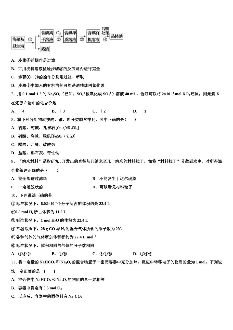
湖北宜昌市葛洲坝中学 2025-2026 学年化学高一第一学期期中质量跟踪监视试题注意事项:1.答卷前,考生务必将自己的姓名、准考证号、考场号和座位号填写在试题卷和答题卡上。用 2B 铅笔将试卷类型(B)填涂在答题卡相应位置上。将条形码粘贴在答题卡右上角"条形码粘贴处"。2.作答选择题时,选出每小题答案后,用 2B 铅笔把答题卡上对应题目选项的答案信息点涂黑;如需改动,用橡皮擦干净后,再选涂其他答案。答案不能答在试题卷上。3.非选择题必须用黑色字迹的钢笔或签字笔作答,答案必须写在答题卡各题目指定区域内相应位置上;如需改动,先划掉原来的答案,然后再写上新答案;不准使用铅笔和涂改液。不按以上要求作答无效。4.考生必须保证答题卡的整洁。考试结束后,请将本试卷和答题卡一并交回。一、选择题(共包括 22 个小题。每小题均只有一个符合题意的选项)1、NA 为阿伏伽德罗常数,下列物质的物质的量最小的是A.标准状况下 2.24L O2B.含 NA 个氢原子的 H2C.22g CO2D.含 1.204×1024 个分子的 CH42、下列各组物质,按单质、化合物、混合物的顺序排列的是( )A.液态氧、烧碱、碘酒B.空气、氮气、胆矾C.干冰、铁、氯化氢D.生石灰、白磷、熟石灰3、下列关于焰色试验的说法中,正确的是A.焰色试验是化学变化B.Na、NaCl、Na2CO3灼烧时火焰颜色相同C.在做焰色试验的实验时,应用玻璃棒蘸取待测液,放在酒精灯外焰上灼烧D.若某物质的焰色反应呈黄色,说明该物质只含钠元素,不含钾元素4、已知硫酸铅难溶于水,也难溶于硝酸,却可溶于醋酸铵中,形成无色的溶液,其化学方程式是 PbSO4+2CH3COONH4=(NH4)2SO4+(CH3COO)2Pb。当在醋酸铅溶液中通入硫化氢时,有黑色沉淀硫化铅生成。表示这个反应的离子方程式正确的是( )A.(CH3COO)2Pb+H2S=PbS↓+2CH3COOHB.Pb2++2CH3COO-+H2S=PbS↓+2CH3COOHC.Pb2++H2S=PbS↓+2H+D.Pb2++2CH3COO-+2H++S2-=PbS↓+2CH3COOH5、判断下列有关化学基本概念的依据正确的是A.纯净物与混合物:是否仅含有一种元素B.酸:在水溶液里电离出的阳离子全部为 H+的化合物C.电解质与非电解质:辨别依据是水溶液是否导电D.溶液与胶体:本质区别是能否发生丁达尔效应6、海藻中含有丰富的碘元素。如图是实验室从海藻里提取碘的流程的一部分。下列判断正确的是A.步骤④的操作是过滤B.可用淀粉溶液检验步骤②的反应是否进行完全C.步骤①、③的操作分别是过滤、...

1、当您付费下载文档后,您只拥有了使用权限,并不意味着购买了版权,文档只能用于自身使用,不得用于其他商业用途(如 [转卖]进行直接盈利或[编辑后售卖]进行间接盈利)。
2、本站所有内容均由合作方或网友上传,本站不对文档的完整性、权威性及其观点立场正确性做任何保证或承诺!文档内容仅供研究参考,付费前请自行鉴别。
3、如文档内容存在违规,或者侵犯商业秘密、侵犯著作权等,请点击“违规举报”。

碎片内容

湖北宜昌市葛洲坝中学2025-2026学年化学高一第一学期期中质量跟踪监视试题含解析

您可能关注的文档

确认删除?