云南省景东彝族自治县第一中学2025年高一下生物期末学业质量监测模拟试题含解析

云南省景东彝族自治县第一中学2025年高一下生物期末学业质量监测模拟试题含解析_第1页
1/9
云南省景东彝族自治县第一中学2025年高一下生物期末学业质量监测模拟试题含解析_第2页
2/9
云南省景东彝族自治县第一中学2025年高一下生物期末学业质量监测模拟试题含解析_第3页
3/9
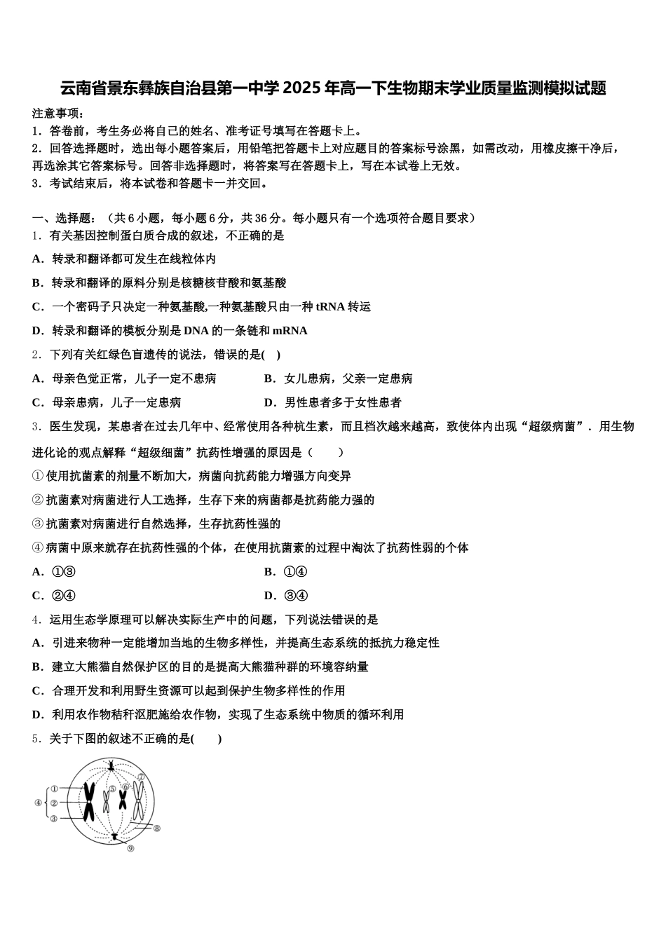
云南省景东彝族自治县第一中学 2025 年高一下生物期末学业质量监测模拟试题注意事项:1.答卷前,考生务必将自己的姓名、准考证号填写在答题卡上。2.回答选择题时,选出每小题答案后,用铅笔把答题卡上对应题目的答案标号涂黑,如需改动,用橡皮擦干净后,再选涂其它答案标号。回答非选择题时,将答案写在答题卡上,写在本试卷上无效。3.考试结束后,将本试卷和答题卡一并交回。一、选择题:(共 6 小题,每小题 6 分,共 36 分。每小题只有一个选项符合题目要求)1.有关基因控制蛋白质合成的叙述,不正确的是A.转录和翻译都可发生在线粒体内B.转录和翻译的原料分别是核糖核苷酸和氨基酸C.一个密码子只决定一种氨基酸,一种氨基酸只由一种 tRNA 转运D.转录和翻译的模板分别是 DNA 的一条链和 mRNA2.下列有关红绿色盲遗传的说法,错误的是( )A.母亲色觉正常,儿子一定不患病B.女儿患病,父亲一定患病C.母亲患病,儿子一定患病D.男性患者多于女性患者3.医生发现,某患者在过去几年中、经常使用各种杭生素,而且档次越来越高,致使体内出现“超级病菌”.用生物进化论的观点解释“超级细菌”抗药性增强的原因是( )① 使用抗菌素的剂量不断加大,病菌向抗药能力增强方向变异② 抗菌素对病菌进行人工选择,生存下来的病菌都是抗药能力强的③ 抗菌素对病菌进行自然选择,生存抗药性强的④ 病菌中原来就存在抗药性强的个体,在使用抗菌素的过程中淘汰了抗药性弱的个体A.①③B.①④C.②④D.③④4.运用生态学原理可以解决实际生产中的问题,下列说法错误的是A.引进来物种一定能增加当地的生物多样性,并提高生态系统的抵抗力稳定性B.建立大熊猫自然保护区的目的是提高大熊猫种群的环境容纳量C.合理开发和利用野生资源可以起到保护生物多样性的作用D.利用农作物秸秆沤肥施给农作物,实现了生态系统中物质的循环利用5.关于下图的叙述不正确的是( )A.因为细胞中无细胞壁有中心体⑨,所以可以判定该细胞为动物细胞B.④是一条染色体,包含两条染色单体①和③,它们通过一个着丝点②相连C.细胞中含有两对同源染色体,其中④和⑦为一对同源染色体D.在后期时,移向同一极的染色体均为非同源染色体6.某病为伴 X 隐性遗传病,且男患者不育,以下说法正确的是( )A.该病发病率男女相当B.女患者的儿子会患病C.男患者的双亲均表现为正常D.男患者的致病基因只能传给女儿二、综合题:本大题共 4 小题7.(9 分...

1、当您付费下载文档后,您只拥有了使用权限,并不意味着购买了版权,文档只能用于自身使用,不得用于其他商业用途(如 [转卖]进行直接盈利或[编辑后售卖]进行间接盈利)。
2、本站所有内容均由合作方或网友上传,本站不对文档的完整性、权威性及其观点立场正确性做任何保证或承诺!文档内容仅供研究参考,付费前请自行鉴别。
3、如文档内容存在违规,或者侵犯商业秘密、侵犯著作权等,请点击“违规举报”。

碎片内容

云南省景东彝族自治县第一中学2025年高一下生物期末学业质量监测模拟试题含解析

您可能关注的文档

确认删除?