2025届江西省于都实验中学高二下物理期中联考试题含解析

2025届江西省于都实验中学高二下物理期中联考试题含解析_第1页
1/11
2025届江西省于都实验中学高二下物理期中联考试题含解析_第2页
2/11
2025届江西省于都实验中学高二下物理期中联考试题含解析_第3页
3/11
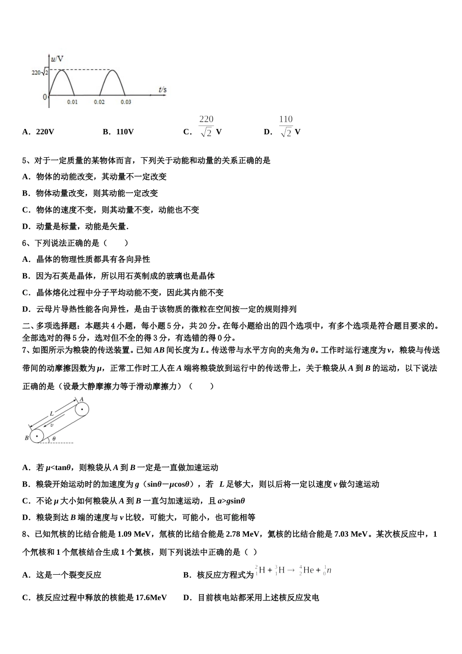
2025 届江西省于都实验中学高二下物理期中联考试题注意事项1.考试结束后,请将本试卷和答题卡一并交回.2.答题前,请务必将自己的姓名、准考证号用 0.5 毫米黑色墨水的签字笔填写在试卷及答题卡的规定位置.3.请认真核对监考员在答题卡上所粘贴的条形码上的姓名、准考证号与本人是否相符.4.作答选择题,必须用 2B 铅笔将答题卡上对应选项的方框涂满、涂黑;如需改动,请用橡皮擦干净后,再选涂其他答案.作答非选择题,必须用 05 毫米黑色墨水的签字笔在答题卡上的指定位置作答,在其他位置作答一律无效.5.如需作图,须用 2B 铅笔绘、写清楚,线条、符号等须加黑、加粗.一、单项选择题:本题共 6 小题,每小题 4 分,共 24 分。在每小题给出的四个选项中,只有一项是符合题目要求的。1、如图电阻为 r 的矩形线圈面积为 S,在匀强磁场中绕垂直于磁场的轴以角速度 ω 匀速转动.t=0 时刻线圈平面与磁场垂直,各电表均为理想交流电表.则A.滑片 P 下滑时,电压表的读数不变B.图示位置线圈中的感应电动势最大C.线圈从图示位置转过 180°的过程中,流过电阻 R 的电荷量为D.1 s 内流过 R 的电流方向改变次2、有些汽车设置有安全气囊,它是用来保护乘客的,使汽车在出现撞击事故时,乘客不致发生致命危险,关于安全气囊的作用,下列说法中正确的是A.减小人的动能变化量B.减小人的动能变化率C.减小人的动量变化率D.减小人受到合力外的冲量3、下列属于国际单位制中的基本物理量的是( )A.电压、电流B.电场强度、磁场强度C.功率、效率D.质量、时间4、使用专用的“整流”设备可以将交流变换为直流,整流后得到的电压如图所示,此电压的有效值为( ) A.220VB.110VC.VD.V5、对于一定质量的某物体而言,下列关于动能和动量的关系正确的是A.物体的动能改变,其动量不一定改变B.物体动量改变,则其动能一定改变C.物体的速度不变,则其动量不变,动能也不变D.动量是标量,动能是矢量.6、下列说法正确的是( )A.晶体的物理性质都具有各向异性B.因为石英是晶体,所以用石英制成的玻璃也是晶体C.晶体熔化过程中分子平均动能不变,因此其内能不变D.云母片导热性能各向异性,是由于该物质的微粒在空间按一定的规则排列二、多项选择题:本题共 4 小题,每小题 5 分,共 20 分。在每小题给出的四个选项中,有多个选项是符合题目要求的。全部选对的得 5 分,选对但不全的得 3 分,有选错的...

1、当您付费下载文档后,您只拥有了使用权限,并不意味着购买了版权,文档只能用于自身使用,不得用于其他商业用途(如 [转卖]进行直接盈利或[编辑后售卖]进行间接盈利)。
2、本站所有内容均由合作方或网友上传,本站不对文档的完整性、权威性及其观点立场正确性做任何保证或承诺!文档内容仅供研究参考,付费前请自行鉴别。
3、如文档内容存在违规,或者侵犯商业秘密、侵犯著作权等,请点击“违规举报”。

碎片内容

2025届江西省于都实验中学高二下物理期中联考试题含解析

您可能关注的文档

确认删除?