湖南省常德市武陵区第一中学2024-2025学年高一生物第二学期期末教学质量检测模拟试题含解析

湖南省常德市武陵区第一中学2024-2025学年高一生物第二学期期末教学质量检测模拟试题含解析_第1页
1/10
湖南省常德市武陵区第一中学2024-2025学年高一生物第二学期期末教学质量检测模拟试题含解析_第2页
2/10
湖南省常德市武陵区第一中学2024-2025学年高一生物第二学期期末教学质量检测模拟试题含解析_第3页
3/10
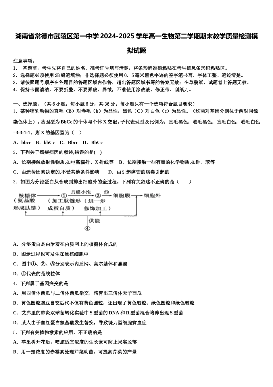
湖南省常德市武陵区第一中学 2024-2025 学年高一生物第二学期期末教学质量检测模拟试题注意事项:1. 答题前,考生先将自己的姓名、准考证号填写清楚,将条形码准确粘贴在考生信息条形码粘贴区。2.选择题必须使用 2B 铅笔填涂;非选择题必须使用 0.5 毫米黑色字迹的签字笔书写,字体工整、笔迹清楚。3.请按照题号顺序在各题目的答题区域内作答,超出答题区域书写的答案无效;在草稿纸、试题卷上答题无效。4.保持卡面清洁,不要折叠,不要弄破、弄皱,不准使用涂改液、修正带、刮纸刀。一、选择题:(共 6 小题,每小题 6 分,共 36 分。每小题只有一个选项符合题目要求)1.某种哺乳动物的直毛(B)对卷毛(b)为显性,黑色(C)对白色(c)为显性。(这两对基因分别位于两对同源染色体上)。基因型为 BbCc 的个体与个体 X 交配。子代表现型及比例为:直毛黑色:卷毛黑色:直毛白色:卷毛白色=3:3:1:1。则 X 的基因型为( )A.bbcc B.bbCc C.Bbcc D.BbCc2.下列关于癌症病因的叙述,错误的是( )A.长期接触放射性物质,如电离辐射、X 射线等B.长期接触一些有毒的化学物质,如砷、苯等C.由遗传因素决定的,不受其他条件影响D.由引起癌变的病毒引起的3.如图为分泌蛋白从合成到排出细胞外的全过程。下列有关叙述不正确的是( )A.分泌蛋白是由附着在内质网上的核糖体合成的B.图示过程也可发生在原核细胞中C.图中①、②、③分别表示内质网、高尔基体和囊泡D.④代表的是线粒体4.下列属于基因突变的是A.用四倍体西瓜与二倍体西瓜杂交,培育出三倍体无子西瓜B.黄色圆粒豌豆自交后代不但有黄色圆粒,还出现了黄色皱粒、绿色圆粒和绿色皱粒C.艾弗里的肺炎双球菌转化实验中 S 型菌的 DNA 和 R 型菌混合培养出现 S 型菌D.某人由于血红蛋白氨基酸发生替换,导致镰刀型细胞贫血症5.下列有关植物激素的应用,不正确的是A.苹果树开花后,喷施适宜浓度的生长素可防止果实脱落B.用一定浓度的赤霉素处理芹菜幼苗,可提高芹菜的产量C.用一定浓度乙烯利处理风梨,能使凤梨提前上市D.用一定浓度的脱落酸处理浸泡过的小麦种子,能提高种子的发芽率6.用 15N 标记含有 100 个碱基的 DNA 分子,该 DNA 分子中胸腺嘧啶脱氧核苷酸占 20%。若该 DNA 分子在 14N 的培养基中连续复制二次,则结果不可能是( )A.共产生 4 个 DNA 分子B.含有 14N 的 DNA 分子占 1/2C.含有 15N 的 DNA 分子...

1、当您付费下载文档后,您只拥有了使用权限,并不意味着购买了版权,文档只能用于自身使用,不得用于其他商业用途(如 [转卖]进行直接盈利或[编辑后售卖]进行间接盈利)。
2、本站所有内容均由合作方或网友上传,本站不对文档的完整性、权威性及其观点立场正确性做任何保证或承诺!文档内容仅供研究参考,付费前请自行鉴别。
3、如文档内容存在违规,或者侵犯商业秘密、侵犯著作权等,请点击“违规举报”。

碎片内容

湖南省常德市武陵区第一中学2024-2025学年高一生物第二学期期末教学质量检测模拟试题含解析

您可能关注的文档

确认删除?