2026届山西省运城市芮城县三校高一化学第一学期期中检测模拟试题含解析

2026届山西省运城市芮城县三校高一化学第一学期期中检测模拟试题含解析_第1页
1/12
2026届山西省运城市芮城县三校高一化学第一学期期中检测模拟试题含解析_第2页
2/12
2026届山西省运城市芮城县三校高一化学第一学期期中检测模拟试题含解析_第3页
3/12
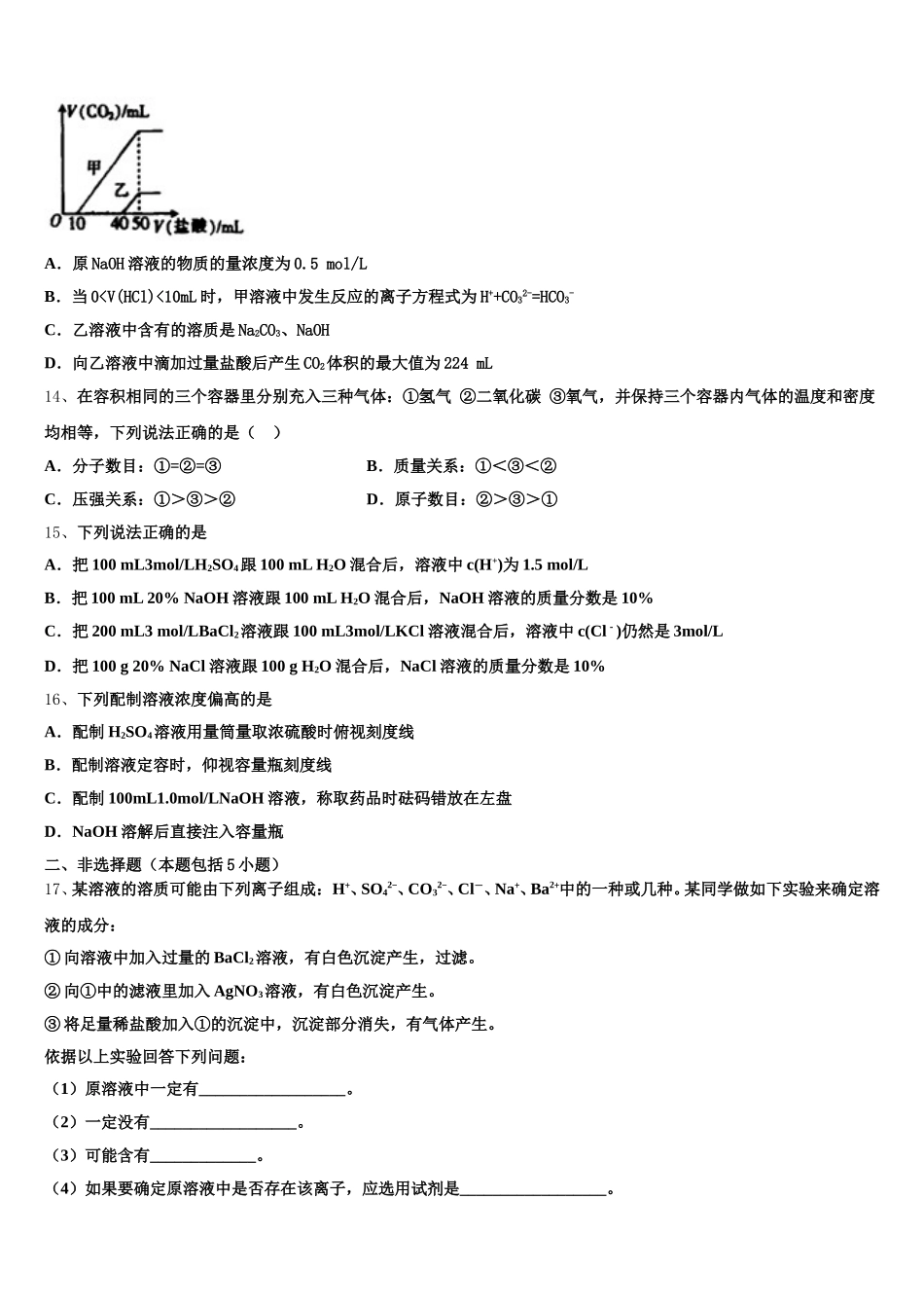
2026 届山西省运城市芮城县三校高一化学第一学期期中检测模拟试题注意事项1.考试结束后,请将本试卷和答题卡一并交回.2.答题前,请务必将自己的姓名、准考证号用 0.5 毫米黑色墨水的签字笔填写在试卷及答题卡的规定位置.3.请认真核对监考员在答题卡上所粘贴的条形码上的姓名、准考证号与本人是否相符.4.作答选择题,必须用 2B 铅笔将答题卡上对应选项的方框涂满、涂黑;如需改动,请用橡皮擦干净后,再选涂其他答案.作答非选择题,必须用 05 毫米黑色墨水的签字笔在答题卡上的指定位置作答,在其他位置作答一律无效.5.如需作图,须用 2B 铅笔绘、写清楚,线条、符号等须加黑、加粗.一、选择题(每题只有一个选项符合题意)1、东汉成书的《神农本草经》有“石胆化铁为铜”(石胆是硫酸铜)的记载。这一方法开创了人类文明史上湿法冶金的先河。其中涉及的化学反应类型是A.化合反应 B.分解反应 C.置换反应 D.复分解反应2、次磷酸(H3PO2)是一种精细磷化工产品,具有较强的还原性。NaH2PO2为正盐,可将溶液中的 Ag+还原为 Ag,从而可用于化学镀银。利用 NaH2PO2进行化学镀银反应中,若氧化剂与还原剂的物质的量之比为 4:1,则氧化产物的化学式为( )A.H3PO4B.Na3PO4C.AgD.Na2HPO23、下列反应中,不属于氧化还原反应的是A.2Na + 2H2O =2NaOH + H2↑B.2Na + O2Na2O2C.2Na2O2 + 2CO2=2Na2CO3+O2D.NaHCO3+HCl=NaCl+H2O+CO2↑4、下列所列物质,贴错了危险警告标签的是选项ABCD物质浓硫酸四氯化碳氰化钾黑火药标签腐蚀品易燃气体剧毒品爆炸品A.AB.BC.CD.D5、氧化还原反应中,水的作用可以是氧化剂、还原剂、既是氧化剂又是还原剂、既非氧化剂又非还原剂等。下列反应与Br2+SO2+2H2O=H2SO4+2HBr 相比较, 水的作用不相同的是( )①Cl2+H2O=HCl+HClO ②4Fe(OH)2+O2 +2H2O=4Fe(OH)3③2F2 +2H2O=4HF+O2 ④2Na+2H2O=2NaOH+H2↑A.③④B.①④C.①③D.②④6、相同质量的 H2SO4与 H3PO4中的氢原子数之比为A.2: 3B.3: 2C.1:2D.2:17、同温同压时,含相同分子数的 H2O 和 NH3一定具有相同的A.体积 B.原子个数 C.质量 D.电子数8、下列物质的分类正确的是混合物纯净物酸性氧化物碱盐A空气淀粉CO2石灰水KAl(SO4)2B豆浆CuSO3烧碱NaHCO3C稀硫酸石墨CO氨气CuSO4·5H2OD冰水混合物生石灰Cl2O7纯碱Cu2(OH)2CO3A.AB.BC.CD.D9、下列物质能放在食品包装袋内的小袋中,以防止食品因被...

1、当您付费下载文档后,您只拥有了使用权限,并不意味着购买了版权,文档只能用于自身使用,不得用于其他商业用途(如 [转卖]进行直接盈利或[编辑后售卖]进行间接盈利)。
2、本站所有内容均由合作方或网友上传,本站不对文档的完整性、权威性及其观点立场正确性做任何保证或承诺!文档内容仅供研究参考,付费前请自行鉴别。
3、如文档内容存在违规,或者侵犯商业秘密、侵犯著作权等,请点击“违规举报”。

碎片内容

2026届山西省运城市芮城县三校高一化学第一学期期中检测模拟试题含解析

您可能关注的文档

确认删除?