甘肃省静宁县第一中学2025-2026学年高一化学第一学期期中检测试题含解析

甘肃省静宁县第一中学2025-2026学年高一化学第一学期期中检测试题含解析_第1页
1/13
甘肃省静宁县第一中学2025-2026学年高一化学第一学期期中检测试题含解析_第2页
2/13
甘肃省静宁县第一中学2025-2026学年高一化学第一学期期中检测试题含解析_第3页
3/13
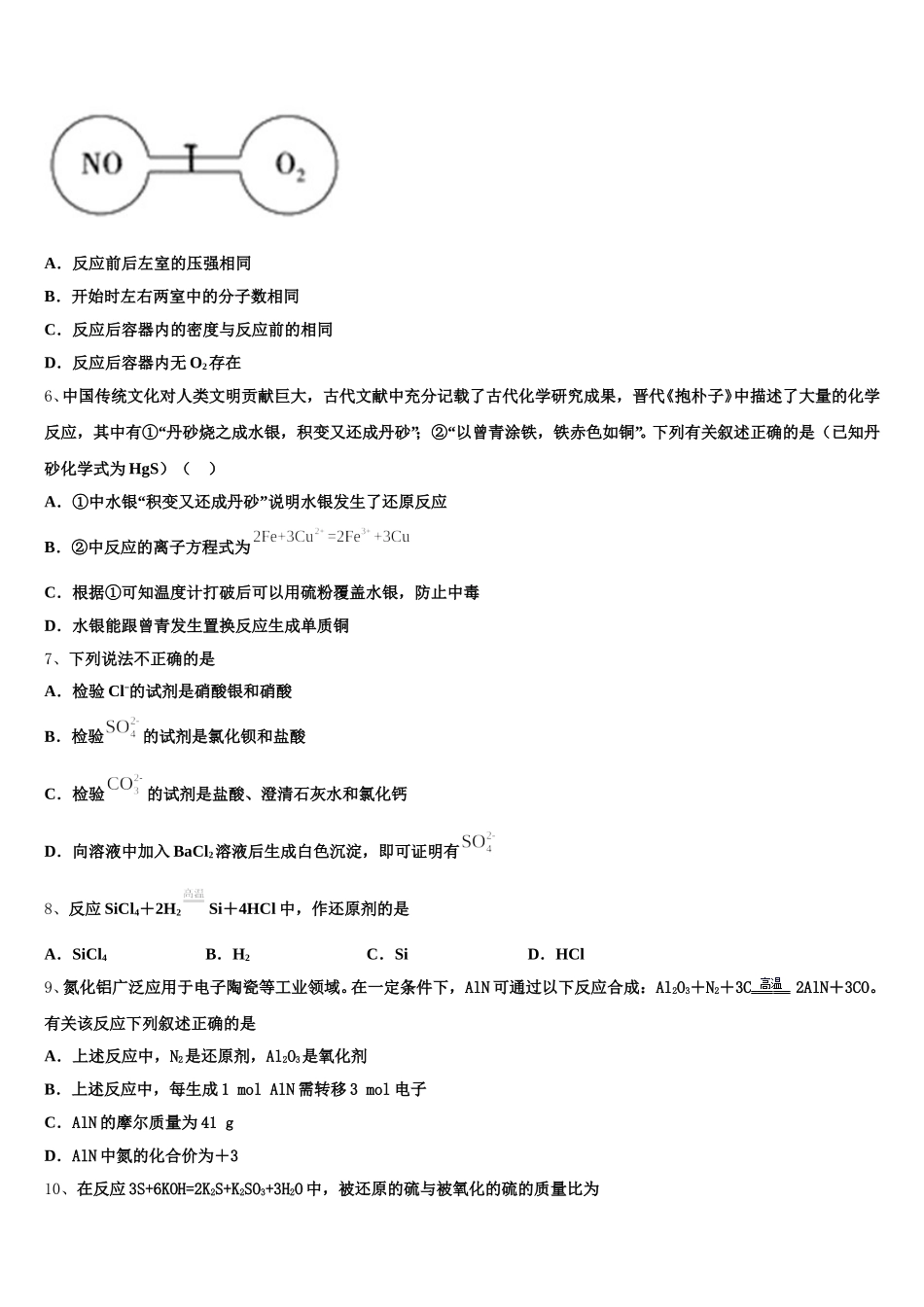
甘肃省静宁县第一中学 2025-2026 学年高一化学第一学期期中检测试题注意事项:1.答卷前,考生务必将自己的姓名、准考证号、考场号和座位号填写在试题卷和答题卡上。用 2B 铅笔将试卷类型(B)填涂在答题卡相应位置上。将条形码粘贴在答题卡右上角"条形码粘贴处"。2.作答选择题时,选出每小题答案后,用 2B 铅笔把答题卡上对应题目选项的答案信息点涂黑;如需改动,用橡皮擦干净后,再选涂其他答案。答案不能答在试题卷上。3.非选择题必须用黑色字迹的钢笔或签字笔作答,答案必须写在答题卡各题目指定区域内相应位置上;如需改动,先划掉原来的答案,然后再写上新答案;不准使用铅笔和涂改液。不按以上要求作答无效。4.考生必须保证答题卡的整洁。考试结束后,请将本试卷和答题卡一并交回。一、选择题(每题只有一个选项符合题意)1、在 0.1 L 由 NaCl、MgCl2、BaCl2组成的混合溶液中,部分离子浓度大小如图所示,下列对该溶液成分说法不正确的是( )A.NaCl 的物质的量为 0.1molB.该混合液中 BaCl2的物质的量为 0.05molC.溶质 MgCl2的质量为 9.5 gD.将该混合液加水稀释至体积为 1 L,稀释后溶液中的 Na+物质的量的浓度为 0.1mol/L2、下列关于氧化物的叙述正确的是( )A.金属氧化物一定是碱性氧化物 B.CO2是碱性氧化物C.碱性氧化物都能与碱反应 D.氧化铜是碱性氧化物,但不与水反应3、用化学方法区别 Cl2和 HCl 气体,应选用的试剂是A.溶液B.NaOH 溶液C.溶液D.石蕊试液4、下列物质属于纯净物的是A.精盐 B.蒸馏水 C.盐酸 D.漂白粉5、如图所示,室温下的两个连通容器用活塞分开,左右两室体积相同,左室充入一定量 NO,右室充入一定量 O2,且恰好使两容器内气体密度相同。打开活塞,使 NO 与 O2充分反应,反应如下:2NO+O2=2NO2。下列判断正确的是(不考虑 NO2转化为 N2O4) ( )A.反应前后左室的压强相同B.开始时左右两室中的分子数相同C.反应后容器内的密度与反应前的相同D.反应后容器内无 O2存在6、中国传统文化对人类文明贡献巨大,古代文献中充分记载了古代化学研究成果,晋代《抱朴子》中描述了大量的化学反应,其中有①“丹砂烧之成水银,积变又还成丹砂”;②“以曾青涂铁,铁赤色如铜”。下列有关叙述正确的是(已知丹砂化学式为 HgS)( )A.①中水银“积变又还成丹砂”说明水银发生了还原反应B.②中反应的离子方程式为C.根据①可知温度计打破后可以用硫粉覆盖水银,...

1、当您付费下载文档后,您只拥有了使用权限,并不意味着购买了版权,文档只能用于自身使用,不得用于其他商业用途(如 [转卖]进行直接盈利或[编辑后售卖]进行间接盈利)。
2、本站所有内容均由合作方或网友上传,本站不对文档的完整性、权威性及其观点立场正确性做任何保证或承诺!文档内容仅供研究参考,付费前请自行鉴别。
3、如文档内容存在违规,或者侵犯商业秘密、侵犯著作权等,请点击“违规举报”。

碎片内容

甘肃省静宁县第一中学2025-2026学年高一化学第一学期期中检测试题含解析

您可能关注的文档

确认删除?