2025年甘肃武威市凉州区高一化学第一学期期中联考模拟试题含解析

2025年甘肃武威市凉州区高一化学第一学期期中联考模拟试题含解析_第1页
1/14
2025年甘肃武威市凉州区高一化学第一学期期中联考模拟试题含解析_第2页
2/14
2025年甘肃武威市凉州区高一化学第一学期期中联考模拟试题含解析_第3页
3/14
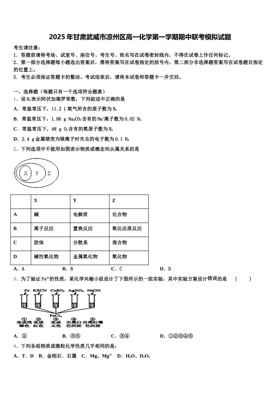
2025 年甘肃武威市凉州区高一化学第一学期期中联考模拟试题考生请注意:1.答题前请将考场、试室号、座位号、考生号、姓名写在试卷密封线内,不得在试卷上作任何标记。2.第一部分选择题每小题选出答案后,需将答案写在试卷指定的括号内,第二部分非选择题答案写在试卷题目指定的位置上。3.考生必须保证答题卡的整洁。考试结束后,请将本试卷和答题卡一并交回。一、选择题(每题只有一个选项符合题意)1、设 NA表示阿伏加德罗常数,下列叙述中正确的是A.常温常压下,11.2 L 氧气所含的原子数为 NAB.常温常压下,1.06 g Na2CO3含有的 Na+离子数为 0.02 NAC.常温常压下,48 g O3含有的氧原子数为 NAD.2.4 g 金属镁变为镁离子时失去的电子数为 0.1 NA2、下列选项中不能用如图表示物质或概念间从属关系的是 XYZA碱电解质化合物B离子反应置换反应氧化还原反应C胶体分散系混合物D碱性氧化物金属氧化物氧化物A.AB.BC.CD.D3、为了验证 Fe3+的性质,某化学兴趣小组设计了下图所示的一组实验,其中实验方案设计错误的是 ( )A.②B.③⑤C.③④D.①②③④⑤4、下列各组物质或微粒化学性质几乎相同的是:A.T、D B.金刚石、石墨 C.Mg、Mg2+ D.H2O、D2O25、在 3NO2+H2O=2HNO3+NO 中,氧化剂与还原剂的物质的量比为( )A.1∶2B.2∶1C.1∶3D.3∶16、在盛放浓硫酸的试剂瓶标签上应印有下列警示标记中的( )ABCD爆炸品易燃液体剧毒品腐蚀品A.AB.BC.CD.D7、NaHSO4在水溶液中能够电离出 H+、Na+、和 SO。下列对于 NaHSO4的分类中不正确的是( )A.NaHSO4是盐B.NaHSO4是酸式盐 C.NaHSO4是钠盐D.NaHSO4是酸8、下列有关焰色反应操作的描述正确的是( )A.取一根洁净的细铂丝,放在酒精灯上灼烧至无色,再蘸取少量 NaCl 溶液,进行焰色反应B.观察焰色反应时均要透过蓝色钴玻璃片,以便排除钠元素黄光的干扰C.铂丝在做完氯化钠溶液的焰色反应后,用稀硫酸洗净,再蘸取少量的 K2SO4溶液,重复以上实验D.用洁净的铂丝蘸取某溶液,放在火焰上灼烧,观察到黄色火焰,则证明该溶液中一定有 Na+,没有 K+9、某无色透明的碱性溶液中,能大量共存的离子组是( )A.B.C.D.10、下列说法中,正确的是( )A.Mg 的摩尔质量是 24g/molB.22gCO2物质的量为 2.2molC.1molCl2中含有的氯原子数约为 6.02×1023D.常温常压下,1molN2的体积是 22.4L11、有 NaCl、CaCl2、AlCl3三种溶液,分别与足量的 ...

1、当您付费下载文档后,您只拥有了使用权限,并不意味着购买了版权,文档只能用于自身使用,不得用于其他商业用途(如 [转卖]进行直接盈利或[编辑后售卖]进行间接盈利)。
2、本站所有内容均由合作方或网友上传,本站不对文档的完整性、权威性及其观点立场正确性做任何保证或承诺!文档内容仅供研究参考,付费前请自行鉴别。
3、如文档内容存在违规,或者侵犯商业秘密、侵犯著作权等,请点击“违规举报”。

碎片内容

2025年甘肃武威市凉州区高一化学第一学期期中联考模拟试题含解析

您可能关注的文档

确认删除?