2025届甘肃省武威市第一中学高二物理第二学期期中教学质量检测模拟试题含解析

2025届甘肃省武威市第一中学高二物理第二学期期中教学质量检测模拟试题含解析_第1页
1/11
2025届甘肃省武威市第一中学高二物理第二学期期中教学质量检测模拟试题含解析_第2页
2/11
2025届甘肃省武威市第一中学高二物理第二学期期中教学质量检测模拟试题含解析_第3页
3/11
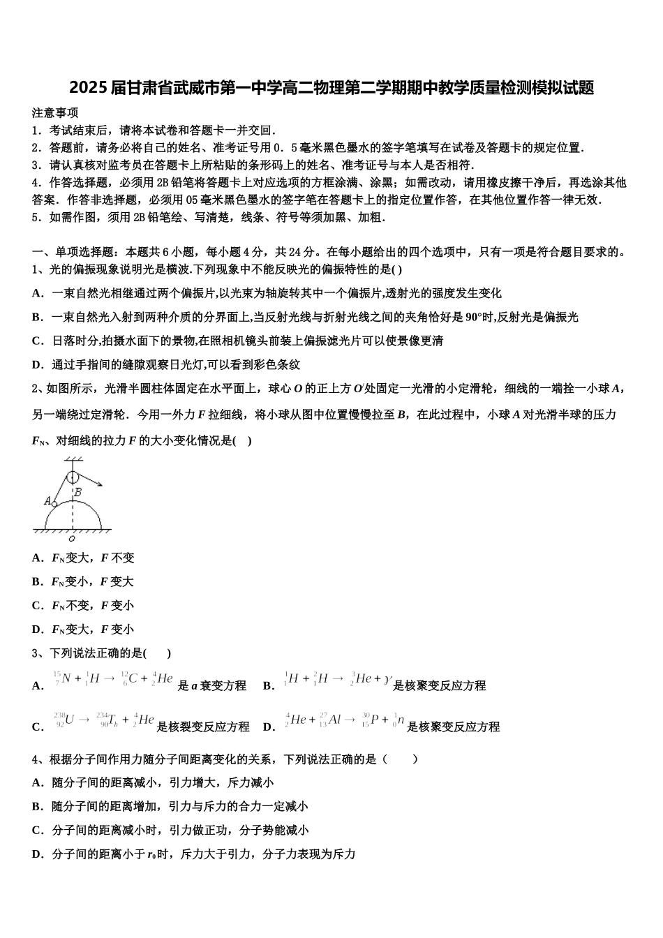
2025 届甘肃省武威市第一中学高二物理第二学期期中教学质量检测模拟试题注意事项1.考试结束后,请将本试卷和答题卡一并交回.2.答题前,请务必将自己的姓名、准考证号用 0.5 毫米黑色墨水的签字笔填写在试卷及答题卡的规定位置.3.请认真核对监考员在答题卡上所粘贴的条形码上的姓名、准考证号与本人是否相符.4.作答选择题,必须用 2B 铅笔将答题卡上对应选项的方框涂满、涂黑;如需改动,请用橡皮擦干净后,再选涂其他答案.作答非选择题,必须用 05 毫米黑色墨水的签字笔在答题卡上的指定位置作答,在其他位置作答一律无效.5.如需作图,须用 2B 铅笔绘、写清楚,线条、符号等须加黑、加粗.一、单项选择题:本题共 6 小题,每小题 4 分,共 24 分。在每小题给出的四个选项中,只有一项是符合题目要求的。1、光的偏振现象说明光是横波.下列现象中不能反映光的偏振特性的是( )A.一束自然光相继通过两个偏振片,以光束为轴旋转其中一个偏振片,透射光的强度发生变化 B.一束自然光入射到两种介质的分界面上,当反射光线与折射光线之间的夹角恰好是 90°时,反射光是偏振光 C.日落时分,拍摄水面下的景物,在照相机镜头前装上偏振滤光片可以使景像更清 D.通过手指间的缝隙观察日光灯,可以看到彩色条纹2、如图所示,光滑半圆柱体固定在水平面上,球心 O 的正上方 O/处固定一光滑的小定滑轮,细线的一端拴一小球 A,另一端绕过定滑轮.今用一外力 F 拉细线,将小球从图中位置慢慢拉至 B,在此过程中,小球 A 对光滑半球的压力FN、对细线的拉力 F 的大小变化情况是( )A.FN变大,F 不变B.FN变小,F 变大C.FN不变,F 变小D.FN变大,F 变小3、下列说法正确的是( )A. 是 a 衰变方程B.是核聚变反应方程C.是核裂变反应方程D.是核聚变反应方程4、根据分子间作用力随分子间距离变化的关系,下列说法正确的是( )A.随分子间的距离减小,引力增大,斥力减小B.随分子间的距离增加,引力与斥力的合力一定减小C.分子间的距离减小时,引力做正功,分子势能减小D.分子间的距离小于 r0时,斥力大于引力,分子力表现为斥力5、有人根据公式,提出以下看法,其中正确的是( )A.磁感应强度的数值跟通电导线受到的磁场力 F 的大小成正比B.磁感应强度的数值跟通电导线的电流 I 成反比C.磁感应强度的数值跟通电导线的长度 L 成反比D.磁感应强度是表示磁场强弱的物理量,它是客观存在的,它与外加导线...

1、当您付费下载文档后,您只拥有了使用权限,并不意味着购买了版权,文档只能用于自身使用,不得用于其他商业用途(如 [转卖]进行直接盈利或[编辑后售卖]进行间接盈利)。
2、本站所有内容均由合作方或网友上传,本站不对文档的完整性、权威性及其观点立场正确性做任何保证或承诺!文档内容仅供研究参考,付费前请自行鉴别。
3、如文档内容存在违规,或者侵犯商业秘密、侵犯著作权等,请点击“违规举报”。

碎片内容

2025届甘肃省武威市第一中学高二物理第二学期期中教学质量检测模拟试题含解析

您可能关注的文档

确认删除?