江苏省扬州大附属中学2024-2025学年生物七年级第二学期期末复习检测试题含解析

江苏省扬州大附属中学2024-2025学年生物七年级第二学期期末复习检测试题含解析_第1页
1/11
江苏省扬州大附属中学2024-2025学年生物七年级第二学期期末复习检测试题含解析_第2页
2/11
江苏省扬州大附属中学2024-2025学年生物七年级第二学期期末复习检测试题含解析_第3页
3/11
江苏省扬州大附属中学 2024-2025 学年生物七年级第二学期期末复习检测试题请考生注意:1.请用 2B 铅笔将选择题答案涂填在答题纸相应位置上,请用 0.5 毫米及以上黑色字迹的钢笔或签字笔将主观题的答案写在答题纸相应的答题区内。写在试题卷、草稿纸上均无效。2.答题前,认真阅读答题纸上的《注意事项》,按规定答题。1.某病人因失血过多需要输血,经检验只能接受同型血,异型血都不适用,则此人的血型是A.A 型B.B 型C.AB 型 D.O 型2.如图是探究种子萌发环境条件的实验装置,你认为其中最可能萌发的种子是( )A.②B.⑤C.③ D.④3.随着人们生活水平的提高,由生活方式引起的疾病也在不断增多。下列疾病中,通过良好的生活习惯能有效降低发病率的一组是( )A.高血压、癌症B.呆小症、血友病C.艾滋病、白化病D.糖尿病、色盲4.下列有关神经调节的叙述,不正确的是A.神经系统结构和功能的基本单位是神经元B.神经活动的最高级中枢是大脑皮层C.针刺后无痛觉一定是神经中枢受损D.听到铃声进教室是后天建立的条件反射5.某人不小心擦伤了皮肤,感觉到轻微疼痛并少量出血,可能是伤及了皮肤的( )A.表皮B.真皮C.皮下组织D.生发层6.某患者出现脖子肿大,呼吸困难,运动时心跳加快,气短等症状,为治疗其疾病他应该多吃什么食物( )A.海带B.动物肝脏C.米饭D.水果7.如图是分布在人体上肢的三种血管的示意图,箭头表示血流方向。其中,分别表示动脉血管、手臂上的“青筋”、全身分布最广的血管的是( )A.B、C、AB.B、A、CC.A、B、CD.C、B、A8.听觉感受器位于( )A.半规管B.前庭C.耳蜗D.咽鼓管9.气体从外界进入血液的路线可以表示为( )① 鼻腔 ②咽 ③喉 ④支气管 ⑤气管 ⑥肺泡外毛细血管 ⑦肺泡A.①②③④⑤⑥⑦B.①②③⑤④⑦⑥C.①②③⑤④⑥⑦D.①②③④⑤⑦⑥10.不能随地吐痰的原因是( )A.社会不允许B.痰里含有细菌和病原微生物C.痰里含有粘液D.痰中有灰尘11.下列关于呼吸系统的叙述中,错误的是( )A.呼吸道只是气体的通道,不能对吸入的气体进行处理B.哮喘是支气管感染或过敏引起的一种疾病C.肺是呼吸系统的主要器官D.鼻腔和气管分泌的黏液可吸附细菌和脏物12.《水浒传》中描写的“武大郎”身材矮小,活动正常。可以推测出他( )A.幼年期甲状腺激素分泌不足B.幼年期生长激素分泌不足C.成年期甲状腺激素分泌不足D.成年期生长激素分泌不足13.下列行为...

1、当您付费下载文档后,您只拥有了使用权限,并不意味着购买了版权,文档只能用于自身使用,不得用于其他商业用途(如 [转卖]进行直接盈利或[编辑后售卖]进行间接盈利)。
2、本站所有内容均由合作方或网友上传,本站不对文档的完整性、权威性及其观点立场正确性做任何保证或承诺!文档内容仅供研究参考,付费前请自行鉴别。
3、如文档内容存在违规,或者侵犯商业秘密、侵犯著作权等,请点击“违规举报”。

碎片内容

江苏省扬州大附属中学2024-2025学年生物七年级第二学期期末复习检测试题含解析

您可能关注的文档

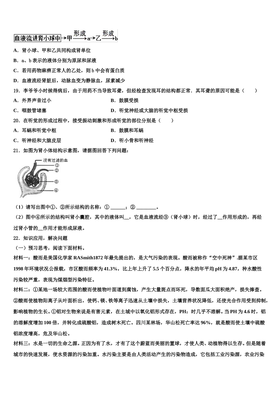
确认删除?