2025届辽宁沈阳市第31中学高一下物理期末检测模拟试题含解析

2025届辽宁沈阳市第31中学高一下物理期末检测模拟试题含解析_第1页
1/13
2025届辽宁沈阳市第31中学高一下物理期末检测模拟试题含解析_第2页
2/13
2025届辽宁沈阳市第31中学高一下物理期末检测模拟试题含解析_第3页
3/13
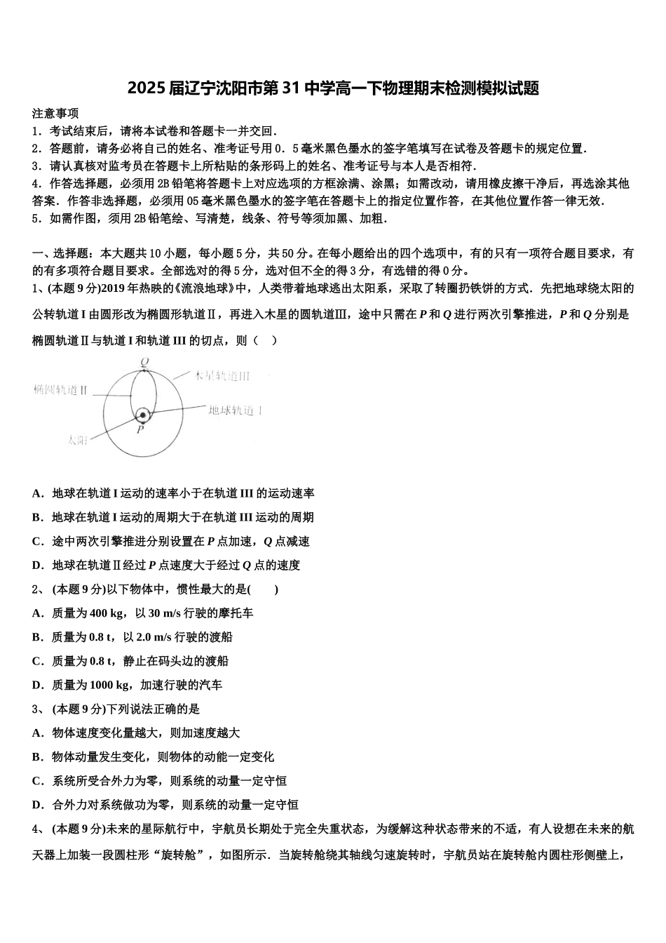
2025 届辽宁沈阳市第 31 中学高一下物理期末检测模拟试题注意事项1.考试结束后,请将本试卷和答题卡一并交回.2.答题前,请务必将自己的姓名、准考证号用 0.5 毫米黑色墨水的签字笔填写在试卷及答题卡的规定位置.3.请认真核对监考员在答题卡上所粘贴的条形码上的姓名、准考证号与本人是否相符.4.作答选择题,必须用 2B 铅笔将答题卡上对应选项的方框涂满、涂黑;如需改动,请用橡皮擦干净后,再选涂其他答案.作答非选择题,必须用 05 毫米黑色墨水的签字笔在答题卡上的指定位置作答,在其他位置作答一律无效.5.如需作图,须用 2B 铅笔绘、写清楚,线条、符号等须加黑、加粗.一、选择题:本大题共 10 小题,每小题 5 分,共 50 分。在每小题给出的四个选项中,有的只有一项符合题目要求,有的有多项符合题目要求。全部选对的得 5 分,选对但不全的得 3 分,有选错的得 0 分。1、 (本题 9 分)2019 年热映的《流浪地球》中,人类带着地球逃出太阳系,采取了转圈扔铁饼的方式.先把地球绕太阳的公转轨道 I 由圆形改为椭圆形轨道Ⅱ,再进入木星的圆轨道Ⅲ,途中只需在 P 和 Q 进行两次引擎推进,P 和 Q 分别是椭圆轨道Ⅱ与轨道 I 和轨道 III 的切点,则( )A.地球在轨道 I 运动的速率小于在轨道 III 的运动速率B.地球在轨道 I 运动的周期大于在轨道 III 运动的周期C.途中两次引擎推进分别设置在 P 点加速,Q 点减速D.地球在轨道Ⅱ经过 P 点速度大于经过 Q 点的速度2、 (本题 9 分)以下物体中,惯性最大的是( )A.质量为 400 kg,以 30 m/s 行驶的摩托车B.质量为 0.8 t,以 2.0 m/s 行驶的渡船C.质量为 0.8 t,静止在码头边的渡船D.质量为 1000 kg,加速行驶的汽车3、 (本题 9 分)下列说法正确的是A.物体速度变化量越大,则加速度越大B.物体动量发生变化,则物体的动能一定变化C.系统所受合外力为零,则系统的动量一定守恒D.合外力对系统做功为零,则系统的动量一定守恒4、 (本题 9 分)未来的星际航行中,宇航员长期处于完全失重状态,为缓解这种状态带来的不适,有人设想在未来的航天器上加装一段圆柱形“旋转舱”,如图所示.当旋转舱绕其轴线匀速旋转时,宇航员站在旋转舱内圆柱形侧壁上,可以受到与他站在地球表面时相同大小的支持力.为达到上述目的,下列说法正确的是A.旋转舱的半径越大,转动的角速度就应越大B.旋转舱的半径越大,转...

1、当您付费下载文档后,您只拥有了使用权限,并不意味着购买了版权,文档只能用于自身使用,不得用于其他商业用途(如 [转卖]进行直接盈利或[编辑后售卖]进行间接盈利)。
2、本站所有内容均由合作方或网友上传,本站不对文档的完整性、权威性及其观点立场正确性做任何保证或承诺!文档内容仅供研究参考,付费前请自行鉴别。
3、如文档内容存在违规,或者侵犯商业秘密、侵犯著作权等,请点击“违规举报”。

碎片内容

2025届辽宁沈阳市第31中学高一下物理期末检测模拟试题含解析

您可能关注的文档

确认删除?